Suppr超能文献

抗坏血酸盐调节造血干细胞功能和白血病发生。

Ascorbate regulates haematopoietic stem cell function and leukaemogenesis.

作者信息

Agathocleous Michalis, Meacham Corbin E, Burgess Rebecca J, Piskounova Elena, Zhao Zhiyu, Crane Genevieve M, Cowin Brianna L, Bruner Emily, Murphy Malea M, Chen Weina, Spangrude Gerald J, Hu Zeping, DeBerardinis Ralph J, Morrison Sean J

机构信息

Children's Research Institute and the Department of Pediatrics, University of Texas Southwestern Medical Center, Dallas, Texas 75390, USA.

Department of Pathology, University of Texas Southwestern Medical Center, Dallas, Texas 75390, USA.

出版信息

Nature. 2017 Sep 28;549(7673):476-481. doi: 10.1038/nature23876. Epub 2017 Aug 21.

Abstract

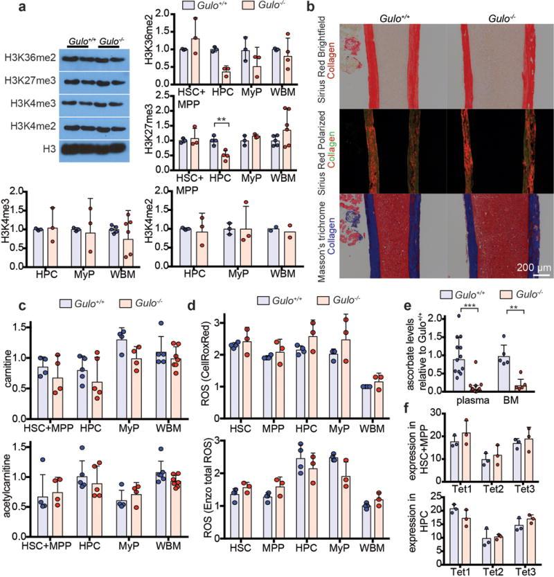
Stem-cell fate can be influenced by metabolite levels in culture, but it is not known whether physiological variations in metabolite levels in normal tissues regulate stem-cell function in vivo. Here we describe a metabolomics method for the analysis of rare cell populations isolated directly from tissues and use it to compare mouse haematopoietic stem cells (HSCs) to restricted haematopoietic progenitors. Each haematopoietic cell type had a distinct metabolic signature. Human and mouse HSCs had unusually high levels of ascorbate, which decreased with differentiation. Systemic ascorbate depletion in mice increased HSC frequency and function, in part by reducing the function of Tet2, a dioxygenase tumour suppressor. Ascorbate depletion cooperated with Flt3 internal tandem duplication (Flt3) leukaemic mutations to accelerate leukaemogenesis, through cell-autonomous and possibly non-cell-autonomous mechanisms, in a manner that was reversed by dietary ascorbate. Ascorbate acted cell-autonomously to negatively regulate HSC function and myelopoiesis through Tet2-dependent and Tet2-independent mechanisms. Ascorbate therefore accumulates within HSCs to promote Tet activity in vivo, limiting HSC frequency and suppressing leukaemogenesis.

摘要

干细胞的命运会受到培养物中代谢物水平的影响,但尚不清楚正常组织中代谢物水平的生理变化是否会在体内调节干细胞功能。在此,我们描述了一种代谢组学方法,用于分析直接从组织中分离出的稀有细胞群体,并利用该方法比较小鼠造血干细胞(HSC)与受限造血祖细胞。每种造血细胞类型都有独特的代谢特征。人和小鼠的造血干细胞具有异常高水平的抗坏血酸,其水平会随着分化而降低。小鼠体内全身性抗坏血酸耗竭会增加造血干细胞的频率和功能,部分原因是通过降低双加氧酶肿瘤抑制因子Tet2的功能。抗坏血酸耗竭与Flt3内部串联重复(Flt3)白血病突变协同作用,通过细胞自主和可能的非细胞自主机制加速白血病发生,而饮食中的抗坏血酸可逆转这种作用。抗坏血酸通过依赖Tet2和不依赖Tet2的机制,以细胞自主方式对造血干细胞功能和髓系造血产生负调节作用。因此,抗坏血酸在造血干细胞内积累,以促进体内Tet活性,限制造血干细胞频率并抑制白血病发生。

https://cdn.ncbi.nlm.nih.gov/pmc/blobs/0216/5910063/c9f2655eb34b/nihms899845f1.jpg

文献AI研究员

20分钟写一篇综述,助力文献阅读效率提升50倍。

立即体验

用中文搜PubMed

大模型驱动的PubMed中文搜索引擎

马上搜索

文档翻译

学术文献翻译模型,支持多种主流文档格式。

立即体验