Suppr超能文献

阻断白细胞介素 6-JAK/Stat3 信号通路可通过改变 PD-L1/NKG2D 配体水平增强去势抵抗性前列腺癌细胞的 NK 细胞介导的细胞毒性。

Inhibition of IL-6-JAK/Stat3 signaling in castration-resistant prostate cancer cells enhances the NK cell-mediated cytotoxicity via alteration of PD-L1/NKG2D ligand levels.

机构信息

Department of Radiation Oncology, School of Medicine and Dentistry, University of Rochester, NY, USA.

Department of Urology, The Second Affiliated Hospital, Soochow University, Suzhou, China.

出版信息

Mol Oncol. 2018 Mar;12(3):269-286. doi: 10.1002/1878-0261.12135. Epub 2018 Jan 24.

Abstract

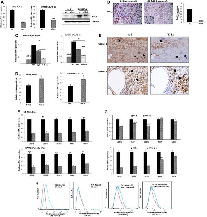
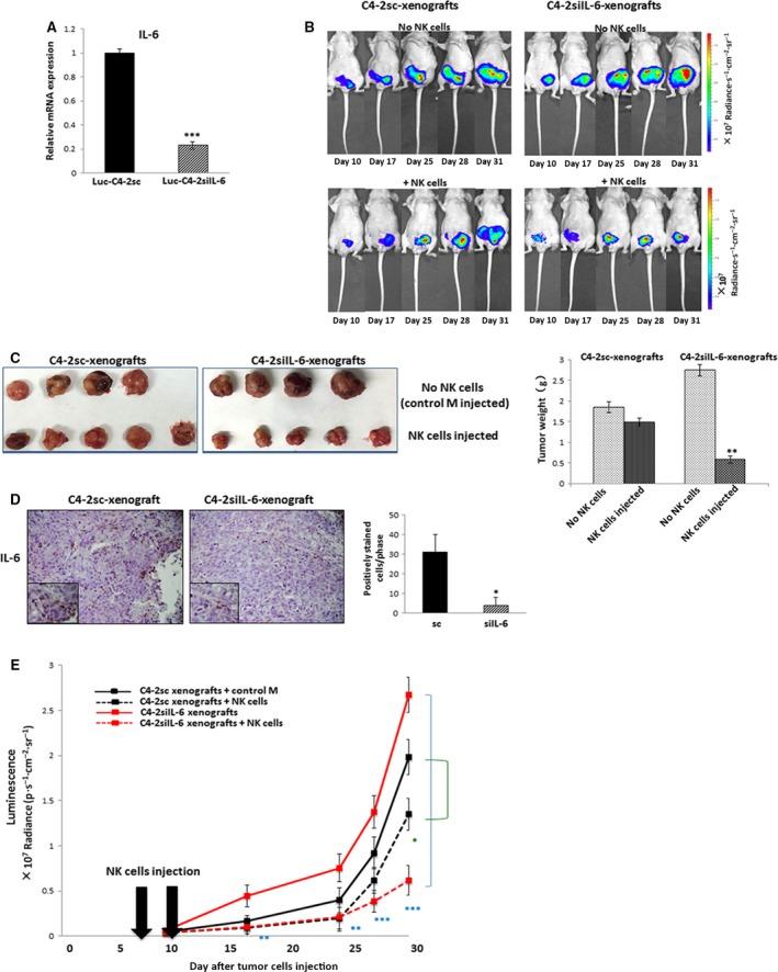
To investigate whether IL-6 signaling affects the susceptibility of castration-resistant prostate cancer (CRPC) cells to cytotoxic action of natural killer (NK) cells, CRPC cell lines (having different IL-6 levels) were developed by lentiviral transduction. While observing no secreted IL-6 level in parental C4-2 and CWR22Rv1 cells, we found the IL-6 expression/secretion in these cells was induced after the transduction process and the IL-6 level difference in C4-2siIL-6/sc and CWR22siIL-6/sc cell CRPC cell sets could be detected. We then found that IL-6-knockdown cells were more susceptible to NK cell cytotoxicity than control cells due to lowered programmed death receptor ligand 1 (PD-L1) and increased NK group 2D (NKG2D) ligand levels. In animal studies, to concur with the in vitro results, we found that IL-6-expressing cell-derived tumors were more resistant to NK cell action than the tumors of IL-6-knockdown cells. Further, we discovered that JAK-Stat3 is the most critical IL-6 downstream signaling that modulates PD-L1/NKG2D ligand levels in CRPC cells. Furthermore, inhibition of the JAK or Stat3 signaling effectively increased the susceptibility of C4-2sc and CWRsc cells to NK cell cytotoxicity. We observed the most effective cytotoxicity when the PD-L1 Ab and JAK inhibitor (or Stat 3 inhibitor) were used together. These results suggest that the strategy of targeting IL-6 signaling (or its downstream signaling) may enhance the NK cell-mediated immune action to CRPC tumors, thus yielding clinical implications in developing future immunotherapeutics of exploiting this strategy to treat patients with CRPC.

摘要

为了研究白细胞介素 6(IL-6)信号是否影响去势抵抗性前列腺癌(CRPC)细胞对自然杀伤(NK)细胞细胞毒性作用的敏感性,我们通过慢病毒转导构建了具有不同 IL-6 水平的 CRPC 细胞系。在亲本 C4-2 和 CWR22Rv1 细胞中观察到没有分泌的 IL-6 水平,我们发现这些细胞在转导过程后诱导了 IL-6 的表达/分泌,并且可以检测到 C4-2siIL-6/sc 和 CWR22siIL-6/sc 细胞 CRPC 细胞系中 IL-6 水平的差异。然后,我们发现由于程序性死亡受体配体 1(PD-L1)降低和 NK 组 2D(NKG2D)配体水平升高,IL-6 敲低细胞比对照细胞更容易被 NK 细胞杀伤。在动物研究中,与体外结果一致,我们发现表达 IL-6 的细胞衍生的肿瘤比 IL-6 敲低细胞的肿瘤对 NK 细胞作用更具抵抗力。此外,我们发现 JAK-Stat3 是调节 CRPC 细胞中 PD-L1/NKG2D 配体水平的最重要的 IL-6 下游信号通路。此外,抑制 JAK 或 Stat3 信号通路可有效增加 C4-2sc 和 CWRsc 细胞对 NK 细胞杀伤的敏感性。当同时使用 PD-L1 Ab 和 JAK 抑制剂(或 Stat3 抑制剂)时,我们观察到最有效的细胞毒性。这些结果表明,靶向 IL-6 信号(或其下游信号)的策略可能增强 NK 细胞介导的免疫作用对 CRPC 肿瘤,从而在开发利用这种策略治疗 CRPC 患者的未来免疫疗法方面具有临床意义。

https://cdn.ncbi.nlm.nih.gov/pmc/blobs/e803/5830627/f4c0f70a809d/MOL2-12-269-g001.jpg

文献AI研究员

20分钟写一篇综述,助力文献阅读效率提升50倍。

立即体验

用中文搜PubMed

大模型驱动的PubMed中文搜索引擎

马上搜索

文档翻译

学术文献翻译模型,支持多种主流文档格式。

立即体验