Suppr超能文献

通过 RNA-蛋白质结合位点的组合分类鉴定高可信度的 RNA 调控元件。

Identification of high-confidence RNA regulatory elements by combinatorial classification of RNA-protein binding sites.

机构信息

MOE Key Laboratory of Bioinformatics, Center for Synthetic and Systems Biology, School of Life Sciences, Tsinghua University, Beijing, 100084, China.

Life Sciences Institute, Innovation Center for Cell Signaling Network, Zhejiang University, Hangzhou, Zhejiang, 310058, China.

出版信息

Genome Biol. 2017 Sep 8;18(1):169. doi: 10.1186/s13059-017-1298-8.

Abstract

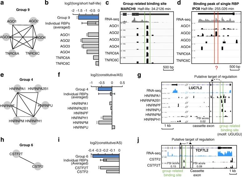
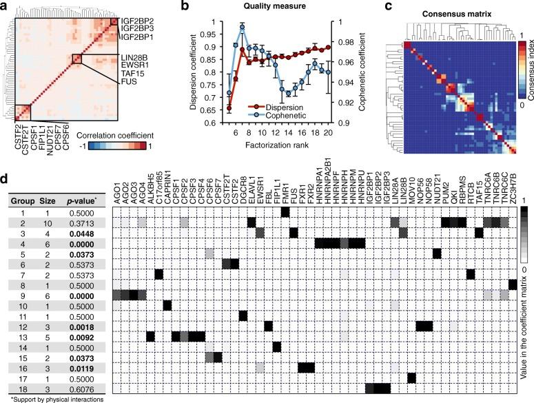
Crosslinking immunoprecipitation sequencing (CLIP-seq) technologies have enabled researchers to characterize transcriptome-wide binding sites of RNA-binding protein (RBP) with high resolution. We apply a soft-clustering method, RBPgroup, to various CLIP-seq datasets to group together RBPs that specifically bind the same RNA sites. Such combinatorial clustering of RBPs helps interpret CLIP-seq data and suggests functional RNA regulatory elements. Furthermore, we validate two RBP-RBP interactions in cell lines. Our approach links proteins and RNA motifs known to possess similar biochemical and cellular properties and can, when used in conjunction with additional experimental data, identify high-confidence RBP groups and their associated RNA regulatory elements.

摘要

交联免疫沉淀测序 (CLIP-seq) 技术使研究人员能够以高分辨率描绘 RNA 结合蛋白 (RBP) 的转录组范围结合位点。我们应用一种软聚类方法 RBPgroup,对各种 CLIP-seq 数据集进行聚类,将特异性结合相同 RNA 位点的 RBPs 组合在一起。这种 RBP 的组合聚类有助于解释 CLIP-seq 数据,并提示功能 RNA 调节元件。此外,我们在细胞系中验证了两个 RBP-RBP 相互作用。我们的方法将具有相似生化和细胞特性的已知蛋白质和 RNA 基序联系起来,并且当与其他实验数据结合使用时,可以识别高可信度的 RBP 组及其相关的 RNA 调节元件。

https://cdn.ncbi.nlm.nih.gov/pmc/blobs/c322/5591525/ac065069c9b8/13059_2017_1298_Fig1_HTML.jpg

文献AI研究员

20分钟写一篇综述,助力文献阅读效率提升50倍。

立即体验

用中文搜PubMed

大模型驱动的PubMed中文搜索引擎

马上搜索

文档翻译

学术文献翻译模型,支持多种主流文档格式。

立即体验