Suppr超能文献

尽管皮肤驻留记忆CD8 T细胞具有最佳的感知和警报功能,但多微生物败血症仍会损害效应细胞向感染皮肤的旁观者募集。

Polymicrobial sepsis impairs bystander recruitment of effector cells to infected skin despite optimal sensing and alarming function of skin resident memory CD8 T cells.

作者信息

Danahy Derek B, Anthony Scott M, Jensen Isaac J, Hartwig Stacey M, Shan Qiang, Xue Hai-Hui, Harty John T, Griffith Thomas S, Badovinac Vladimir P

机构信息

Interdisciplinary Program in Immunology, University of Iowa, Iowa City, Iowa, United States of America.

Department of Pathology, University of Iowa, Iowa City, Iowa, United States of America.

出版信息

PLoS Pathog. 2017 Sep 14;13(9):e1006569. doi: 10.1371/journal.ppat.1006569. eCollection 2017 Sep.

Abstract

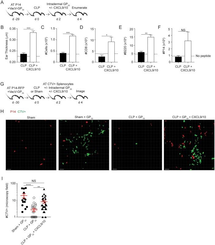
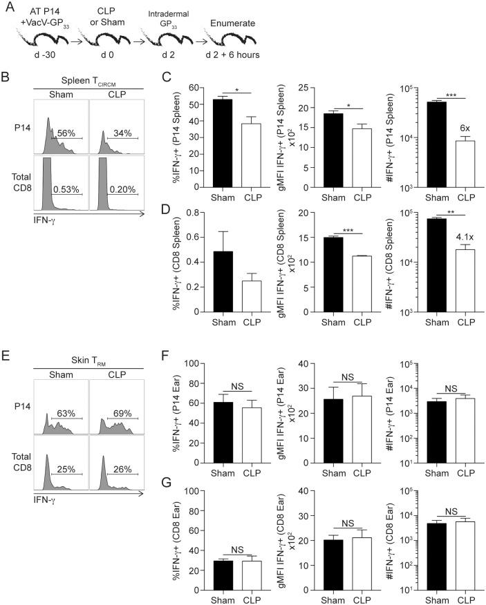
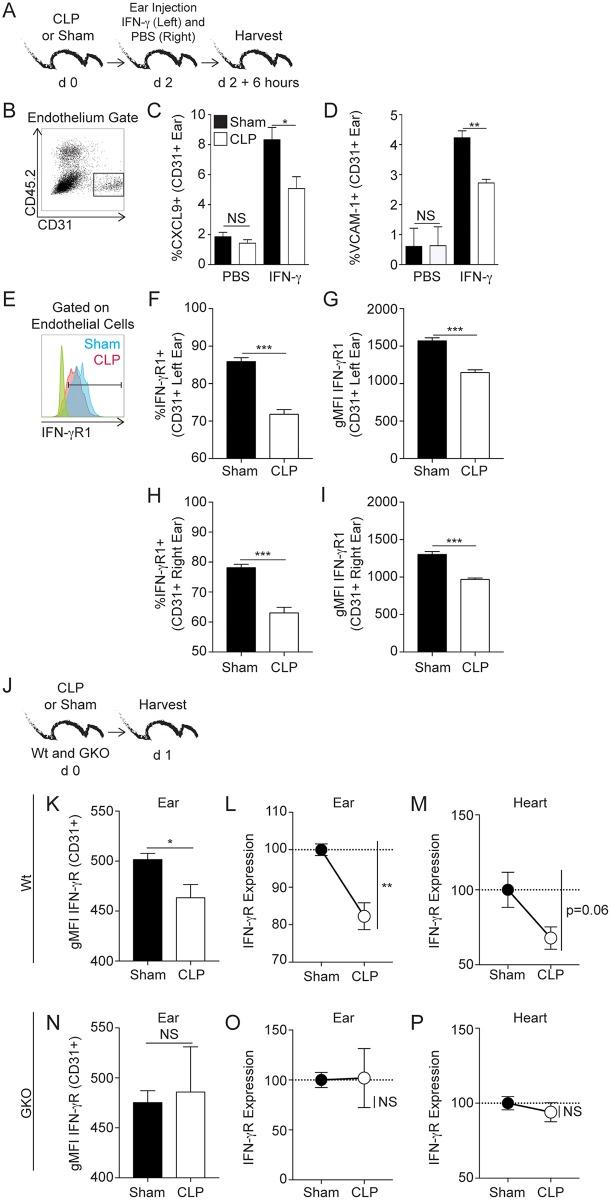
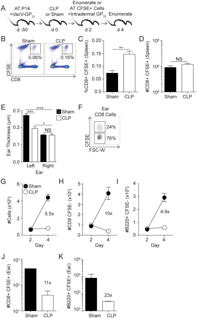
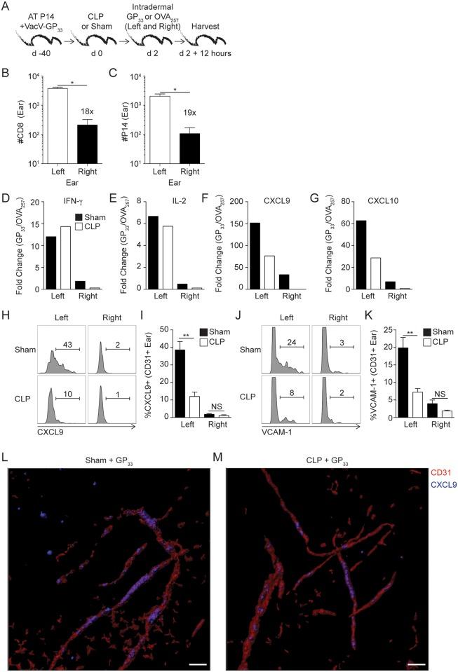
Sepsis is a systemic infection that enhances host vulnerability to secondary infections normally controlled by T cells. Using CLP sepsis model, we observed that sepsis induces apoptosis of circulating memory CD8 T-cells (TCIRCM) and diminishes their effector functions, leading to impaired CD8 T-cell mediated protection to systemic pathogen re-infection. In the context of localized re-infections, tissue resident memory CD8 T-cells (TRM) provide robust protection in a variety of infectious models. TRM rapidly 'sense' infection in non-lymphoid tissues and 'alarm' the host by enhancing immune cell recruitment to the site of the infection to accelerate pathogen clearance. Here, we show that compared to pathogen-specific TCIRCM, sepsis does not invoke significant numerical decline of Vaccinia virus induced skin-TRM keeping their effector functions (e.g., Ag-dependent IFN-γ production) intact. IFN-γ-mediated recruitment of immune cells to the site of localized infection was, however, reduced in CLP hosts despite TRM maintaining their 'sensing and alarming' functions. The capacity of memory CD8 T-cells in the septic environment to respond to inflammatory cues and arrive to the site of secondary infection/antigen exposure remained normal suggesting T-cell-extrinsic factors contributed to the observed lesion. Mechanistically, we showed that IFN-γ produced rapidly during sepsis-induced cytokine storm leads to reduced IFN-γR1 expression on vascular endothelium. As a consequence, decreased expression of adhesion molecules and/or chemokines (VCAM1 and CXCL9) on skin endothelial cells in response to TRM-derived IFN-γ was observed, leading to sub-optimal bystander-recruitment of effector cells and increased susceptibility to pathogen re-encounter. Importantly, as visualized by intravital 2-photon microscopy, exogenous administration of CXCL9/10 was sufficient to correct sepsis-induced impairments in recruitment of effector cells at the localized site of TRM antigen recognition. Thus, sepsis has the capacity to alter skin TRM anamnestic responses without directly impacting TRM number and/or function, an observation that helps to further define the immunoparalysis phase in sepsis survivors.

摘要

脓毒症是一种全身性感染,会增加宿主对通常由T细胞控制的继发性感染的易感性。使用盲肠结扎穿孔(CLP)脓毒症模型,我们观察到脓毒症会诱导循环记忆CD8 T细胞(TCIRCM)凋亡并削弱其效应功能,导致CD8 T细胞介导的对全身病原体再次感染的保护受损。在局部再次感染的情况下,组织驻留记忆CD8 T细胞(TRM)在多种感染模型中提供强大的保护。TRM在非淋巴组织中迅速“感知”感染,并通过增强免疫细胞向感染部位的募集来“警示”宿主,以加速病原体清除。在此,我们表明,与病原体特异性TCIRCM相比,脓毒症不会导致痘苗病毒诱导的皮肤TRM数量显著下降,其效应功能(如抗原依赖性γ干扰素产生)保持完整。然而,尽管TRM维持其“感知和警示”功能,但在CLP宿主中,γ干扰素介导的免疫细胞向局部感染部位的募集减少。脓毒症环境中记忆CD8 T细胞对炎症信号作出反应并到达继发性感染/抗原暴露部位的能力保持正常,这表明T细胞外源性因素导致了观察到的病变。从机制上讲,我们表明脓毒症诱导的细胞因子风暴期间迅速产生的γ干扰素会导致血管内皮细胞上γ干扰素受体1(IFN-γR1)表达降低。结果,观察到皮肤内皮细胞上黏附分子和/或趋化因子(血管细胞黏附分子1(VCAM1)和CXC趋化因子配体9(CXCL9))因TRM来源的γ干扰素而表达减少,导致效应细胞的旁观者募集不理想,并增加了再次接触病原体的易感性。重要的是,通过活体双光子显微镜观察到,外源性给予CXCL9/10足以纠正脓毒症诱导的TRM抗原识别局部部位效应细胞募集受损的情况。因此,脓毒症有能力改变皮肤TRM的回忆反应,而不会直接影响TRM数量和/或功能,这一观察结果有助于进一步界定脓毒症幸存者的免疫麻痹阶段。

https://cdn.ncbi.nlm.nih.gov/pmc/blobs/0354/5599054/a5995b963f24/ppat.1006569.g001.jpg

文献AI研究员

20分钟写一篇综述,助力文献阅读效率提升50倍。

立即体验

用中文搜PubMed

大模型驱动的PubMed中文搜索引擎

马上搜索

文档翻译

学术文献翻译模型,支持多种主流文档格式。

立即体验