Suppr超能文献

FoxR2通过抑制p27信号通路促进胶质瘤增殖。

FoxR2 promotes glioma proliferation by suppression of the p27 pathway.

作者信息

Liu Xuejiao, Liu Ning, Yue Chenglong, Wang Dacheng, Qi Zhenglei, Tu Yiming, Zhuang Guokun, Zhou Di, Gao Shangfeng, Niu Mingshan, Yu Rutong

机构信息

Insititute of Nervous System Diseases, Xuzhou Medical University, Xuzhou, Jiangsu, China.

Brain Hospital, The Affiliated Hospital of Xuzhou Medical University, Xuzhou, Jiangsu, China.

出版信息

Oncotarget. 2017 Apr 27;8(34):56255-56266. doi: 10.18632/oncotarget.17447. eCollection 2017 Aug 22.

Abstract

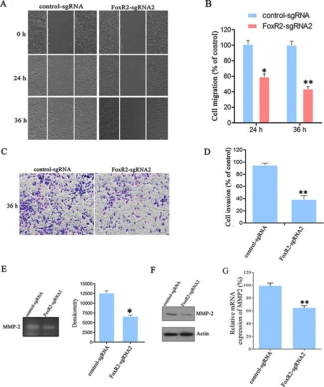
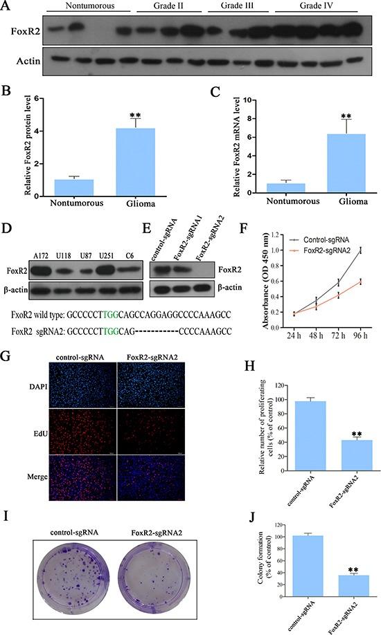
FoxR2 plays an important role in the development of many human tumors. However, the effects of FoxR2 on tumorigenicity of human glioma remain unclear. In this study, we investigated the roles of FoxR2 in cell proliferation and invasion of glioma. We found that overexpression of FoxR2 promoted the proliferation, migration and invasion of glioma cells. Knockout of FoxR2 induced G1 arrest by decreasing the expression levels of cyclin D1, cyclin E and p-Rb. Mechanistically, upregulation of FoxR2 increased the level and activity of MMP-2 and decreased the expression of p27. Furthermore, overexpression of FoxR2 decreased the nuclear accumulation of p27. Taken together, these results indicate that upregulation of FoxR2 may confer enhanced tumorigenicity in glioma cells.

摘要

FoxR2在多种人类肿瘤的发展中起着重要作用。然而,FoxR2对人类胶质瘤致瘤性的影响仍不清楚。在本研究中,我们调查了FoxR2在胶质瘤细胞增殖和侵袭中的作用。我们发现FoxR2的过表达促进了胶质瘤细胞的增殖、迁移和侵袭。敲除FoxR2通过降低细胞周期蛋白D1、细胞周期蛋白E和磷酸化Rb的表达水平诱导G1期阻滞。机制上,FoxR2的上调增加了基质金属蛋白酶-2(MMP-2)的水平和活性,并降低了p27的表达。此外,FoxR2的过表达减少了p27的核内积累。综上所述,这些结果表明FoxR2的上调可能赋予胶质瘤细胞增强的致瘤性。

https://cdn.ncbi.nlm.nih.gov/pmc/blobs/7dd5/5593559/781a22f24e67/oncotarget-08-56255-g001.jpg

相似文献

1
FoxR2 promotes glioma proliferation by suppression of the p27 pathway.
Oncotarget. 2017 Apr 27;8(34):56255-56266. doi: 10.18632/oncotarget.17447. eCollection 2017 Aug 22.
2
Knockdown of FOXR2 suppresses the tumorigenesis, growth and metastasis of prostate cancer.
Biomed Pharmacother. 2017 Mar;87:471-475. doi: 10.1016/j.biopha.2016.12.120. Epub 2017 Jan 6.
3
A human embryonic stem cell-based model reveals the cell of origin of FOXR2-activated CNS neuroblastoma.
Neurooncol Adv. 2024 Aug 12;6(1):vdae144. doi: 10.1093/noajnl/vdae144. eCollection 2024 Jan-Dec.
7
Nrdp1-mediated ErbB3 degradation inhibits glioma cell migration and invasion by reducing cytoplasmic localization of p27(Kip1).
J Neurooncol. 2015 Sep;124(3):357-64. doi: 10.1007/s11060-015-1851-9. Epub 2015 Jun 19.
8
Application of p27 gene therapy for human malignant glioma potentiated by using mutant p27.
J Neurosurg. 2004 Sep;101(3):505-10. doi: 10.3171/jns.2004.101.3.0505.

引用本文的文献

1
FOXR2 in cancer development: emerging player and therapeutic opportunities.
Oncol Res. 2025 Jan 16;33(2):283-300. doi: 10.32604/or.2024.052939. eCollection 2025.
2
FOXR2 Stabilizes MYCN Protein and Identifies Non--Amplified Neuroblastoma Patients With Unfavorable Outcome.
J Clin Oncol. 2021 Oct 10;39(29):3217-3228. doi: 10.1200/JCO.20.02540. Epub 2021 Jun 10.
3
PIWI-interacting RNAs and PIWI proteins in glioma: molecular pathogenesis and role as biomarkers.
Cell Commun Signal. 2020 Oct 27;18(1):168. doi: 10.1186/s12964-020-00657-z.
4
Forkhead Box R2 Knockdown Decreases Chemoresistance to Cisplatin via MYC Pathway in Bladder Cancer.
Med Sci Monit. 2019 Nov 25;25:8928-8939. doi: 10.12659/MSM.917345.
5
Insertional Mutagenesis Reveals Important Genetic Drivers of Central Nervous System Embryonal Tumors.
Cancer Res. 2019 Mar 1;79(5):905-917. doi: 10.1158/0008-5472.CAN-18-1261. Epub 2019 Jan 23.
6
CircABCB10 promotes nonsmall cell lung cancer cell proliferation and migration by regulating the miR-1252/FOXR2 axis.
J Cell Biochem. 2019 Mar;120(3):3765-3772. doi: 10.1002/jcb.27657. Epub 2018 Nov 11.

本文引用的文献

1
FOXR2 Interacts with MYC to Promote Its Transcriptional Activities and Tumorigenesis.
Cell Rep. 2016 Jul 12;16(2):487-497. doi: 10.1016/j.celrep.2016.06.004. Epub 2016 Jun 23.
2
FOXR2 contributes to cell proliferation and malignancy in human hepatocellular carcinoma.
Tumour Biol. 2016 Aug;37(8):10459-67. doi: 10.1007/s13277-016-4923-3. Epub 2016 Feb 5.
3
High expression of FOXR2 in breast cancer correlates with poor prognosis.
Tumour Biol. 2016 May;37(5):5991-7. doi: 10.1007/s13277-015-4437-4. Epub 2015 Nov 23.
5
Sesamin Inhibits PDGF-Mediated Proliferation of Vascular Smooth Muscle Cells by Upregulating p21 and p27.
J Agric Food Chem. 2015 Aug 26;63(33):7317-25. doi: 10.1021/acs.jafc.5b03374. Epub 2015 Aug 13.
6
MMP2 and MMP9 as candidate biomarkers to monitor bevacizumab therapy in high-grade glioma.
Neuro Oncol. 2015 Aug;17(8):1174-6. doi: 10.1093/neuonc/nov094.
7
Recent advances in targeted therapy for glioblastoma.
Expert Rev Neurother. 2015;15(8):935-46. doi: 10.1586/14737175.2015.1061934. Epub 2015 Jun 28.
8
DNA Methylation Affects the SP1-regulated Transcription of FOXF2 in Breast Cancer Cells.
J Biol Chem. 2015 Jul 31;290(31):19173-83. doi: 10.1074/jbc.M114.636126. Epub 2015 Jun 12.

文献AI研究员

20分钟写一篇综述,助力文献阅读效率提升50倍。

立即体验

用中文搜PubMed

大模型驱动的PubMed中文搜索引擎

马上搜索

文档翻译

学术文献翻译模型,支持多种主流文档格式。

立即体验