Suppr超能文献

miR-19b-3p 通过靶向 SMAD4 促进结肠癌增殖和奥沙利铂化疗耐药:生物信息学和实验分析验证。

miR-19b-3p promotes colon cancer proliferation and oxaliplatin-based chemoresistance by targeting SMAD4: validation by bioinformatics and experimental analyses.

机构信息

Department of Anal-Colorectal Surgery, General Hospital of Ningxia Medical University, Yinchuan, 750004, People's Republic of China.

Department of General Surgery, Shanghai General Hospital, Shanghai Jiao Tong University School of Medicine, Shanghai, 20080, People's Republic of China.

出版信息

J Exp Clin Cancer Res. 2017 Sep 22;36(1):131. doi: 10.1186/s13046-017-0602-5.

Abstract

BACKGROUND

As a disease with extremely complex molecular mechanisms, many deregulated miRNAs have been identified in colon cancer. Few studies have been performed by using Ingenuity Pathways Analysis (IPA) to predict miRNAs specifically expressed in colon cancer.

METHODS

A characteristic microRNA-target network of colon cancer was explored using IPA. Then the clinical significance of miR-19b-3p was evaluated in 211 colon cancer patients. The roles of miR-19b-3p and its candidate target gene, SMAD4, in colon cancer progression were examined both in vitro and in vivo.

RESULTS

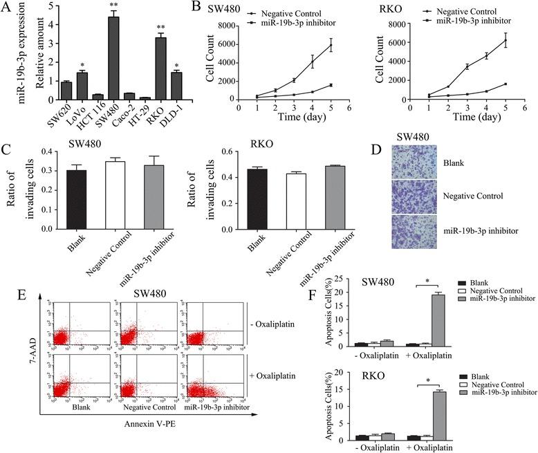
Bioinformatics analysis showed that 15 microRNAs screened by IPA were significantly correlated with malignant biological behaviors of colon cancer. miR-19b-3p was the most significantly upregulated candidate based on the validation experiment using 211 colon cancer samples. High expression of miR-19b-3p was significantly associated with high N stage (P < 0.001), high AJCC stage (P < 0.001), poor histologic grade (P = 0.032), frequent venous and lymphatic invasion (P = 0.027), and liver metastasis (P < 0.001). Survival analysis revealed that miR-19b-3p was an independent prognostic factor associated with colon cancer patient's overall survival (OS) and disease-free survival (DFS). miR-19b-3p promoted proliferation and chemoresistance of colon cancer cells, but had no effect on invasion in vitro, along with tumorigenesis in vivo. In addition, we confirmed that miR-19b-3p mediates resistance to oxaliplatin-based chemotherapy via SMAD4.

CONCLUSIONS

Our findings demonstrate the role of miR-19b-3p-SMAD4 axis in colon cancer progression, which may become a potential therapeutic target against chemotherapy resistance.

摘要

背景

作为一种具有极其复杂分子机制的疾病,结肠癌中已经发现了许多失调的 miRNA。利用 IPA 预测结肠癌特异性表达的 miRNA 的研究较少。

方法

利用 IPA 探讨结肠癌的特征性 microRNA 靶标网络。然后在 211 例结肠癌患者中评估 miR-19b-3p 的临床意义。在体外和体内研究 miR-19b-3p 及其候选靶基因 SMAD4 在结肠癌进展中的作用。

结果

生物信息学分析表明,IPA 筛选的 15 个 microRNAs 与结肠癌恶性生物学行为显著相关。基于使用 211 个结肠癌样本进行验证实验,miR-19b-3p 是最显著上调的候选物。miR-19b-3p 的高表达与高 N 期(P<0.001)、高 AJCC 期(P<0.001)、低组织学分级(P=0.032)、频繁的静脉和淋巴侵袭(P=0.027)和肝转移(P<0.001)显著相关。生存分析表明,miR-19b-3p 是与结肠癌患者总生存(OS)和无病生存(DFS)相关的独立预后因素。miR-19b-3p 促进结肠癌细胞的增殖和化疗耐药,但对体外侵袭无影响,体内也无致瘤作用。此外,我们证实 miR-19b-3p 通过 SMAD4 介导对奥沙利铂为基础的化疗耐药。

结论

我们的研究结果表明 miR-19b-3p-SMAD4 轴在结肠癌进展中的作用,这可能成为对抗化疗耐药的潜在治疗靶点。

https://cdn.ncbi.nlm.nih.gov/pmc/blobs/0d53/5610468/d35a14d5bc72/13046_2017_602_Fig1_HTML.jpg

文献AI研究员

20分钟写一篇综述,助力文献阅读效率提升50倍。

立即体验

用中文搜PubMed

大模型驱动的PubMed中文搜索引擎

马上搜索

文档翻译

学术文献翻译模型,支持多种主流文档格式。

立即体验