Suppr超能文献

干细胞因子 SALL4 是混合谱系白血病重排白血病发生中的必需转录调节因子。

The stem cell factor SALL4 is an essential transcriptional regulator in mixed lineage leukemia-rearranged leukemogenesis.

机构信息

Department of Surgery and Medicine, Baylor College of Medicine (BCM), Houston, TX, 77030, USA.

Department of Pathology, Stony Brook University Medicine, Stony Brook, NY, USA.

出版信息

J Hematol Oncol. 2017 Oct 3;10(1):159. doi: 10.1186/s13045-017-0531-y.

Abstract

BACKGROUND

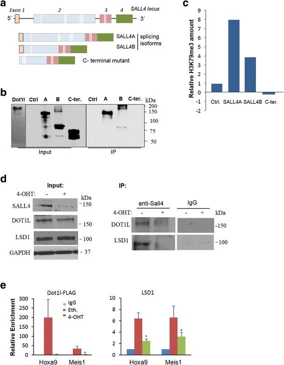
The stem cell factor spalt-like transcription factor 4 (SALL4) plays important roles in normal hematopoiesis and also in leukemogenesis. We previously reported that SALL4 exerts its effect by recruiting important epigenetic factors such as DNA methyltransferases DNMT1 and lysine-specific demethylase 1 (LSD1/KDM1A). Both of these proteins are critically involved in mixed lineage leukemia (MLL)-rearranged (MLL-r) leukemia, which has a very poor clinical prognosis. Recently, SALL4 has been further linked to the functions of MLL and its target gene homeobox A9 (HOXA9). However, it remains unclear whether SALL4 is indeed a key player in MLL-r leukemia pathogenesis.

METHODS

Using a mouse bone marrow retroviral transduction/ transplantation approach combined with tamoxifen-inducible, CreER-mediated Sall4 gene deletion, we studied SALL4 functions in leukemic transformation that was induced by MLL-AF9-one of the most common MLL-r oncoproteins found in patients. In addition, the underlying transcriptional and epigenetic mechanisms were explored using chromatin immunoprecipitation (ChIP) sequencing (ChIP-Seq), mRNA microarray, qRT-PCR, histone modification, co-immunoprecipitation (co-IP), cell cycle, and apoptosis assays. The effects of SALL4 loss on normal hematopoiesis in mice were also investigated.

RESULTS

In vitro and in vivo studies revealed that SALL4 expression is critically required for MLL-AF9-induced leukemic transformation and disease progression in mice. Loss of SALL4 in MLL-AF9-transformed cells induced apoptosis and cell cycle arrest at G1. ChIP-Seq assay identified that Sall4 binds to key MLL-AF9 target genes and important MLL-r or non-MLL-r leukemia-related genes. ChIP-PCR assays indicated that SALL4 affects the levels of the histone modification markers H3K79me2/3 and H3K4me3 at MLL-AF9 target gene promoters by physically interacting with DOT1-like histone H3K79 methyltransferase (DOT1l) and LSD1/KDM1A, and thereby regulates transcript expression. Surprisingly, normal Sall4 /CreER mice treated with tamoxifen or vav-Cre-mediated (hematopoietic-specific) Sall4 mice were healthy and displayed no significant hematopoietic defects.

CONCLUSIONS

Our findings indicate that SALL4 critically contributes to MLL-AF9-induced leukemia, unraveling the underlying transcriptional and epigenetic mechanisms in this disease and suggesting that selectively targeting the SALL4 pathway may be a promising approach for managing human MLL-r leukemia.

摘要

背景

干细胞因子分裂样转录因子 4(SALL4)在正常造血和白血病发生中发挥重要作用。我们之前报道过,SALL4 通过募集重要的表观遗传因子,如 DNA 甲基转移酶 1(DNMT1)和赖氨酸特异性去甲基酶 1(LSD1/KDM1A)来发挥作用。这两种蛋白都与混合谱系白血病(MLL)重排(MLL-r)白血病密切相关,这种白血病的临床预后非常差。最近,SALL4 与 MLL 及其靶基因同源盒 A9(HOXA9)的功能进一步相关。然而,SALL4 是否确实是 MLL-r 白血病发病机制中的关键因素仍不清楚。

方法

我们使用小鼠骨髓逆转录病毒转导/移植方法结合他莫昔芬诱导的 CreER 介导的 Sall4 基因缺失,研究了 SALL4 在白血病转化中的功能,这种转化是由 MLL-AF9 诱导的,MLL-AF9 是患者中最常见的 MLL-r 癌蛋白之一。此外,我们还使用染色质免疫沉淀(ChIP)测序(ChIP-Seq)、mRNA 微阵列、qRT-PCR、组蛋白修饰、共免疫沉淀(co-IP)、细胞周期和凋亡测定等方法研究了潜在的转录和表观遗传机制。还研究了 SALL4 缺失对小鼠正常造血的影响。

结果

体外和体内研究表明,SALL4 的表达对于 MLL-AF9 诱导的白血病转化和疾病进展在小鼠中是至关重要的。在 MLL-AF9 转化细胞中缺失 SALL4 会诱导细胞凋亡并在 G1 期发生细胞周期阻滞。ChIP-Seq 检测鉴定出 Sall4 与关键的 MLL-AF9 靶基因以及重要的 MLL-r 或非 MLL-r 白血病相关基因结合。ChIP-PCR 检测表明,SALL4 通过与 DOT1 样组蛋白 H3K79 甲基转移酶(DOT1l)和 LSD1/KDM1A 相互作用,影响 MLL-AF9 靶基因启动子处组蛋白修饰标记 H3K79me2/3 和 H3K4me3 的水平,从而调节转录表达。令人惊讶的是,用他莫昔芬处理的正常 Sall4/CreER 小鼠或 vav-Cre 介导的(造血特异性)Sall4 小鼠均健康,未出现明显的造血缺陷。

结论

我们的研究结果表明,SALL4 对 MLL-AF9 诱导的白血病至关重要,揭示了该疾病中的潜在转录和表观遗传机制,并提示选择性靶向 SALL4 途径可能是治疗人类 MLL-r 白血病的一种有前途的方法。

https://cdn.ncbi.nlm.nih.gov/pmc/blobs/7975/5627455/94498830249f/13045_2017_531_Fig1_HTML.jpg

文献AI研究员

20分钟写一篇综述,助力文献阅读效率提升50倍。

立即体验

用中文搜PubMed

大模型驱动的PubMed中文搜索引擎

马上搜索

文档翻译

学术文献翻译模型,支持多种主流文档格式。

立即体验