Suppr超能文献

致癌性高尔基磷酸蛋白 3 样过表达与卵巢癌顺铂耐药相关,并激活 NF-κB 信号通路。

The oncogenic Golgi phosphoprotein 3 like overexpression is associated with cisplatin resistance in ovarian carcinoma and activating the NF-κB signaling pathway.

机构信息

Department of Obstetrics and Gynecology, The First Affiliated Hospital, Sun Yat-sen University, Zhongshan Second Road 58, Guangzhou, 510700, People's Republic of China.

Department of Ultrasonic Medicine, Fetal Medical Center, the First Affiliated Hospital, Sun Yat-sen University, Guangzhou, People's Republic of China.

出版信息

J Exp Clin Cancer Res. 2017 Oct 4;36(1):137. doi: 10.1186/s13046-017-0607-0.

Abstract

BACKGROUND

Chemo-resistance is a leading cause of tumor relapse and treatment failure in patients with ovarian cancer. The identification of effective strategies to overcome drug resistance will have a significant clinical impact on the disease.

METHODS

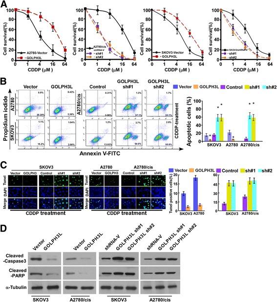
The protein and mRNA expression of GOLPH3L in ovarian cancer cell lines and patient tissues were determined using Real-time PCR and Western blot, respectively. 177 human ovarian cancer tissue samples were analyzed by IHC to investigate the association between GOLPH3L expression and the clinicopathological characteristics of ovarian cancer patients. Functional assays, such as MTT, FACS, and Tunel assay used to determine the oncogenic role of GOLPH3L in human ovarian cancer progression. Furthermore, western blotting and luciferase assay were used to determine the mechanism of GOLPH3L promotes chemoresistance in ovarian cancer cells.

RESULTS

The expression of GOLPH3L was markedly upregulated in ovarian cancer cell lines and tissues, and high GOLPH3L expression was associated with an aggressive phenotype and poor prognosis with ovarian cancer patients. GOLPH3L overexpression confers CDDP resistance on ovarian cancer cells; however, inhibition of GOLPH3L sensitized ovarian cancer cell lines to CDDP cytotoxicity both in vitro and in vivo. Additionally, GOLPH3L upregulated the levels of nuclear p65 and phosphorylated inhibitor of nuclear factor Kappa-B kinase-β and IκBα, thereby activating canonical nuclear factor-κB (NF-κB) signaling.

CONCLUSIONS

Our findings suggest that GOLPH3L is a potential therapeutic target for the treatment of ovarian cancer: targeting GOLPH3L signaling may represent a promising strategy to enhance platinum response in patients with chemoresistant ovarian cancer.

摘要

背景

化疗耐药是卵巢癌患者肿瘤复发和治疗失败的主要原因。鉴定出克服耐药的有效策略将对该疾病具有重要的临床意义。

方法

使用实时 PCR 和 Western blot 分别测定卵巢癌细胞系和患者组织中 GOLPH3L 的蛋白和 mRNA 表达。通过免疫组化分析 177 例卵巢癌组织样本,研究 GOLPH3L 表达与卵巢癌患者临床病理特征之间的关系。采用 MTT、FACS 和 Tunel 分析等功能测定法,确定 GOLPH3L 在人卵巢癌进展中的致癌作用。此外,还使用 Western blot 和荧光素酶测定法来确定 GOLPH3L 促进卵巢癌细胞化疗耐药的机制。

结果

GOLPH3L 在卵巢癌细胞系和组织中表达明显上调,高 GOLPH3L 表达与卵巢癌患者侵袭性表型和不良预后相关。GOLPH3L 过表达赋予卵巢癌细胞对 CDDP 的耐药性;然而,抑制 GOLPH3L 可在体外和体内均使卵巢癌细胞系对 CDDP 细胞毒性敏感。此外,GOLPH3L 上调核 p65 和磷酸化核因子κB 激酶-β和 IκBα的水平,从而激活经典核因子-κB(NF-κB)信号。

结论

我们的研究结果表明,GOLPH3L 是治疗卵巢癌的潜在治疗靶点:靶向 GOLPH3L 信号可能代表增强化疗耐药卵巢癌患者铂类反应的有前途的策略。

https://cdn.ncbi.nlm.nih.gov/pmc/blobs/2476/5628490/4c3707fd2219/13046_2017_607_Fig1_HTML.jpg

文献AI研究员

20分钟写一篇综述,助力文献阅读效率提升50倍。

立即体验

用中文搜PubMed

大模型驱动的PubMed中文搜索引擎

马上搜索

文档翻译

学术文献翻译模型,支持多种主流文档格式。

立即体验