Suppr超能文献

RTN1-C 通过内质网应激和线粒体相关凋亡途径介导脑缺血/再灌注损伤。

RTN1-C mediates cerebral ischemia/reperfusion injury via ER stress and mitochondria-associated apoptosis pathways.

机构信息

Department of Biochemistry and Molecular Biology, School of Basic Medical Sciences, Anhui Medical University, Hefei 230032, China.

Anhui Key Laboratory of Zoonoses, Anhui Medical University, Hefei 230032, China.

出版信息

Cell Death Dis. 2017 Oct 5;8(10):e3080. doi: 10.1038/cddis.2017.465.

Abstract

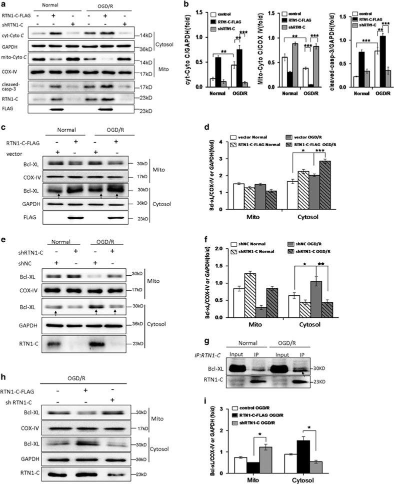
The reticulon family has been found to induce apoptosis, inhibit axon regeneration and regulate protein trafficking. However, little is known about the mechanisms of how reticulon proteins are involved in neuronal death-promoting processes during ischemia. Here, we report that the expression of Reticulon Protein 1-C (RTN1-C) was associated with the progression of cerebral ischemia/reperfusion (I/R) injury. Using a combination of rat middle cerebral artery occlusion (MCAO) stroke and oxygen-glucose deprivation followed by reoxygenation (OGD/R) models, we determined that the expression of RTN1-C was significantly increased during cerebral ischemic/reperfusion. RTN1-C overexpression induced apoptosis and increased the cell vulnerability to ischemic injury, whereas RTN1-C knockdown reversed ischemia-induced apoptosis and attenuated the vulnerability of OGD/R-treated neural cells. Mechanistically, we demonstrated that RTN1-C mediated OGD/R-induced apoptosis through ER stress and mitochondria-associated pathways. RTN1-C interacted with Bcl-xL and increased its localization in the ER, thus reducing the anti-apoptotic activity of Bcl-xL. Most importantly, knockdown of Rtn1-c expression in vivo attenuated apoptosis in MCAO rats and reduced the extent of I/R-induced brain injury, as assessed by infarct volume and neurological score. Collectively, these data support for the first time that RTN1-C may represent a novel candidate for therapies against cerebral ischemia/reperfusion injury.

摘要

网质蛋白家族已被发现可诱导细胞凋亡、抑制轴突再生和调节蛋白转运。然而,对于网质蛋白如何参与缺血过程中促进神经元死亡的过程,目前知之甚少。在这里,我们报告 Reticulon Protein 1-C(RTN1-C)的表达与脑缺血/再灌注(I/R)损伤的进展有关。我们使用大鼠大脑中动脉闭塞(MCAO)中风和氧葡萄糖剥夺后再氧合(OGD/R)模型的组合,确定了在脑缺血/再灌注期间 RTN1-C 的表达显著增加。RTN1-C 的过表达诱导细胞凋亡并增加细胞对缺血性损伤的易感性,而 RTN1-C 的敲低逆转了缺血诱导的细胞凋亡并减轻了 OGD/R 处理的神经细胞的易感性。在机制上,我们证明 RTN1-C 通过内质网应激和线粒体相关途径介导 OGD/R 诱导的细胞凋亡。RTN1-C 与 Bcl-xL 相互作用并增加其在内质网中的定位,从而降低 Bcl-xL 的抗凋亡活性。最重要的是,体内敲低 Rtn1-c 的表达可减轻 MCAO 大鼠中的细胞凋亡并减少 I/R 诱导的脑损伤的程度,如通过梗死体积和神经评分评估的。总之,这些数据首次支持 RTN1-C 可能代表针对脑缺血/再灌注损伤的治疗的新候选物。

https://cdn.ncbi.nlm.nih.gov/pmc/blobs/21ae/5680587/3eec4148023d/cddis2017465f1.jpg

文献AI研究员

20分钟写一篇综述,助力文献阅读效率提升50倍。

立即体验

用中文搜PubMed

大模型驱动的PubMed中文搜索引擎

马上搜索

文档翻译

学术文献翻译模型,支持多种主流文档格式。

立即体验