Suppr超能文献

野生型和突变型 p53 对人结肠癌细胞系光动力疗法后 miR-124/iASPP 反馈的差异调节。

Wild-type and mutant p53 differentially modulate miR-124/iASPP feedback following pohotodynamic therapy in human colon cancer cell line.

机构信息

Department of General Surgery, The Second Xiangya Hospital, Central South University, Changsha, Hunan 410011, China.

The People's Hospital of Zhengzhou University (Henan Provincial People's Hospital), Zhengzhou 450003, China.

出版信息

Cell Death Dis. 2017 Oct 12;8(10):e3096. doi: 10.1038/cddis.2017.477.

Abstract

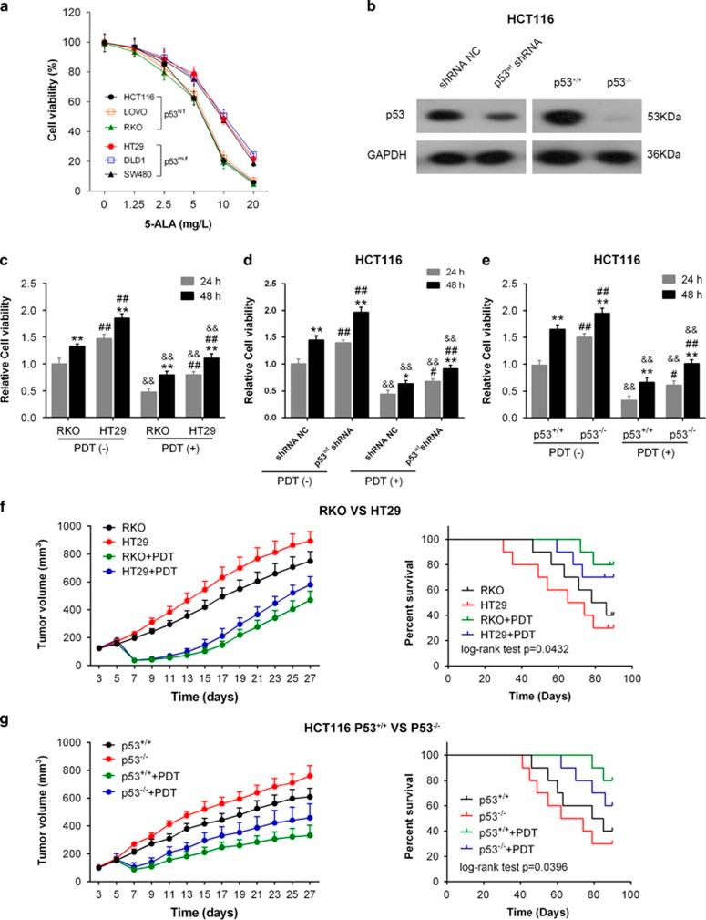
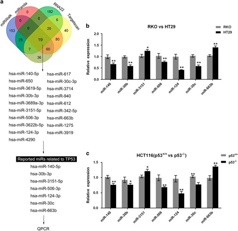
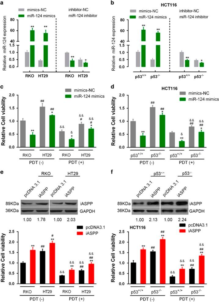
Colorectal cancer (CRC) is a most common digestive system malignant tumor. p53 mutation has essential role in cancers and is frequently observed in CRC and presents a huge challenge. p53 mutation has been reported to attenuate the inhibitory effect of photofrin-based photodynamic therapy (PDT). p53 mutation-induced gain of function brings up the dysfunction of carcinogenic factors, including miRNAs. Our research found that PDT suppressed CRC cell viability, reduced the tumor size and prolonged the survival time, all of which could be attenuated by p53 mutation or deletion. After p53 mutation or deletion, several miRNA expression levels were downregulated, among which miR-124 was the most strongly downregulated, whereas iASPP expression was upregulated. p53 binds to the promoter of miR-124 to promote its expression and then inhibited iASPP expression, so as to amplify the inhibitory effect of PDT on wild-type p53 cells. In p53-mutant or -deleted cells, this binding no longer worked to promote miR-124 expression, and iASPP expression increased, finally resulted in promoted CRC cell viability upon PDT. The interactive modulation among miR and iASPP in p53-mutant or -deleted cells may serve as a crucial pathway, which mediates therapy resistance when p53 is mutated or deleted, in the process of PDT treatment of CRC.

摘要

结直肠癌(CRC)是最常见的消化系统恶性肿瘤。p53 突变在癌症中起着重要作用,在 CRC 中经常观察到,这是一个巨大的挑战。据报道,p53 突变减弱了基于血卟啉的光动力疗法(PDT)的抑制作用。p53 突变诱导的功能获得导致致癌因子的功能障碍,包括 miRNAs。我们的研究发现 PDT 抑制 CRC 细胞活力,减少肿瘤大小并延长存活时间,但这些都可被 p53 突变或缺失所减弱。在 p53 突变或缺失后,几种 miRNA 的表达水平下调,其中 miR-124 下调最明显,而 iASPP 的表达上调。p53 结合 miR-124 的启动子促进其表达,然后抑制 iASPP 的表达,从而放大 PDT 对野生型 p53 细胞的抑制作用。在 p53 突变或缺失的细胞中,这种结合不再起作用,无法促进 miR-124 的表达,iASPP 的表达增加,最终导致 PDT 后 CRC 细胞活力的增强。miR 和 iASPP 之间的相互调节在 p53 突变或缺失的细胞中可能是一个关键途径,介导了 p53 突变或缺失时在 CRC 的 PDT 治疗过程中对治疗的抵抗。

https://cdn.ncbi.nlm.nih.gov/pmc/blobs/ff4b/5682646/46eebec93443/cddis2017477f1.jpg

文献AI研究员

20分钟写一篇综述,助力文献阅读效率提升50倍。

立即体验

用中文搜PubMed

大模型驱动的PubMed中文搜索引擎

马上搜索

文档翻译

学术文献翻译模型,支持多种主流文档格式。

立即体验