Suppr超能文献

抗菌肽 PGLa 和 Magainin 2 协同作用的分子机制。

Molecular mechanism of synergy between the antimicrobial peptides PGLa and magainin 2.

机构信息

Karlsruhe Institute of Technology (KIT), Institute of Organic Chemistry, Fritz-Haber-Weg 6, 76131, Karlsruhe, Germany.

KIT, Institute of Biological Interfaces (IBG-2), POB 3640, 76021, Karlsruhe, Germany.

出版信息

Sci Rep. 2017 Oct 13;7(1):13153. doi: 10.1038/s41598-017-12599-7.

Abstract

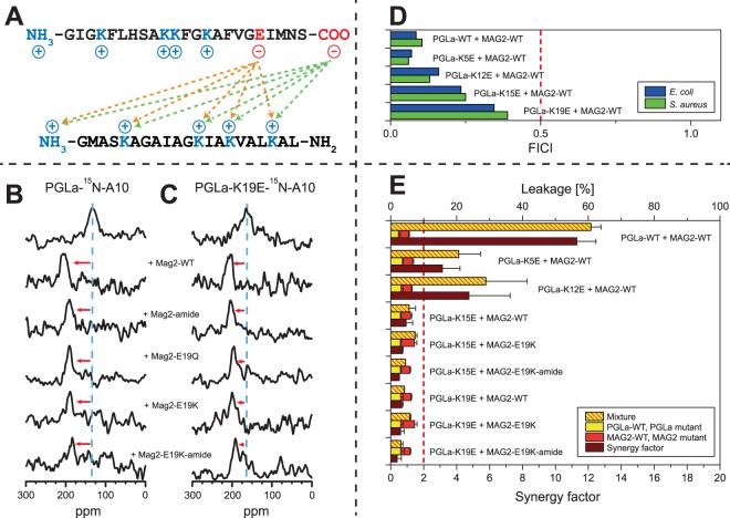
PGLa and magainin 2 (MAG2) are amphiphilic α-helical membranolytic peptides from frog skin with known synergistic antimicrobial activity. By systematically mutating residues in the two peptides it was possible to identify the ones crucial for the synergy, as monitored by biological assays, fluorescence vesicle leakage, and solid-state N-NMR. Electrostatic interactions between anionic groups in MAG2 and cationic residues in PGLa enhance synergy but are not necessary for the synergistic effect. Instead, two Gly residues (7 and 11) in a so-called GxxxG motif in PGLa are necessary for synergy. Replacing either of them with Ala or another hydrophobic residue completely abolishes synergy according to all three methods used. The designer-made peptide MSI-103, which has a similar sequence as PGLa, shows no synergy with MAG2, but by introducing two Gly mutations it was possible to make it synergistic. A molecular model is proposed for the functionally active PGLa-MAG2 complex, consisting of a membrane-spanning antiparallel PGLa dimer that is stabilized by intimate Gly-Gly contacts, and where each PGLa monomer is in contact with one MAG2 molecule at its C-terminus.

摘要

PGLa 和 magainin 2(MAG2)是来自青蛙皮肤的两亲性 α-螺旋膜溶肽,具有已知的协同抗菌活性。通过系统地突变这两种肽中的残基,可以通过生物测定、荧光囊泡渗漏和固态 N-NMR 来识别对协同作用至关重要的残基。MAG2 中的阴离子基团与 PGLa 中的阳离子残基之间的静电相互作用增强协同作用,但对协同效应并非必需。相反,PGLa 中所谓的 GxxxG 基序中的两个 Gly 残基(7 和 11)对于协同作用是必需的。用 Ala 或另一个疏水性残基取代它们中的任何一个,根据使用的三种方法,都会完全消除协同作用。具有与 PGLa 相似序列的设计肽 MSI-103 与 MAG2 没有协同作用,但通过引入两个 Gly 突变可以使其具有协同作用。提出了一个功能活性的 PGLa-MAG2 复合物的分子模型,该复合物由一个跨膜反平行 PGLa 二聚体组成,该二聚体通过紧密的 Gly-Gly 接触稳定,并且每个 PGLa 单体在其 C 末端与一个 MAG2 分子接触。

https://cdn.ncbi.nlm.nih.gov/pmc/blobs/cfd0/5640672/8278098fdca7/41598_2017_12599_Fig1_HTML.jpg

文献AI研究员

20分钟写一篇综述,助力文献阅读效率提升50倍。

立即体验

用中文搜PubMed

大模型驱动的PubMed中文搜索引擎

马上搜索

文档翻译

学术文献翻译模型,支持多种主流文档格式。

立即体验