Suppr超能文献

FOXM1/BUB1B 信号通路对于神经胶质瘤的致瘤性和放射抵抗性是必不可少的。

The FOXM1/BUB1B signaling pathway is essential for the tumorigenicity and radioresistance of glioblastoma.

机构信息

The Third Affiliated Hospital, Medical School of Xi'an Jiaotong University, Xi'an, Shaanxi 710068, P.R. China.

The Department of West Yard Ward 2 (Geriatrics), Shaanxi Provincial People's Hospital, Xi'an, Shaanxi 710068, P.R. China.

出版信息

Oncol Rep. 2017 Dec;38(6):3367-3375. doi: 10.3892/or.2017.6032. Epub 2017 Oct 12.

Abstract

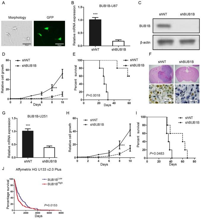
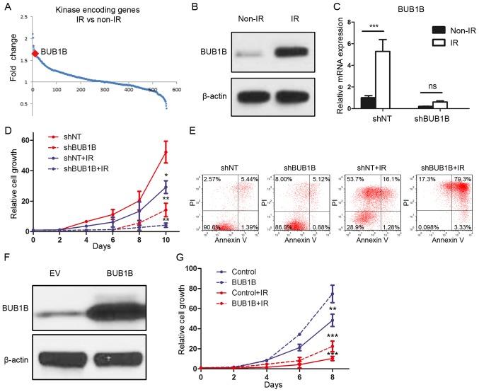
Accumulating evidence indicates that mitotic checkpoint serine/threonine kinase B (BUB1B) plays a critical role in multiple types of cancer. However, the biological function and molecular regulatory mechanism of BUB1B in glioblastoma (GBM) remain unclear. In the present study, we identified that BUB1B expression was enriched in GBM tumors and was functionally required for tumor proliferation both in vitro and in vivo. Clinically, BUB1B expression was associated with poor prognosis in GBM patients and BUB1B‑dependent radioresistance in GBM was decreased by targeting BUB1B via shRNAs. Mechanistically, forkhead box protein M1 (FOXM1) transcriptionally regulated BUB1B expression by binding to and then activating the BUB1B promoter. Therapeutically, we found that FOXM1 inhibitor attenuated tumorigenesis and radioresistance of GBM both in vitro and in vivo. Altogether, BUB1B promotes tumor proliferation and induces radioresistance in GBM, indicating that BUB1B could be a potential therapeutic target for GBM.

摘要

越来越多的证据表明,有丝分裂检查点丝氨酸/苏氨酸激酶 B(BUB1B)在多种类型的癌症中发挥着关键作用。然而,BUB1B 在神经胶质瘤(GBM)中的生物学功能和分子调控机制仍不清楚。在本研究中,我们发现 BUB1B 表达在 GBM 肿瘤中富集,并且在体外和体内均对肿瘤增殖具有功能上的必需性。临床上,BUB1B 的表达与 GBM 患者的预后不良相关,通过靶向 BUB1B 的 shRNAs 可以降低 GBM 中 BUB1B 依赖性的放射抵抗性。从机制上讲,叉头框蛋白 M1(FOXM1)通过结合并激活 BUB1B 启动子,转录调控 BUB1B 的表达。在治疗方面,我们发现 FOXM1 抑制剂在体外和体内均能减弱 GBM 的致瘤性和放射抵抗性。总之,BUB1B 促进 GBM 的肿瘤增殖并诱导放射抵抗性,表明 BUB1B 可能是 GBM 的一个潜在治疗靶点。

https://cdn.ncbi.nlm.nih.gov/pmc/blobs/addc/5783581/1196d1b3c77e/OR-38-06-3367-g00.jpg

文献AI研究员

20分钟写一篇综述,助力文献阅读效率提升50倍。

立即体验

用中文搜PubMed

大模型驱动的PubMed中文搜索引擎

马上搜索

文档翻译

学术文献翻译模型,支持多种主流文档格式。

立即体验