Suppr超能文献

SPARCL1 通过稳定 WNT 受体复合物来激活经典 WNT/β-catenin 信号通路,从而抑制骨肉瘤转移并募集巨噬细胞。

SPARCL1 suppresses osteosarcoma metastasis and recruits macrophages by activation of canonical WNT/β-catenin signaling through stabilization of the WNT-receptor complex.

机构信息

Department of Orthopedics, the Affiliated Hospital of Nanjing Medical University, Changzhou No.2 People's Hospital, Changzhou, Jiangsu, China.

State Key Laboratory of Oncogenes and Related Genes, Shanghai Cancer Institute, Ren Ji Hospital, School of Medicine, Shanghai Jiao Tong University, Shanghai, China.

出版信息

Oncogene. 2018 Feb 22;37(8):1049-1061. doi: 10.1038/onc.2017.403. Epub 2017 Oct 30.

Abstract

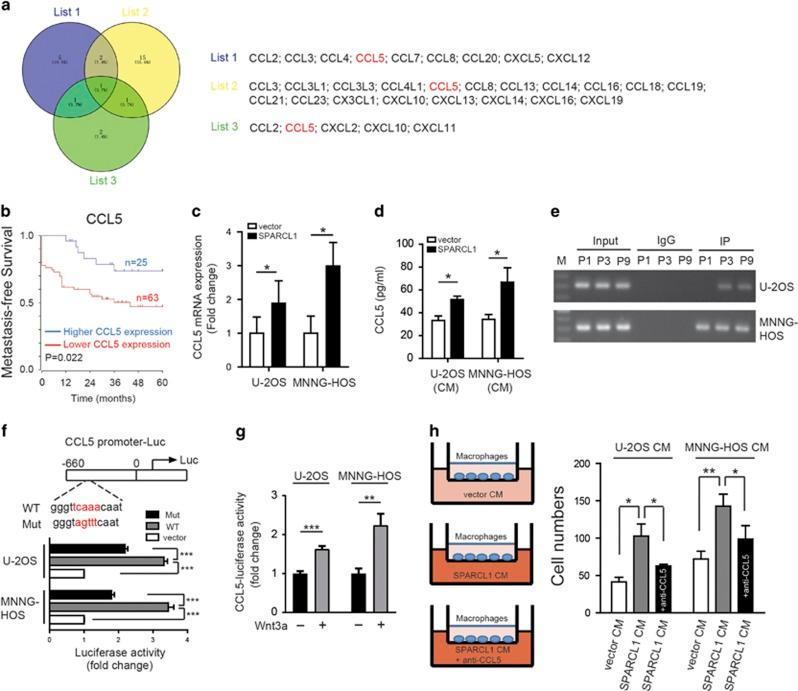
Metastasis significantly reduces the survival rate of osteosarcoma (OS) patients. Therefore, identification of novel targets remains extremely important to prevent metastasis and treat OS. In this report, we show that SPARCL1 is downregulated in OS by epigenetic methylation of promoter DNA. In vitro and in vivo experiments revealed that SPARCL1 inhibits OS metastasis. We further demonstrated that SPARCL1-activated WNT/β-catenin signaling by physical interaction with various frizzled receptors and lipoprotein receptor-related protein 5/6, leading to WNT-receptor complex stabilization. Activation of WNT/β-catenin signaling contributes to the SPARCL1-mediated inhibitory effects on OS metastasis. Furthermore, we uncovered a paracrine effect of SPARCL1 on macrophage recruitment through activated WNT/β-catenin signaling-mediated secretion of chemokine ligand5 from OS cells. These findings suggest that the targeting of SPARCL1 as a new anti-metastatic strategy for OS patients.

摘要

转移极大地降低了骨肉瘤(OS)患者的生存率。因此,鉴定新的靶点对于预防转移和治疗 OS 仍然非常重要。在本报告中,我们显示 SPARCL1 通过启动子 DNA 的表观遗传甲基化在 OS 中下调。体外和体内实验表明 SPARCL1 抑制 OS 转移。我们进一步证明 SPARCL1 通过与各种卷曲受体和脂蛋白受体相关蛋白 5/6 的物理相互作用激活 WNT/β-catenin 信号通路,导致 WNT-受体复合物稳定。WNT/β-catenin 信号通路的激活有助于 SPARCL1 对 OS 转移的抑制作用。此外,我们通过 OS 细胞中 WNT/β-catenin 信号转导介导的趋化因子配体 5 的分泌,揭示了 SPARCL1 通过激活的 WNT/β-catenin 信号转导对巨噬细胞募集的旁分泌作用。这些发现表明,靶向 SPARCL1 可能成为 OS 患者的一种新的抗转移策略。

https://cdn.ncbi.nlm.nih.gov/pmc/blobs/e4b6/5851113/3f8a3e1eb9ae/onc2017403f1.jpg

文献AI研究员

20分钟写一篇综述,助力文献阅读效率提升50倍。

立即体验

用中文搜PubMed

大模型驱动的PubMed中文搜索引擎

马上搜索

文档翻译

学术文献翻译模型,支持多种主流文档格式。

立即体验