Suppr超能文献

天然和临床分离株中抗生素和噬菌体耐药表型的相关性。

Associations among Antibiotic and Phage Resistance Phenotypes in Natural and Clinical Isolates.

机构信息

Institute for Integrative Biology, Department of Environmental Systems Science, ETH Zürich, Zürich, Switzerland

Institute for Integrative Biology, Department of Environmental Systems Science, ETH Zürich, Zürich, Switzerland.

出版信息

mBio. 2017 Oct 31;8(5):e01341-17. doi: 10.1128/mBio.01341-17.

Abstract

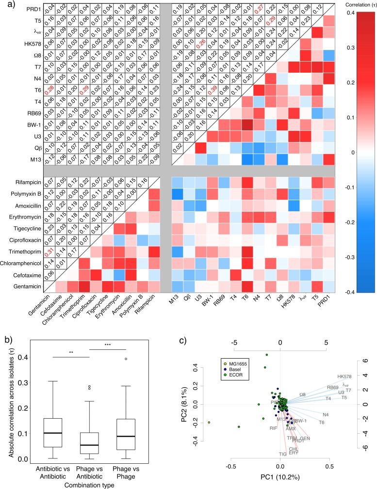
The spread of antibiotic resistance is driving interest in new approaches to control bacterial pathogens. This includes applying multiple antibiotics strategically, using bacteriophages against antibiotic-resistant bacteria, and combining both types of antibacterial agents. All these approaches rely on or are impacted by associations among resistance phenotypes (where bacteria resistant to one antibacterial agent are also relatively susceptible or resistant to others). Experiments with laboratory strains have shown strong associations between some resistance phenotypes, but we lack a quantitative understanding of associations among antibiotic and phage resistance phenotypes in natural and clinical populations. To address this, we measured resistance to various antibiotics and bacteriophages for 94 natural and clinical isolates. We found several positive associations between resistance phenotypes across isolates. Associations were on average stronger for antibacterial agents of the same type (antibiotic-antibiotic or phage-phage) than different types (antibiotic-phage). Plasmid profiles and genetic knockouts suggested that such associations can result from both colocalization of resistance genes and pleiotropic effects of individual resistance mechanisms, including one case of antibiotic-phage cross-resistance. Antibiotic resistance was predicted by core genome phylogeny and plasmid profile, but phage resistance was predicted only by core genome phylogeny. Finally, we used observed associations to predict genes involved in a previously uncharacterized phage resistance mechanism, which we verified using experimental evolution. Our data suggest that susceptibility to phages and antibiotics are evolving largely independently, and unlike in experiments with lab strains, negative associations between antibiotic resistance phenotypes in nature are rare. This is relevant for treatment scenarios where bacteria encounter multiple antibacterial agents. Rising antibiotic resistance is making it harder to treat bacterial infections. Whether resistance to a given antibiotic spreads or declines is influenced by whether it is associated with altered susceptibility to other antibiotics or other stressors that bacteria encounter in nature, such as bacteriophages (viruses that infect bacteria). We used natural and clinical isolates of , an abundant species and key pathogen, to characterize associations among resistance phenotypes to various antibiotics and bacteriophages. We found associations between some resistance phenotypes, and in contrast to past work with laboratory strains, they were exclusively positive. Analysis of bacterial genome sequences and horizontally transferred genetic elements (plasmids) helped to explain this, as well as our finding that there was no overall association between antibiotic resistance and bacteriophage resistance profiles across isolates. This improves our understanding of resistance evolution in nature, potentially informing new rational therapies that combine different antibacterials, including bacteriophages.

摘要

抗生素耐药性的传播正在推动人们对控制细菌病原体的新方法的兴趣。这包括策略性地应用多种抗生素,使用噬菌体对抗抗生素耐药细菌,以及结合这两种类型的抗菌剂。所有这些方法都依赖于或受到耐药表型之间的关联的影响(对一种抗菌剂有耐药性的细菌对其他抗菌剂也相对敏感或耐药)。实验室菌株的实验表明,一些耐药表型之间存在很强的关联,但我们缺乏对自然和临床人群中抗生素和噬菌体耐药表型之间关联的定量理解。为了解决这个问题,我们测量了 94 个天然和临床分离株对各种抗生素和噬菌体的耐药性。我们发现分离株之间的耐药表型存在几种正相关。同种类型(抗生素-抗生素或噬菌体-噬菌体)的抗菌剂之间的相关性平均强于不同类型(抗生素-噬菌体)的相关性。质粒图谱和基因敲除表明,这种关联可以是由于耐药基因的共定位和单个耐药机制的多效性作用,包括一个抗生素-噬菌体交叉耐药的例子。抗生素耐药性可以通过核心基因组系统发育和质粒图谱来预测,但噬菌体耐药性只能通过核心基因组系统发育来预测。最后,我们利用观察到的关联来预测以前未表征的噬菌体耐药机制中涉及的基因,并使用实验进化来验证。我们的数据表明,噬菌体和抗生素的敏感性在很大程度上是独立进化的,与实验室菌株的实验不同,自然状态下抗生素耐药表型之间很少有负相关。这与细菌遇到多种抗菌剂的治疗方案有关。抗生素耐药性的上升使得治疗细菌感染变得更加困难。给定抗生素的耐药性是否传播或下降,取决于它是否与其他抗生素的敏感性改变或细菌在自然界中遇到的其他压力源(如噬菌体)相关,噬菌体是感染细菌的病毒。我们使用 丰富的物种和关键病原体的天然和临床分离株来描述各种抗生素和噬菌体的耐药表型之间的关联。我们发现了一些耐药表型之间的关联,与过去实验室菌株的研究结果不同,它们都是正相关的。对细菌基因组序列和水平转移的遗传元件(质粒)的分析有助于解释这一点,以及我们发现,在整个分离株中,抗生素耐药性与噬菌体耐药性图谱之间没有总体关联。这提高了我们对自然环境中耐药性进化的理解,可能为结合不同抗菌剂(包括噬菌体)的新合理治疗方法提供信息。

https://cdn.ncbi.nlm.nih.gov/pmc/blobs/0a18/5666156/0a430de18512/mbo0051735710001.jpg

文献AI研究员

20分钟写一篇综述,助力文献阅读效率提升50倍。

立即体验

用中文搜PubMed

大模型驱动的PubMed中文搜索引擎

马上搜索

文档翻译

学术文献翻译模型,支持多种主流文档格式。

立即体验