Suppr超能文献

同源域转录因子orthopedia homeobox(Otp)的破坏与肥胖和焦虑有关。

Disruption of the homeodomain transcription factor orthopedia homeobox (Otp) is associated with obesity and anxiety.

机构信息

MRC Harwell Institute, Mammalian Genetics Unit and Mary Lyon Centre, Harwell Campus, Oxfordshire, OX11 0RD, UK.

University of Cambridge Metabolic Research Laboratories and NIHR Cambridge Biomedical Research Centre, Wellcome Trust-MRC Institute of Metabolic Science, Box 289, Addenbrooke's Hospital, Cambridge CB2 0QQ, UK; The Blizard Institute, Barts and The London School of Medicine and Dentistry, Queen Mary University of London, London E1 2AT, UK.

出版信息

Mol Metab. 2017 Nov;6(11):1419-1428. doi: 10.1016/j.molmet.2017.08.006. Epub 2017 Aug 24.

Abstract

OBJECTIVE

Genetic studies in obese rodents and humans can provide novel insights into the mechanisms involved in energy homeostasis.

METHODS

In this study, we genetically mapped the chromosomal region underlying the development of severe obesity in a mouse line identified as part of a dominant N-ethyl-N-nitrosourea (ENU) mutagenesis screen. We characterized the metabolic and behavioral phenotype of obese mutant mice and examined changes in hypothalamic gene expression. In humans, we examined genetic data from people with severe early onset obesity.

RESULTS

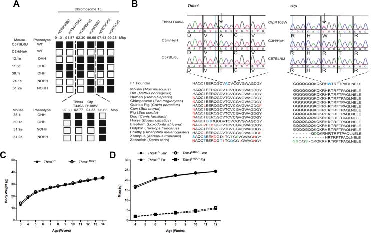
We identified an obese mouse heterozygous for a missense mutation (pR108W) in orthopedia homeobox (Otp), a homeodomain containing transcription factor required for the development of neuroendocrine cell lineages in the hypothalamus, a region of the brain important in the regulation of energy homeostasis. Otp mice exhibit increased food intake, weight gain, and anxiety when in novel environments or singly housed, phenotypes that may be partially explained by reduced hypothalamic expression of oxytocin and arginine vasopressin. R108W affects the highly conserved homeodomain, impairs DNA binding, and alters transcriptional activity in cells. We sequenced OTP in 2548 people with severe early-onset obesity and found a rare heterozygous loss of function variant in the homeodomain (Q153R) in a patient who also had features of attention deficit disorder.

CONCLUSIONS

OTP is involved in mammalian energy homeostasis and behavior and appears to be necessary for the development of hypothalamic neural circuits. Further studies will be needed to investigate the contribution of rare variants in OTP to human energy homeostasis.

摘要

目的

肥胖啮齿动物和人类的遗传研究可为能量平衡相关机制的研究提供新的见解。

方法

在这项研究中,我们对在一种作为显性 N-乙基-N-亚硝脲(ENU)诱变筛选一部分而被鉴定的肥胖小鼠系中导致严重肥胖的染色体区域进行了遗传作图。我们对肥胖突变小鼠的代谢和行为表型进行了特征描述,并检查了下丘脑基因表达的变化。在人类中,我们检查了患有严重早发性肥胖症的人群的遗传数据。

结果

我们在一个杂合子肥胖小鼠中鉴定出一个错义突变(pR108W),该突变位于同源盒转录因子 Orthopedia(Otp)中,Otp 是一种含有同源结构域的转录因子,对于下丘脑神经内分泌细胞谱系的发育至关重要,下丘脑是调节能量平衡的重要脑区。Otp 小鼠表现出摄食量增加、体重增加和在新环境或独居时的焦虑,这些表型可能部分归因于下丘脑催产素和精氨酸加压素表达减少。R108W 影响高度保守的同源结构域,损害 DNA 结合,并改变细胞中的转录活性。我们对 2548 名患有严重早发性肥胖症的患者进行了 OTP 测序,发现了一个罕见的杂合性功能丧失变体(Q153R),该变体位于同源结构域中,该患者还具有注意力缺陷障碍的特征。

结论

Otp 参与哺乳动物的能量平衡和行为,似乎是下丘脑神经回路发育所必需的。需要进一步研究以探讨 OTP 中的罕见变异对人类能量平衡的贡献。

https://cdn.ncbi.nlm.nih.gov/pmc/blobs/d2d8/5681237/0143ac02d64f/gr1.jpg

文献AI研究员

20分钟写一篇综述,助力文献阅读效率提升50倍。

立即体验

用中文搜PubMed

大模型驱动的PubMed中文搜索引擎

马上搜索

文档翻译

学术文献翻译模型,支持多种主流文档格式。

立即体验