Suppr超能文献

视上核谷氨酸能神经元是觉醒系统的关键节点。

Supramammillary glutamate neurons are a key node of the arousal system.

机构信息

Department of Neurology and Epilepsy Service, Emory University, Atlanta, GA, 30322, USA.

Department of Neurology, Beth Israel Deaconess Medical Center, Bostan, MA, 02215, USA.

出版信息

Nat Commun. 2017 Nov 10;8(1):1405. doi: 10.1038/s41467-017-01004-6.

Abstract

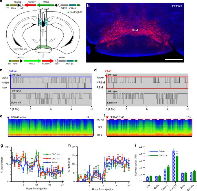
Basic and clinical observations suggest that the caudal hypothalamus comprises a key node of the ascending arousal system, but the cell types underlying this are not fully understood. Here we report that glutamate-releasing neurons of the supramammillary region (SuM) produce sustained behavioral and EEG arousal when chemogenetically activated. This effect is nearly abolished following selective genetic disruption of glutamate release from SuM neurons. Inhibition of SuM neurons decreases and fragments wake, also suppressing theta and gamma frequency EEG activity. SuM neurons include a subpopulation containing both glutamate and GABA (SuM) and another also expressing nitric oxide synthase (SuM). Activation of SuM neurons produces minimal wake and optogenetic stimulation of SuM terminals elicits monosynaptic release of both glutamate and GABA onto dentate granule cells. Activation of SuM neurons potently drives wakefulness, whereas inhibition reduces REM sleep theta activity. These results identify SuM neurons as a key node of the wake-sleep regulatory system.

摘要

基础和临床观察表明,下丘脑尾部包含上行觉醒系统的关键节点,但对此的细胞类型尚不完全了解。在这里,我们报告说,化学遗传激活时,乳上区(SuM)的谷氨酸能释放神经元会产生持续的行为和 EEG 觉醒。选择性遗传破坏 SuM 神经元释放谷氨酸后,这种作用几乎被消除。SuM 神经元的抑制会减少并破坏觉醒,同时抑制θ波和γ波 EEG 活动。SuM 神经元包括一个亚群,其中包含谷氨酸和 GABA(SuM),另一个亚群还表达一氧化氮合酶(SuM)。SuM 神经元的激活只会产生最小的觉醒,而 SuM 末梢的光遗传学刺激会引发谷氨酸和 GABA 对上颌颗粒细胞的单突触释放。SuM 神经元的激活有力地驱动觉醒,而抑制则会降低 REM 睡眠中的θ波活动。这些结果表明 SuM 神经元是睡眠觉醒调节系统的关键节点。

https://cdn.ncbi.nlm.nih.gov/pmc/blobs/334a/5680228/ef45719e2ab6/41467_2017_1004_Fig1_HTML.jpg

文献AI研究员

20分钟写一篇综述,助力文献阅读效率提升50倍。

立即体验

用中文搜PubMed

大模型驱动的PubMed中文搜索引擎

马上搜索

文档翻译

学术文献翻译模型,支持多种主流文档格式。

立即体验