Suppr超能文献

用于预测急性髓系白血病患者生存的潜在预后基因生物标志物的鉴定与验证

Identification and validation of potential prognostic gene biomarkers for predicting survival in patients with acute myeloid leukemia.

作者信息

Huang Rui, Liao Xiwen, Li Qiaochuan

机构信息

Department of Hematology.

Department of Hepatobiliary Surgery, The First Affiliated Hospital of Guangxi Medical University, Nanning, Guangxi, People's Republic of China.

出版信息

Onco Targets Ther. 2017 Nov 2;10:5243-5254. doi: 10.2147/OTT.S147717. eCollection 2017.

Abstract

BACKGROUND

Molecular analysis is a promising source of clinically useful prognostic biomarkers. The aim of this investigation was to identify prognostic biomarkers for patients with acute myeloid leukemia (AML) by using the gene expression profile dataset from public database.

METHODS

The gene expression profile dataset and corresponding overall survival (OS) information of three cohorts of AML patients from GSE12417 and The Cancer Genome Atlas AML project (TCGA-LAML) were included in the present study. Prognostic gene screening was performed by using a survival package, whereas time-dependent receiver operating characteristic (ROC) curve analysis was performed using the survivalROC package.

RESULTS

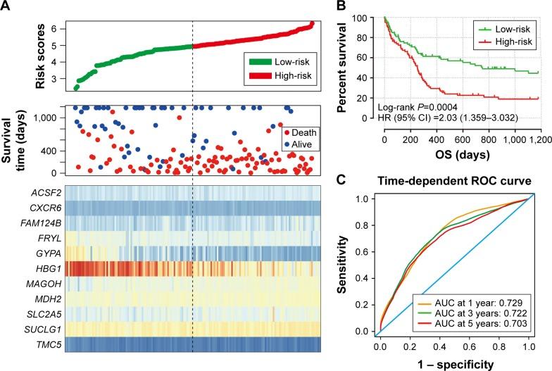
In the three cohorts, 11 genes were identified that were significantly associated with AML OS. A linear prognostic model of the 11 genes was constructed and weighted by regression coefficient () from the multivariate Cox regression analyses of GSE12417 HG-U133A cohort to divide patients into high- and low-risk groups. GSE12417 HG-U133 plus 2.0 and TCGA-LAML were validation cohorts. Patients assigned to the high-risk group exhibited poor OS compared to patients in the low-risk group. The 11-gene signature is a prognostic marker of AML and demonstrates good performance for predicting 1-, 3-, and 5-year OS as evaluated by survivalROC in the three cohorts.

CONCLUSION

Our study has identified an mRNA signature including 11 genes, which may serve as a potential prognostic marker of AML.

摘要

背景

分子分析是临床有用的预后生物标志物的一个有前景的来源。本研究的目的是通过使用来自公共数据库的基因表达谱数据集来鉴定急性髓系白血病(AML)患者的预后生物标志物。

方法

本研究纳入了来自GSE12417和癌症基因组图谱AML项目(TCGA-LAML)的三个AML患者队列的基因表达谱数据集及相应的总生存期(OS)信息。使用生存软件包进行预后基因筛选,而使用survivalROC软件包进行时间依赖性受试者工作特征(ROC)曲线分析。

结果

在这三个队列中,鉴定出11个与AML OS显著相关的基因。构建了这11个基因的线性预后模型,并根据GSE12417 HG-U133A队列的多变量Cox回归分析中的回归系数()进行加权,以将患者分为高风险组和低风险组。GSE12417 HG-U133 plus 2.0和TCGA-LAML为验证队列。与低风险组患者相比,分配到高风险组的患者OS较差。这11个基因的特征是AML的预后标志物,并且在三个队列中通过survivalROC评估,其在预测1年、3年和5年OS方面表现良好。

结论

我们的研究鉴定出了一个包含11个基因的mRNA特征,其可能作为AML的潜在预后标志物。

https://cdn.ncbi.nlm.nih.gov/pmc/blobs/5215/5679677/8f930f22a6ce/ott-10-5243Fig1.jpg

文献AI研究员

20分钟写一篇综述,助力文献阅读效率提升50倍。

立即体验

用中文搜PubMed

大模型驱动的PubMed中文搜索引擎

马上搜索

文档翻译

学术文献翻译模型,支持多种主流文档格式。

立即体验