Suppr超能文献

小肠上皮的单细胞调查。

A single-cell survey of the small intestinal epithelium.

作者信息

Haber Adam L, Biton Moshe, Rogel Noga, Herbst Rebecca H, Shekhar Karthik, Smillie Christopher, Burgin Grace, Delorey Toni M, Howitt Michael R, Katz Yarden, Tirosh Itay, Beyaz Semir, Dionne Danielle, Zhang Mei, Raychowdhury Raktima, Garrett Wendy S, Rozenblatt-Rosen Orit, Shi Hai Ning, Yilmaz Omer, Xavier Ramnik J, Regev Aviv

机构信息

Broad Institute of Harvard and Massachusetts Institute of Technology, Cambridge, Massachusetts 02142, USA.

Center for Computational and Integrative Biology, Massachusetts General Hospital, Boston, Massachusetts 02114, USA.

出版信息

Nature. 2017 Nov 16;551(7680):333-339. doi: 10.1038/nature24489. Epub 2017 Nov 8.

Abstract

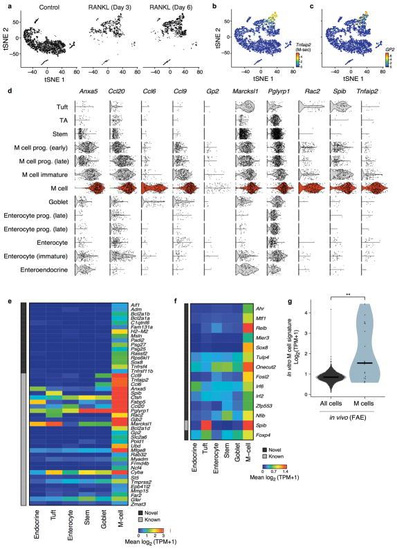
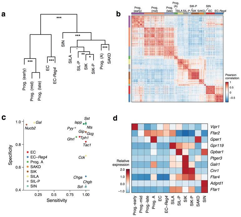
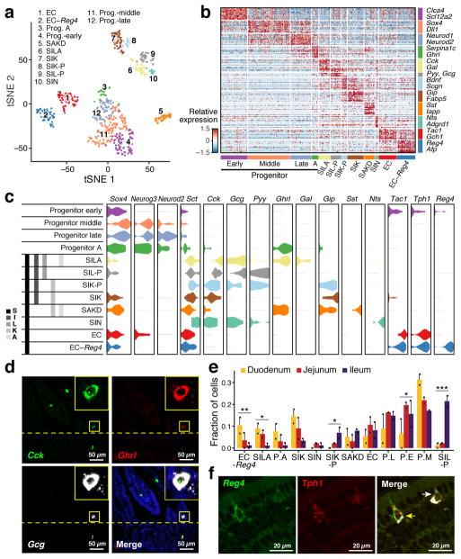
Intestinal epithelial cells absorb nutrients, respond to microbes, function as a barrier and help to coordinate immune responses. Here we report profiling of 53,193 individual epithelial cells from the small intestine and organoids of mice, which enabled the identification and characterization of previously unknown subtypes of intestinal epithelial cell and their gene signatures. We found unexpected diversity in hormone-secreting enteroendocrine cells and constructed the taxonomy of newly identified subtypes, and distinguished between two subtypes of tuft cell, one of which expresses the epithelial cytokine Tslp and the pan-immune marker CD45, which was not previously associated with non-haematopoietic cells. We also characterized the ways in which cell-intrinsic states and the proportions of different cell types respond to bacterial and helminth infections: Salmonella infection caused an increase in the abundance of Paneth cells and enterocytes, and broad activation of an antimicrobial program; Heligmosomoides polygyrus caused an increase in the abundance of goblet and tuft cells. Our survey highlights previously unidentified markers and programs, associates sensory molecules with cell types, and uncovers principles of gut homeostasis and response to pathogens.

摘要

肠道上皮细胞吸收营养物质,对微生物作出反应,起到屏障作用,并有助于协调免疫反应。在此,我们报告了对来自小鼠小肠和类器官的53193个单个上皮细胞的分析,这使得我们能够识别和表征先前未知的肠道上皮细胞亚型及其基因特征。我们发现了分泌激素的肠内分泌细胞中意想不到的多样性,并构建了新识别亚型的分类法,区分了两种簇状细胞亚型,其中一种表达上皮细胞因子Tslp和全免疫标志物CD45,而CD45此前并未与非造血细胞相关联。我们还描述了细胞内在状态和不同细胞类型比例对细菌和蠕虫感染作出反应的方式:沙门氏菌感染导致潘氏细胞和肠细胞数量增加,并广泛激活抗菌程序;多形螺旋线虫感染导致杯状细胞和簇状细胞数量增加。我们的研究突出了先前未被识别的标志物和程序,将感觉分子与细胞类型联系起来,并揭示了肠道稳态和对病原体反应的原理。

https://cdn.ncbi.nlm.nih.gov/pmc/blobs/0fcf/6022292/a0edd5fb8f44/nihms910777f7.jpg

文献AI研究员

20分钟写一篇综述,助力文献阅读效率提升50倍。

立即体验

用中文搜PubMed

大模型驱动的PubMed中文搜索引擎

马上搜索

文档翻译

学术文献翻译模型,支持多种主流文档格式。

立即体验