Suppr超能文献

豆科模式植物蒺藜苜蓿中新型磷酸盐应答长非编码 RNA。

Novel phosphate deficiency-responsive long non-coding RNAs in the legume model plant Medicago truncatula.

机构信息

State Key Laboratory of Vegetation and Environmental Change, Institute of Botany, the Chinese Academy of Sciences, P. R. China.

Research Network of Global Change Biology, Beijing Institutes of Life Science, the Chinese Academy of Sciences, P. R. China.

出版信息

J Exp Bot. 2017 Dec 16;68(21-22):5937-5948. doi: 10.1093/jxb/erx384.

Abstract

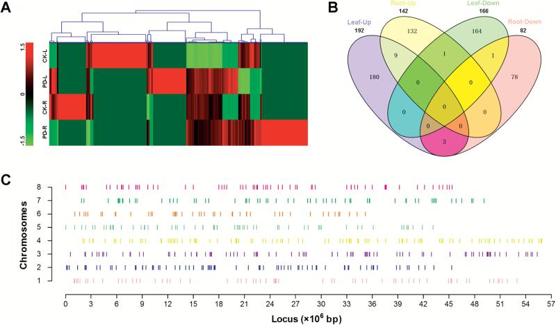
Emerging evidence indicates that long non-coding RNAs (lncRNAs) play important roles in the regulation of many biological processes. Inhibition of plant growth due to deficiency in soil inorganic phosphate (Pi) occurs widely across natural and agricultural ecosystems; however, we know little about the function of plant lncRNAs in response to Pi deficiency. To address this issue, we first identified 10 785 lncRNAs in the legume model species Medicago truncatula by sequencing eight strand-specific libraries. Out of these lncRNAs, 358 and 224 were responsive to Pi deficiency in the leaves and roots, respectively. We further predicted and classified the putative targets of those lncRNAs and the results revealed that they may be involved in the processes of signal transduction, energy synthesis, detoxification, and Pi transport. Finally, we functionally characterized three Phosphate Deficiency-Induced LncRNAs (PDILs) using their corresponding Tnt1 mutants. The results showed that PDIL1 suppressed degradation of MtPHO2, which encodes a ubiquitin-conjugating E2 enzyme regulated by miR399, while PDIL2 and PDIL3 directly regulated Pi transport at the transcriptional level. These findings demonstrate that PDILs can regulate Pi-deficiency signaling and Pi transport, highlighting the involvement of lncRNAs in the regulation of responses of plants to Pi deficiency.

摘要

越来越多的证据表明,长非编码 RNA(lncRNA)在许多生物过程的调控中发挥着重要作用。由于土壤无机磷(Pi)缺乏而导致的植物生长抑制广泛存在于自然和农业生态系统中;然而,我们对植物 lncRNA 对 Pi 缺乏的反应功能知之甚少。为了解决这个问题,我们首先通过对 8 个链特异性文库进行测序,在豆科模式物种蒺藜苜蓿中鉴定出了 10785 个 lncRNA。在这些 lncRNA 中,有 358 个和 224 个分别对叶片和根系中的 Pi 缺乏有响应。我们进一步预测和分类了这些 lncRNA 的潜在靶标,结果表明它们可能参与信号转导、能量合成、解毒和 Pi 转运等过程。最后,我们使用相应的 Tnt1 突变体对三个磷缺乏诱导的 lncRNA(PDILs)进行了功能表征。结果表明,PDIL1 抑制了编码受 miR399 调控的泛素连接酶 E2 酶的 MtPHO2 的降解,而 PDIL2 和 PDIL3 则直接在转录水平上调控 Pi 转运。这些发现表明 PDILs 可以调节 Pi 缺乏信号和 Pi 转运,突出了 lncRNA 参与植物对 Pi 缺乏反应的调节。

https://cdn.ncbi.nlm.nih.gov/pmc/blobs/3cb2/5854128/b9395ee20f08/erx38401.jpg

文献AI研究员

20分钟写一篇综述,助力文献阅读效率提升50倍。

立即体验

用中文搜PubMed

大模型驱动的PubMed中文搜索引擎

马上搜索

文档翻译

学术文献翻译模型,支持多种主流文档格式。

立即体验