Suppr超能文献

比较转录组分析揭示了与致病性传染性支气管炎病毒相关的鸡肾细胞凋亡的诱导。

Comparative transcriptome analysis reveals induction of apoptosis in chicken kidney cells associated with the virulence of nephropathogenic infectious bronchitis virus.

机构信息

Key Laboratory of Bio-Resource and Eco-Environment of Ministry of Education, Animal Disease Prevention and Food Safety Key Laboratory of Sichuan Province, College of Life Sciences, Sichuan University, Chengdu 610065, Sichuan, PR China.

Key Laboratory of Bio-Resource and Eco-Environment of Ministry of Education, Animal Disease Prevention and Food Safety Key Laboratory of Sichuan Province, College of Life Sciences, Sichuan University, Chengdu 610065, Sichuan, PR China.

出版信息

Microb Pathog. 2017 Dec;113:451-459. doi: 10.1016/j.micpath.2017.11.031. Epub 2017 Nov 21.

Abstract

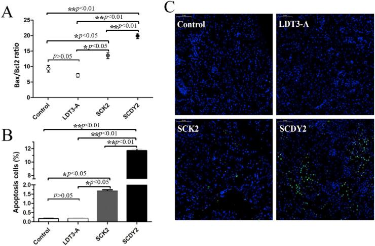
Avian infectious bronchitis virus (IBV) that causes respiratory and nephritic diseases in chicken is a major poultry pathogen leading to serious economic loss worldwide. The nephropathogenic IBV strains cause nephritis and kidney lesions intrinsically and the pathogenic mechanism is still unclear. In the present study, SPF chicks were infected with three nephropathogenic IBVs of different virulence and their gene expression profiles in chicken kidney were compared at transcriptome level. As a result, 1279 differentially expressed (DE) genes were found in very virulent SCDY2 inoculated group, 145 in virulent SCK2 group and 74 in non-virulent LDT3-A group when compared to mock infected group. Gene Ontology (GO) and KEGG pathway enrichment analysis on SCDY2 group displayed that the up-regulated DE genes were mainly involved in cell apoptosis, and the down-regulated genes were involved in metabolic processes and DNA replication. Protein-Protein Interaction (PPI) analysis showed that DE genes in SCDY2 group formed a network, and the core of the network was composed by cell apoptosis and immune response proteins. The clustering of gene expression profile among the three virus inoculated groups indicated that the majority of up-regulated DE genes on apoptosis in very virulent SCDY2 group were up-regulated more or less in virulent SCK2 group and those down-regulated on innate immune response in SCDY2 group were also down-regulated differently in SCK2 group. In addition, the number of apoptotic cells detected experimentally in kidney tissue were very different among the three virus inoculated groups and were positively accordant with the viral titer, kidney lesions and viral virulence of each group. Taken all together, the present study revealed that virulent nephropathogenic IBV infection modified a number of gene expression and induction of apoptosis in kidney cells may be a major pathogenic determinant for virulent nephropathogenic IBV.

摘要

鸡传染性支气管炎病毒(IBV)是一种引起鸡呼吸道和肾病的病原体,是导致全球严重经济损失的主要家禽病原体。肾致病性 IBV 株会导致内在的肾炎和肾脏病变,其发病机制尚不清楚。在本研究中,用三种不同毒力的肾致病性 IBV 感染 SPF 鸡,在转录组水平比较鸡肾中的基因表达谱。结果发现,与mock 感染组相比,非常毒力的 SCDY2 接种组有 1279 个差异表达基因(DE 基因),毒力 SCK2 组有 145 个,非毒力 LDT3-A 组有 74 个。SCDY2 组的基因本体论(GO)和 KEGG 通路富集分析显示,上调的 DE 基因主要参与细胞凋亡,下调的基因参与代谢过程和 DNA 复制。蛋白质-蛋白质相互作用(PPI)分析表明,SCDY2 组的 DE 基因形成了一个网络,网络的核心由细胞凋亡和免疫反应蛋白组成。三组病毒接种组的基因表达谱聚类表明,非常毒力的 SCDY2 组中上调的凋亡相关 DE 基因在毒力 SCK2 组中或多或少地上调,SCDY2 组中先天免疫反应下调的 DE 基因在 SCK2 组中也下调不同。此外,在肾组织中检测到的凋亡细胞数量在三组病毒接种组之间存在很大差异,与各组的病毒滴度、肾脏病变和病毒毒力呈正相关。综上所述,本研究揭示了毒力肾致病性 IBV 感染会改变肾脏细胞中的一些基因表达,并诱导细胞凋亡,这可能是毒力肾致病性 IBV 的主要致病决定因素。

https://cdn.ncbi.nlm.nih.gov/pmc/blobs/817a/7126322/4d696064a4ec/gr1_lrg.jpg

文献AI研究员

20分钟写一篇综述,助力文献阅读效率提升50倍。

立即体验

用中文搜PubMed

大模型驱动的PubMed中文搜索引擎

马上搜索

文档翻译

学术文献翻译模型,支持多种主流文档格式。

立即体验