Suppr超能文献

纳米技术增强的胰腺癌免疫治疗:利用免疫原性细胞死亡和逆转免疫抑制。

Nano-enabled pancreas cancer immunotherapy using immunogenic cell death and reversing immunosuppression.

机构信息

Division of NanoMedicine, Department of Medicine, David Geffen School of Medicine, University of California, Los Angeles, CA, 90095, USA.

Center for Environmental Implications of Nanotechnology, California NanoSystems Institute, University of California, Los Angeles, CA, 90095, USA.

出版信息

Nat Commun. 2017 Nov 27;8(1):1811. doi: 10.1038/s41467-017-01651-9.

Abstract

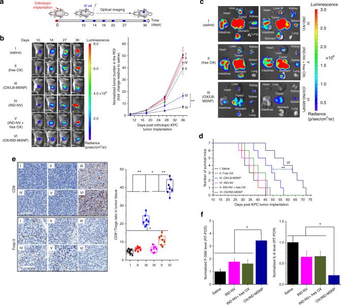
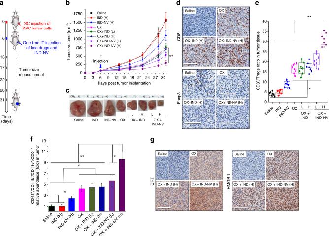
While chemotherapy delivery by nanocarriers has modestly improved the survival prospects of pancreatic ductal adenocarcinoma (PDAC), additional engagement of the immune response could be game changing. We demonstrate a nano-enabled approach for accomplishing robust anti-PDAC immunity in syngeneic mice through the induction of immunogenic cell death (ICD) as well as interfering in the immunosuppressive indoleamine 2,3-dioxygenase (IDO) pathway. This is accomplished by conjugating the IDO inhibitor, indoximod (IND), to a phospholipid that allows prodrug self-assembly into nanovesicles or incorporation into a lipid bilayer that encapsulates mesoporous silica nanoparticles (MSNP). The porous MSNP interior allows contemporaneous delivery of the ICD-inducing chemotherapeutic agent, oxaliplatin (OX). The nanovesicles plus free OX or OX/IND-MSNP induce effective innate and adaptive anti-PDAC immunity when used in a vaccination approach, direct tumor injection or intravenous biodistribution to an orthotopic PDAC site. Significant tumor reduction or eradication is accomplishable by recruiting cytotoxic T lymphocytes, concomitant with downregulation of Foxp3 T cells.

摘要

虽然纳米载体输送化疗药物略微改善了胰腺导管腺癌(PDAC)的生存前景,但进一步激发免疫反应可能会改变游戏规则。我们通过诱导免疫原性细胞死亡(ICD)以及干扰免疫抑制吲哚胺 2,3-双加氧酶(IDO)途径,展示了一种在同种异体小鼠中实现强大抗 PDAC 免疫的纳米增强方法。这是通过将 IDO 抑制剂吲哚美辛(IND)与允许前药自组装成纳米囊泡或包封介孔二氧化硅纳米颗粒(MSNP)的脂质结合来实现的。多孔 MSNP 内部允许同时递送诱导 ICD 的化疗药物奥沙利铂(OX)。当用于疫苗接种方法、直接肿瘤注射或静脉内生物分布到原位 PDAC 部位时,纳米囊泡加游离 OX 或 OX/IND-MSNP 可诱导有效的先天和适应性抗 PDAC 免疫。通过募集细胞毒性 T 淋巴细胞,同时下调 Foxp3 T 细胞,可实现显著的肿瘤减少或消除。

https://cdn.ncbi.nlm.nih.gov/pmc/blobs/09eb/5703845/cdd09b63b24c/41467_2017_1651_Fig1_HTML.jpg

文献AI研究员

20分钟写一篇综述,助力文献阅读效率提升50倍。

立即体验

用中文搜PubMed

大模型驱动的PubMed中文搜索引擎

马上搜索

文档翻译

学术文献翻译模型,支持多种主流文档格式。

立即体验