Suppr超能文献

中央杏仁核控制外侧杏仁核中的学习过程。

The central amygdala controls learning in the lateral amygdala.

作者信息

Yu Kai, Ahrens Sandra, Zhang Xian, Schiff Hillary, Ramakrishnan Charu, Fenno Lief, Deisseroth Karl, Zhao Fei, Luo Min-Hua, Gong Ling, He Miao, Zhou Pengcheng, Paninski Liam, Li Bo

机构信息

Cold Spring Harbor Laboratory, Cold Spring Harbor, NY, USA.

Howard Hughes Medical Institute, Stanford University, Stanford, CA, USA.

出版信息

Nat Neurosci. 2017 Dec;20(12):1680-1685. doi: 10.1038/s41593-017-0009-9. Epub 2017 Oct 23.

Abstract

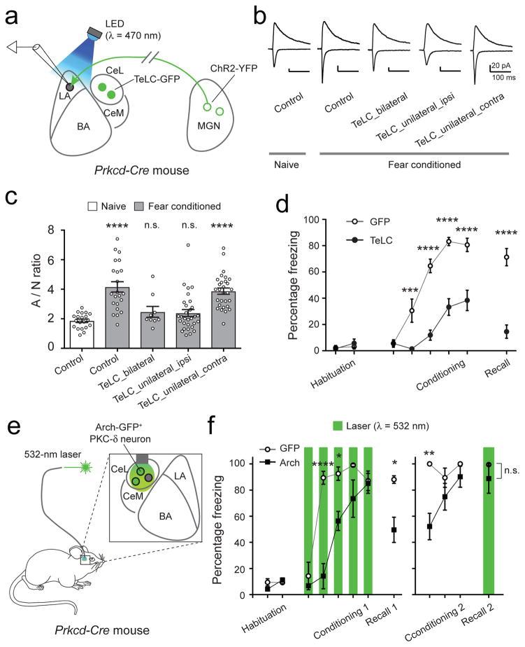
Experience-driven synaptic plasticity in the lateral amygdala is thought to underlie the formation of associations between sensory stimuli and an ensuing threat. However, how the central amygdala participates in such a learning process remains unclear. Here we show that PKC-δ-expressing central amygdala neurons are essential for the synaptic plasticity underlying learning in the lateral amygdala, as they convey information about the unconditioned stimulus to lateral amygdala neurons during fear conditioning.

摘要

杏仁核外侧基于经验的突触可塑性被认为是感觉刺激与随后的威胁之间关联形成的基础。然而,中央杏仁核如何参与这样一个学习过程仍不清楚。在这里我们表明,表达蛋白激酶C-δ的中央杏仁核神经元对于杏仁核外侧学习所依赖的突触可塑性至关重要,因为它们在恐惧条件反射过程中将无条件刺激的信息传递给杏仁核外侧神经元。

https://cdn.ncbi.nlm.nih.gov/pmc/blobs/d284/5755715/639acad9294b/nihms910493f1.jpg

文献AI研究员

20分钟写一篇综述,助力文献阅读效率提升50倍。

立即体验

用中文搜PubMed

大模型驱动的PubMed中文搜索引擎

马上搜索

文档翻译

学术文献翻译模型,支持多种主流文档格式。

立即体验