Suppr超能文献

增强子 SINEs 将 Pol III 与神经元中的 Pol II 转录联系起来。

Enhancer SINEs Link Pol III to Pol II Transcription in Neurons.

机构信息

MRC Laboratory for Molecular Cell Biology, University College London, London WC1E 6BT, UK.

MRC Laboratory for Molecular Cell Biology, University College London, London WC1E 6BT, UK.

出版信息

Cell Rep. 2017 Dec 5;21(10):2879-2894. doi: 10.1016/j.celrep.2017.11.019.

Abstract

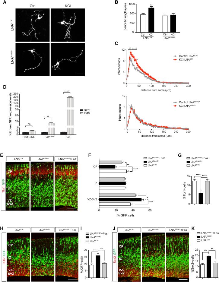
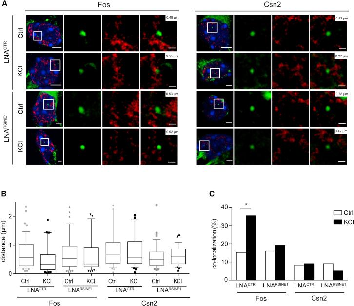
Spatiotemporal regulation of gene expression depends on the cooperation of multiple mechanisms, including the functional interaction of promoters with distally located enhancers. Here, we show that, in cortical neurons, a subset of short interspersed nuclear elements (SINEs) located in the proximity of activity-regulated genes bears features of enhancers. Enhancer SINEs (eSINEs) recruit the Pol III cofactor complex TFIIIC in a stimulus-dependent manner and are transcribed by Pol III in response to neuronal depolarization. Characterization of an eSINE located in proximity to the Fos gene (Fos) indicated that the Fos-encoded transcript interacts with Pol II at the Fos promoter and mediates Fos relocation to Pol II factories, providing an unprecedented molecular link between Pol III and Pol II transcription. Strikingly, knockdown of the Fos transcript induces defects of both cortical radial migration in vivo and activity-dependent dendritogenesis in vitro, demonstrating that Fos acts as a strong enhancer of Fos expression in diverse physiological contexts.

摘要

基因表达的时空调控依赖于多种机制的协同作用,包括启动子与远距离增强子的功能相互作用。在这里,我们表明,在皮质神经元中,位于活性调节基因附近的一小部分短散在核元件(SINEs)具有增强子的特征。增强子 SINEs(eSINEs)以刺激依赖性的方式募集 Pol III 辅助因子复合物 TFIIIC,并在神经元去极化时被 Pol III 转录。对位于 Fos 基因(Fos)附近的 eSINE 的表征表明,Fos 编码的转录本在 Fos 启动子处与 Pol II 相互作用,并介导 Fos 向 Pol II 工厂的重定位,为 Pol III 和 Pol II 转录之间提供了前所未有的分子联系。引人注目的是,Fos 转录本的敲低会导致体内皮质放射状迁移和体外活性依赖性树突发生缺陷,表明 Fos 在多种生理情况下作为 Fos 表达的强增强子发挥作用。

https://cdn.ncbi.nlm.nih.gov/pmc/blobs/abf1/5732322/5d732e4e7855/fx1.jpg

文献AI研究员

20分钟写一篇综述,助力文献阅读效率提升50倍。

立即体验

用中文搜PubMed

大模型驱动的PubMed中文搜索引擎

马上搜索

文档翻译

学术文献翻译模型,支持多种主流文档格式。

立即体验