Suppr超能文献

系统分析人细胞中的核糖噬作用揭示了选择性自噬过程中的旁观者通量。

Systematic analysis of ribophagy in human cells reveals bystander flux during selective autophagy.

机构信息

Department of Cell Biology, Harvard Medical School, Boston, MA, USA.

出版信息

Nat Cell Biol. 2018 Feb;20(2):135-143. doi: 10.1038/s41556-017-0007-x. Epub 2017 Dec 11.

Abstract

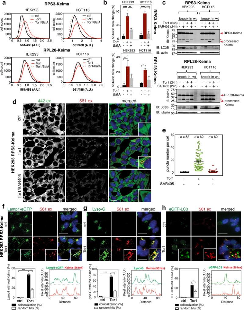
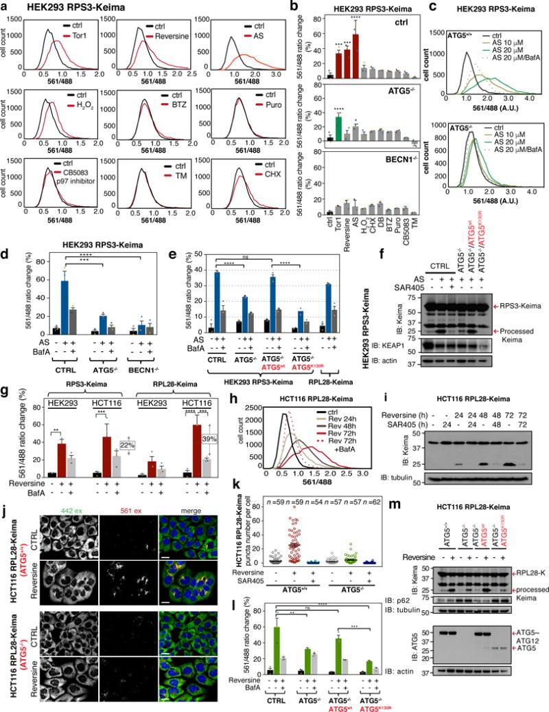
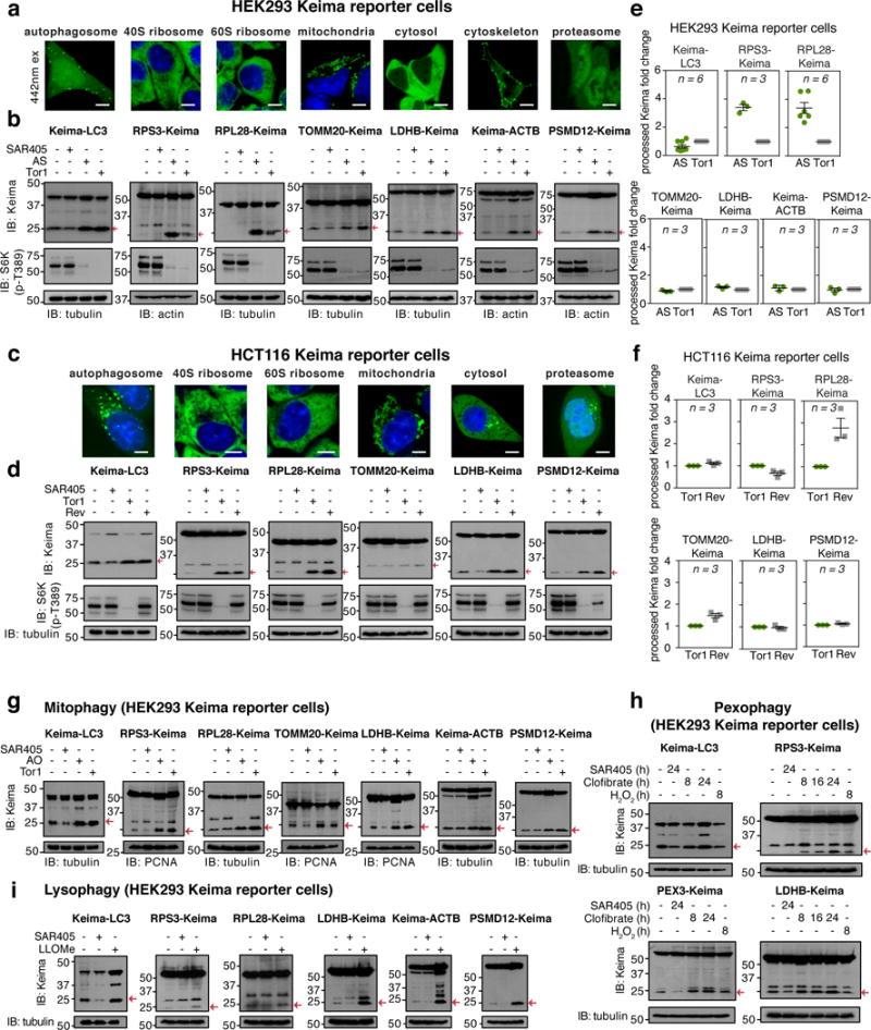
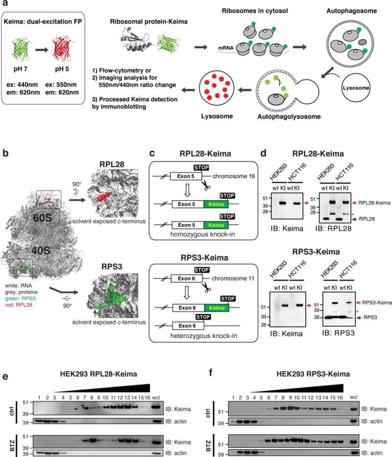
Ribosomes are abundant cellular machines that are regulated by assembly, supernumerary subunit turnover and nascent chain quality control mechanisms . Moreover, nitrogen starvation in yeast has been reported to promote selective ribosome delivery to the vacuole in an autophagy conjugation system dependent manner, a process called 'ribophagy' . However, whether ribophagy in mammals is selective or regulated is unclear. Using Ribo-Keima flux reporters, we find that starvation or mTOR inhibition promotes VPS34-dependent ribophagic flux, which, unlike yeast, is largely independent of ATG8 conjugation and occurs concomitantly with other cytosolic protein autophagic flux reporters . Ribophagic flux was not induced upon inhibition of translational elongation or nascent chain uncoupling, but was induced in a comparatively selective manner under proteotoxic stress induced by arsenite or chromosome mis-segregation , dependent upon VPS34 and ATG8 conjugation. Unexpectedly, agents typically used to induce selective autophagy also promoted increased ribosome and cytosolic protein reporter flux, suggesting significant bulk or 'bystander' autophagy during what is often considered selective autophagy . These results emphasize the importance of monitoring non-specific cargo flux when assessing selective autophagy pathways.

摘要

核糖体是丰富的细胞机器,受组装、多余亚基周转率和新生链质量控制机制的调节。此外,据报道,酵母中的氮饥饿以一种自噬连接系统依赖性的方式促进选择性核糖体递送至液泡,这一过程称为“核糖体自噬”。然而,哺乳动物中的核糖体自噬是否具有选择性或受到调节尚不清楚。使用 Ribo-Keima 流量报告器,我们发现饥饿或 mTOR 抑制促进了 VPS34 依赖性的核糖体自噬流量,与酵母不同,这种流量很大程度上独立于 ATG8 连接,并且与其他细胞质蛋白自噬流量报告器同时发生。抑制翻译延伸或新生链解偶联不会诱导核糖体自噬流量,但在砷或染色体错误分离引起的蛋白毒性应激下,以一种相对选择性的方式诱导核糖体自噬流量,这依赖于 VPS34 和 ATG8 连接。出乎意料的是,通常用于诱导选择性自噬的试剂也促进了核糖体和细胞质蛋白报告物流量的增加,这表明在通常被认为是选择性自噬的过程中,存在大量或“旁观者”自噬。这些结果强调了在评估选择性自噬途径时监测非特异性货物流量的重要性。

https://cdn.ncbi.nlm.nih.gov/pmc/blobs/6e73/5786475/3b8207c1bd25/nihms920451f1.jpg

文献AI研究员

20分钟写一篇综述,助力文献阅读效率提升50倍。

立即体验

用中文搜PubMed

大模型驱动的PubMed中文搜索引擎

马上搜索

文档翻译

学术文献翻译模型,支持多种主流文档格式。

立即体验