Suppr超能文献

Cdkn2a 缺失促进脂肪组织棕色化。

Cdkn2a deficiency promotes adipose tissue browning.

机构信息

Lille University, UMR 8199 - EGID, F-59000 Lille, France; CNRS, UMR 8199, F-59000 Lille, France; Institut Pasteur de Lille, F-59000 Lille, France.

Université Côte d'Azur, CNRS, INSERM, iBV, Faculté de Médecine, F-06107 Nice Cedex 2, France.

出版信息

Mol Metab. 2018 Feb;8:65-76. doi: 10.1016/j.molmet.2017.11.012. Epub 2017 Dec 1.

Abstract

OBJECTIVES

Genome-wide association studies have reported that DNA polymorphisms at the CDKN2A locus modulate fasting glucose in human and contribute to type 2 diabetes (T2D) risk. Yet the causal relationship between this gene and defective energy homeostasis remains elusive. Here we sought to understand the contribution of Cdkn2a to metabolic homeostasis.

METHODS

We first analyzed glucose and energy homeostasis from Cdkn2a-deficient mice subjected to normal or high fat diets. Subsequently Cdkn2a-deficient primary adipose cells and human-induced pluripotent stem differentiated into adipocytes were further characterized for their capacity to promote browning of adipose tissue. Finally CDKN2A levels were studied in adipocytes from lean and obese patients.

RESULTS

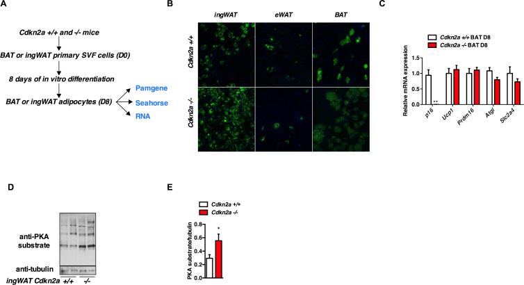
We report that Cdkn2a deficiency protects mice against high fat diet-induced obesity, increases energy expenditure and modulates adaptive thermogenesis, in addition to improving insulin sensitivity. Disruption of Cdkn2a associates with increased expression of brown-like/beige fat markers in inguinal adipose tissue and enhances respiration in primary adipose cells. Kinase activity profiling and RNA-sequencing analysis of primary adipose cells further demonstrate that Cdkn2a modulates gene networks involved in energy production and lipid metabolism, through the activation of the Protein Kinase A (PKA), PKG, PPARGC1A and PRDM16 signaling pathways, key regulators of adipocyte beiging. Importantly, CDKN2A expression is increased in adipocytes from obese compared to lean subjects. Moreover silencing CDKN2A expression during human-induced pluripotent stem cells adipogenic differentiation promoted UCP1 expression.

CONCLUSION

Our results offer novel insight into brown/beige adipocyte functions, which has recently emerged as an attractive therapeutic strategy for obesity and T2D. Modulating Cdkn2a-regulated signaling cascades may be of interest for the treatment of metabolic disorders.

摘要

目的

全基因组关联研究报告称,CDKN2A 基因座的 DNA 多态性调节人类的空腹血糖,并有助于 2 型糖尿病(T2D)的风险。然而,该基因与能量代谢失衡之间的因果关系仍不清楚。在这里,我们试图了解 Cdkn2a 对代谢稳态的贡献。

方法

我们首先分析了正常或高脂肪饮食下 Cdkn2a 缺陷小鼠的葡萄糖和能量稳态。随后,进一步研究了 Cdkn2a 缺陷的原代脂肪细胞和人诱导多能干细胞分化为脂肪细胞在促进脂肪组织褐变方面的能力。最后研究了瘦素和肥胖患者脂肪细胞中的 CDKN2A 水平。

结果

我们报告称,Cdkn2a 缺失可保护小鼠免受高脂肪饮食诱导的肥胖,增加能量消耗并调节适应性产热,此外还可改善胰岛素敏感性。Cdkn2a 的破坏与腹股沟脂肪组织中棕色样/米色脂肪标志物的表达增加以及原代脂肪细胞中的呼吸作用增强相关。原代脂肪细胞的激酶活性谱和 RNA 测序分析进一步表明,Cdkn2a 通过激活蛋白激酶 A(PKA)、PKG、PPARGC1A 和 PRDM16 信号通路,调节与能量产生和脂质代谢相关的基因网络,从而调节基因网络,这些信号通路是脂肪细胞褐变的关键调节剂。重要的是,与瘦素相比,肥胖患者的脂肪细胞中 CDKN2A 的表达增加。此外,在人诱导多能干细胞向脂肪细胞分化过程中沉默 CDKN2A 表达可促进 UCP1 表达。

结论

我们的研究结果为棕色/米色脂肪细胞的功能提供了新的见解,该功能最近已成为肥胖和 T2D 的一种有吸引力的治疗策略。调节 Cdkn2a 调节的信号级联可能对代谢紊乱的治疗有意义。

https://cdn.ncbi.nlm.nih.gov/pmc/blobs/c69e/5985036/fe48cacd7fc3/gr1.jpg

文献AI研究员

20分钟写一篇综述,助力文献阅读效率提升50倍。

立即体验

用中文搜PubMed

大模型驱动的PubMed中文搜索引擎

马上搜索

文档翻译

学术文献翻译模型,支持多种主流文档格式。

立即体验