Suppr超能文献

一种保守的含锚蛋白重复序列的蛋白调节刚毛稳定性、运动性和细胞侵袭在弓形体。

A conserved ankyrin repeat-containing protein regulates conoid stability, motility and cell invasion in Toxoplasma gondii.

机构信息

Department of Molecular Microbiology, Washington University School of Medicine, St. Louis, MO, 63110-1093, USA.

出版信息

Nat Commun. 2017 Dec 21;8(1):2236. doi: 10.1038/s41467-017-02341-2.

Abstract

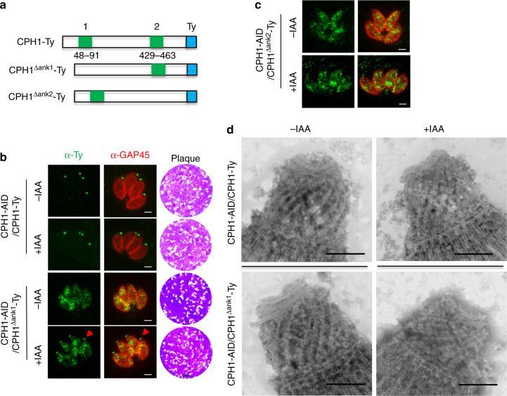
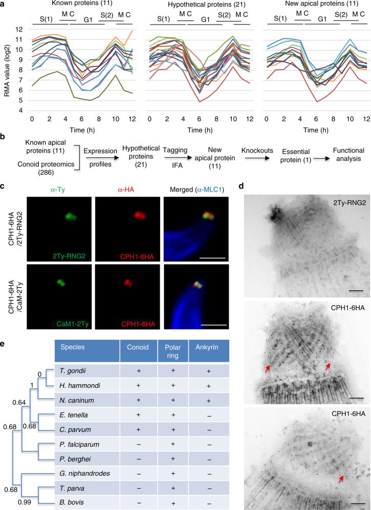
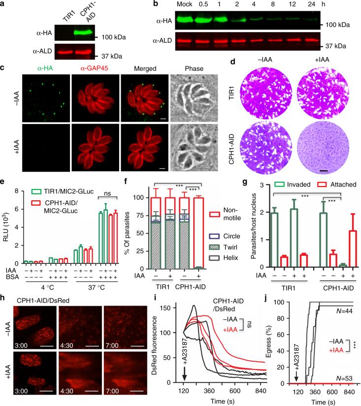
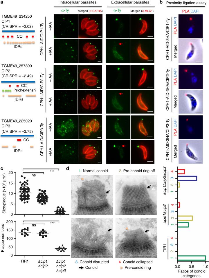
Apicomplexan parasites are typified by an apical complex that contains a unique microtubule-organizing center (MTOC) that organizes the cytoskeleton. In apicomplexan parasites such as Toxoplasma gondii, the apical complex includes a spiral cap of tubulin-rich fibers called the conoid. Although described ultrastructurally, the composition and functions of the conoid are largely unknown. Here, we localize 11 previously undescribed apical proteins in T. gondii and identify an essential component named conoid protein hub 1 (CPH1), which is conserved in apicomplexan parasites. CPH1 contains ankyrin repeats that are required for structural integrity of the conoid, parasite motility, and host cell invasion. Proximity labeling and protein interaction network analysis reveal that CPH1 functions as a hub linking key motor and structural proteins that contain intrinsically disordered regions and coiled coil domains. Our findings highlight the importance of essential protein hubs in controlling biological networks of MTOCs in early-branching protozoan parasites.

摘要

顶复门寄生虫的特征是具有一个顶端复合物,其中包含一个独特的微管组织中心 (MTOC),它组织细胞骨架。在顶复门寄生虫(如刚地弓形虫)中,顶端复合物包括一个富含微管蛋白的纤维螺旋帽,称为顶锥体。尽管已经进行了超微结构描述,但顶锥体的组成和功能在很大程度上仍是未知的。在这里,我们在刚地弓形虫中定位了 11 种以前未描述的顶端蛋白,并鉴定了一个名为顶锥体蛋白枢纽 1 (CPH1) 的必需成分,它在顶复门寄生虫中是保守的。CPH1 包含锚蛋白重复序列,这些序列对于顶锥体的结构完整性、寄生虫的运动性和宿主细胞的入侵是必需的。邻近标记和蛋白质相互作用网络分析表明,CPH1 作为一个枢纽发挥作用,连接含有无规则区域和卷曲螺旋结构域的关键运动蛋白和结构蛋白。我们的研究结果强调了必需蛋白枢纽在控制早期分支原生动物寄生虫的 MTOC 生物网络中的重要性。

https://cdn.ncbi.nlm.nih.gov/pmc/blobs/aeed/5740107/bce96e27e5ba/41467_2017_2341_Fig1_HTML.jpg

文献AI研究员

20分钟写一篇综述,助力文献阅读效率提升50倍。

立即体验

用中文搜PubMed

大模型驱动的PubMed中文搜索引擎

马上搜索

文档翻译

学术文献翻译模型,支持多种主流文档格式。

立即体验