Suppr超能文献

BRG1 和 BRM 通过相互排斥的 SWI/SNF ATPase 亚基共同调节转录。

Co-regulation of transcription by BRG1 and BRM, two mutually exclusive SWI/SNF ATPase subunits.

机构信息

Department of Genetics, University of North Carolina at Chapel Hill, Chapel Hill, NC, 27599, USA.

Curriculum for Genetics and Molecular Biology, University of North Carolina at Chapel Hill, Chapel Hill, NC, 27599, USA.

出版信息

Epigenetics Chromatin. 2017 Dec 22;10(1):62. doi: 10.1186/s13072-017-0167-8.

Abstract

BACKGROUND

SWI/SNF is a large heterogeneous multi-subunit chromatin remodeling complex. It consists of multiple sets of mutually exclusive components. Understanding how loss of one sibling of a mutually exclusive pair affects the occupancy and function of the remaining complex is needed to understand how mutations in a particular subunit might affect tumor formation. Recently, we showed that the members of the ARID family of SWI/SNF subunits (ARID1A, ARID1B and ARID2) had complex transcriptional relationships including both antagonism and cooperativity. However, it remains unknown how loss of the catalytic subunit(s) affects the binding and genome-wide occupancy of the remainder complex and how changes in occupancy affect transcriptional output.

RESULTS

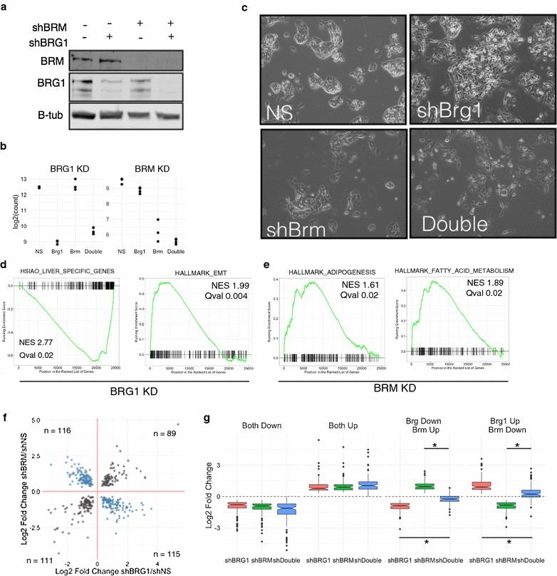
We addressed this gap by depleting BRG1 and BRM, the two ATPase subunits in SWI/SNF, and characterizing the changes to chromatin occupancy of the remaining subunit and related this to transcription changes induced by loss of the ATPase subunits. We show that depletion of one subunit frequently leads to loss of the remaining subunit. This could cause either positive or negative changes in gene expression. At a subset of sites, the sibling subunit is either retained or gained. Additionally, we show genome-wide that BRG1 and BRM have both cooperative and antagonistic interactions with respect to transcription. Importantly, at genes where BRG1 and BRM antagonize one another we observe a nearly complete rescue of gene expression changes in the combined BRG/BRM double knockdown.

CONCLUSION

This series of experiments demonstrate that mutually exclusive SWI/SNF complexes have heterogeneous functional relationships and highlight the importance of considering the role of the remaining SWI/SNF complexes following loss or depletion of a single subunit.

摘要

背景

SWI/SNF 是一个大型的异质多亚基染色质重塑复合物。它由多组相互排斥的组件组成。为了理解特定亚基的突变如何影响肿瘤的形成,需要了解丢失相互排斥对的一个兄弟姐妹对复合物的占有率和功能有何影响。最近,我们表明,SWI/SNF 亚基的 ARID 家族成员(ARID1A、ARID1B 和 ARID2)具有复杂的转录关系,包括拮抗和协同作用。然而,尚不清楚缺失催化亚基如何影响剩余复合物的结合和全基因组占有率,以及占有率的变化如何影响转录输出。

结果

我们通过耗尽 SWI/SNF 的两个 ATP 酶亚基 BRG1 和 BRM 来解决这一差距,并对剩余亚基的染色质占有率变化进行了特征描述,并将其与 ATP 酶亚基缺失引起的转录变化相关联。我们表明,一个亚基的耗竭经常导致剩余亚基的丢失。这可能导致基因表达的正或负变化。在亚基子集上,兄弟姐妹亚基被保留或获得。此外,我们还展示了 BRG1 和 BRM 在转录方面具有协同和拮抗相互作用的全基因组情况。重要的是,在 BRG1 和 BRM 相互拮抗的基因上,我们观察到在 BRG/BRM 双敲除的组合中,基因表达变化几乎完全得到挽救。

结论

这一系列实验表明,相互排斥的 SWI/SNF 复合物具有异质的功能关系,并强调了在单个亚基缺失或耗竭后,考虑剩余 SWI/SNF 复合物的作用的重要性。

https://cdn.ncbi.nlm.nih.gov/pmc/blobs/67a0/5740901/9078c7f4acc4/13072_2017_167_Fig1_HTML.jpg

文献AI研究员

20分钟写一篇综述,助力文献阅读效率提升50倍。

立即体验

用中文搜PubMed

大模型驱动的PubMed中文搜索引擎

马上搜索

文档翻译

学术文献翻译模型,支持多种主流文档格式。

立即体验