Suppr超能文献

富含亮氨酸的-2糖蛋白通过调节成纤维细胞中的转化生长因子信号传导促进肺纤维化。

Leucine-rich -2 glycoprotein promotes lung fibrosis by modulating TGF- signaling in fibroblasts.

作者信息

Honda Hiromi, Fujimoto Minoru, Serada Satoshi, Urushima Hayato, Mishima Takashi, Lee Hyun, Ohkawara Tomoharu, Kohno Nobuoki, Hattori Noboru, Yokoyama Akihito, Naka Tetsuji

机构信息

Center for Intractable Immune Disease, Kochi Medical School, Kochi University, Nankoku, Japan.

Laboratory of Immune Signal, National Institutes of Biomedical Innovation, Health and Nutrition, Ibaraki, Japan.

出版信息

Physiol Rep. 2017 Dec;5(24). doi: 10.14814/phy2.13556. Epub 2017 Dec 26.

Abstract

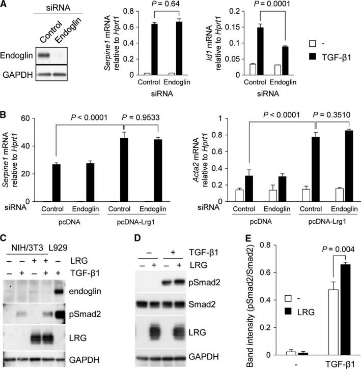
TGF- has an important role in fibrotic diseases, including idiopathic pulmonary fibrosis (IPF). Detailed analysis of TGF- signaling in pulmonary fibrosis at the molecular level is needed to identify novel therapeutic targets. Recently, leucine-rich alpha-2 glycoprotein (LRG) was reported to function as a modulator of TGF- signaling in angiogenesis and tumor progression. However, the involvement of LRG in fibrotic disorders, including IPF, has not yet been investigated. In this study, we investigated the role of LRG in fibrosis by analyzing LRG knockout (KO) mice with bleomycin-induced lung fibrosis, an animal model of pulmonary fibrosis. The amount of LRG in the lungs of wild-type (WT) mice was increased by bleomycin administration prior to fibrosis development. In LRG KO mice, lung fibrosis was significantly suppressed, as indicated by attenuated Masson's trichrome staining and lower collagen content than those in WT mice. Moreover, in the lungs of LRG KO mice, phosphorylation of Smad2 was reduced and expression of -SMA was decreased relative to those in WT mice. In vitro experiments indicated that LRG enhanced the TGF--induced phosphorylation of Smad2 and the expression of and , the downstream of Smad2, in fibroblasts. Although endoglin, an accessory TGF- receptor, is essential for LRG to promote TGF- signaling in endothelial cells during angiogenesis, we found that endoglin did not contribute to the ability of LRG to enhance Smad2 phosphorylation in fibroblasts. Taken together, our data suggest that LRG promotes lung fibrosis by modulating TGF--induced Smad2 phosphorylation and activating profibrotic responses in fibroblasts.

摘要

转化生长因子-β(TGF-β)在包括特发性肺纤维化(IPF)在内的纤维化疾病中发挥着重要作用。需要在分子水平上对肺纤维化中的TGF-β信号传导进行详细分析,以确定新的治疗靶点。最近,富含亮氨酸的α-2糖蛋白(LRG)被报道在血管生成和肿瘤进展中作为TGF-β信号传导的调节剂发挥作用。然而,LRG在包括IPF在内的纤维化疾病中的作用尚未得到研究。在本研究中,我们通过分析用博来霉素诱导的肺纤维化的LRG基因敲除(KO)小鼠(一种肺纤维化动物模型)来研究LRG在纤维化中的作用。在纤维化发展之前给予博来霉素后,野生型(WT)小鼠肺中LRG的量增加。在LRG KO小鼠中,肺纤维化明显受到抑制,如Masson三色染色减弱和胶原含量低于WT小鼠所示。此外,与WT小鼠相比,LRG KO小鼠肺中Smad2的磷酸化减少,α-平滑肌肌动蛋白(α-SMA)的表达降低。体外实验表明,LRG增强了成纤维细胞中TGF-β诱导的Smad2磷酸化以及Smad2下游的α-SMA和Ⅰ型胶原蛋白(ColⅠ)的表达。尽管共受体内皮糖蛋白是LRG在血管生成过程中促进内皮细胞中TGF-β信号传导所必需的,但我们发现内皮糖蛋白对LRG增强成纤维细胞中Smad2磷酸化的能力没有贡献。综上所述,我们的数据表明LRG通过调节TGF-β诱导的Smad2磷酸化并激活成纤维细胞中的促纤维化反应来促进肺纤维化。

https://cdn.ncbi.nlm.nih.gov/pmc/blobs/26c7/5742708/f6fdca4b4a5d/PHY2-5-e13556-g001.jpg

文献AI研究员

20分钟写一篇综述,助力文献阅读效率提升50倍。

立即体验

用中文搜PubMed

大模型驱动的PubMed中文搜索引擎

马上搜索

文档翻译

学术文献翻译模型,支持多种主流文档格式。

立即体验