Suppr超能文献

Lamp1 通过促进酸性较低的内体隔间融合来提高拉沙病毒感染的效率。

Lamp1 Increases the Efficiency of Lassa Virus Infection by Promoting Fusion in Less Acidic Endosomal Compartments.

机构信息

Department of Microbiology, University of Virginia, Charlottesville, Virginia, USA.

Department of Cell Biology, University of Virginia, Charlottesville, Virginia, USA.

出版信息

mBio. 2018 Jan 2;9(1):e01818-17. doi: 10.1128/mBio.01818-17.

Abstract

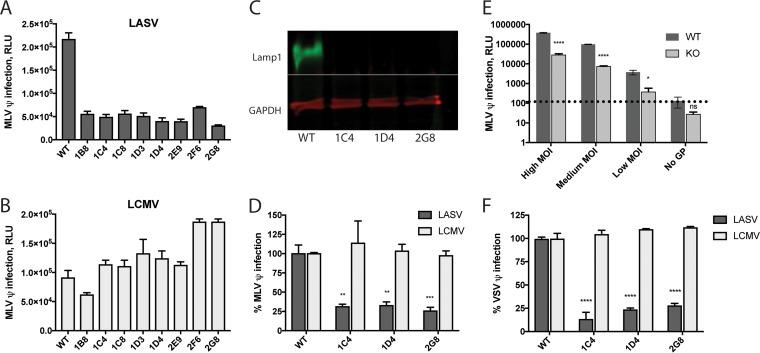
Lassa virus (LASV) is an arenavirus whose entry into host cells is mediated by a glycoprotein complex (GPC) comprised of a receptor binding subunit, GP1, a fusogenic transmembrane subunit, GP2, and a stable signal peptide. After receptor-mediated internalization, arenaviruses converge in the endocytic pathway, where they are thought to undergo low-pH-triggered, GPC-mediated fusion with a late endosome membrane. A unique feature of LASV entry is a pH-dependent switch from a primary cell surface receptor (α-dystroglycan) to an endosomal receptor, lysosomal-associated membrane protein (Lamp1). Despite evidence that the interaction between LASV GP1 and Lamp1 is critical, the function of Lamp1 in promoting LASV infection remains poorly characterized. Here we used wild-type (WT) and Lamp1 knockout (KO) cells to show that Lamp1 increases the efficiency of, but is not absolutely required for, LASV entry and infection. We then used cell-cell and pseudovirus-cell surface fusion assays to demonstrate that LASV GPC-mediated fusion occurs at a significantly higher pH when Lamp1 is present compared to when Lamp1 is missing. Correspondingly, we found that LASV entry occurs through less acidic endosomes in WT (Lamp1-positive) versus Lamp1 KO cells. We propose that, by elevating the pH threshold for fusion, Lamp1 allows LASV particles to exit the endocytic pathway before they encounter an increasingly acidic and harsh proteolytic environment, which could inactivate a significant percentage of incoming viruses. In this manner Lamp1 increases the overall efficiency of LASV entry and infection. Lassa virus is the most clinically important member of the , a family that includes six additional biosafety level 4 (BSL4) hemorrhagic fever viruses. The lack of specific antiviral therapies for Lassa fever drives an urgent need to identify druggable targets, and interventions that block infection at the entry stage are particularly attractive. Lassa virus is only the second virus known to employ an intracellular receptor, the first being Ebola virus. Here we show that interaction with its intracellular receptor, Lamp1, enhances and upwardly shifts the pH dependence of fusion and consistently permits Lassa virus entry into cells through less acidic endosomes. We propose that in this manner, Lamp1 increases the overall efficiency of Lassa virus infection.

摘要

拉沙病毒(LASV)是一种沙粒病毒,其进入宿主细胞是由糖蛋白复合物(GPC)介导的,该复合物由受体结合亚基 GP1、融合性跨膜亚基 GP2 和稳定的信号肽组成。在受体介导的内化后,沙粒病毒在胞内吞途径中聚集,据认为它们在那里经历低 pH 触发的 GPC 介导的与晚期内体膜融合。LASV 进入的一个独特特征是从主要的细胞表面受体(α- 肌营养不良蛋白)到内体受体、溶酶体相关膜蛋白(Lamp1)的 pH 依赖性转换。尽管有证据表明 LASV GP1 与 Lamp1 的相互作用至关重要,但 Lamp1 在促进 LASV 感染中的功能仍知之甚少。在这里,我们使用野生型(WT)和 Lamp1 敲除(KO)细胞表明 Lamp1 提高了 LASV 进入和感染的效率,但不是绝对必需的。然后,我们使用细胞-细胞和假病毒-细胞表面融合测定来证明当存在 Lamp1 时,LASV GPC 介导的融合发生在 pH 值明显更高的情况下,而当不存在 Lamp1 时则不会发生。相应地,我们发现 LASV 进入发生在 WT(Lamp1 阳性)细胞中比 Lamp1 KO 细胞中更酸性的内体中。我们提出,通过提高融合的 pH 阈值,Lamp1 允许 LASV 颗粒在遇到越来越酸性和苛刻的蛋白水解环境之前离开内吞途径,这可能会使相当一部分进入的病毒失活。通过这种方式,Lamp1 提高了 LASV 进入和感染的整体效率。拉沙病毒是β- 沙粒病毒科中临床最重要的成员,该科包括另外六种生物安全 4 级(BSL4)出血热病毒。缺乏针对拉沙热的特异性抗病毒疗法促使人们迫切需要确定可用药的靶点,而阻断感染进入阶段的干预措施尤其具有吸引力。拉沙病毒是已知的第二种使用细胞内受体的病毒,第一种是埃博拉病毒。在这里,我们表明与细胞内受体 Lamp1 的相互作用增强了融合的 pH 依赖性并向上转移,并且一致允许拉沙病毒通过更酸性的内体进入细胞。我们提出,通过这种方式,Lamp1 提高了拉沙病毒感染的整体效率。

https://cdn.ncbi.nlm.nih.gov/pmc/blobs/8a8b/5750398/cf662deebdbc/mbo0011836600001.jpg

文献AI研究员

20分钟写一篇综述,助力文献阅读效率提升50倍。

立即体验

用中文搜PubMed

大模型驱动的PubMed中文搜索引擎

马上搜索

文档翻译

学术文献翻译模型,支持多种主流文档格式。

立即体验