Suppr超能文献

Miro 蛋白协调微管和肌动蛋白依赖性的线粒体运输和分布。

Miro proteins coordinate microtubule- and actin-dependent mitochondrial transport and distribution.

机构信息

Department of Neuroscience, Physiology and Pharmacology, University College London, London, UK.

Department of Neuroscience, Physiology and Pharmacology, University College London, London, UK

出版信息

EMBO J. 2018 Feb 1;37(3):321-336. doi: 10.15252/embj.201696380. Epub 2018 Jan 8.

Abstract

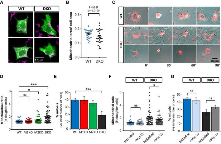
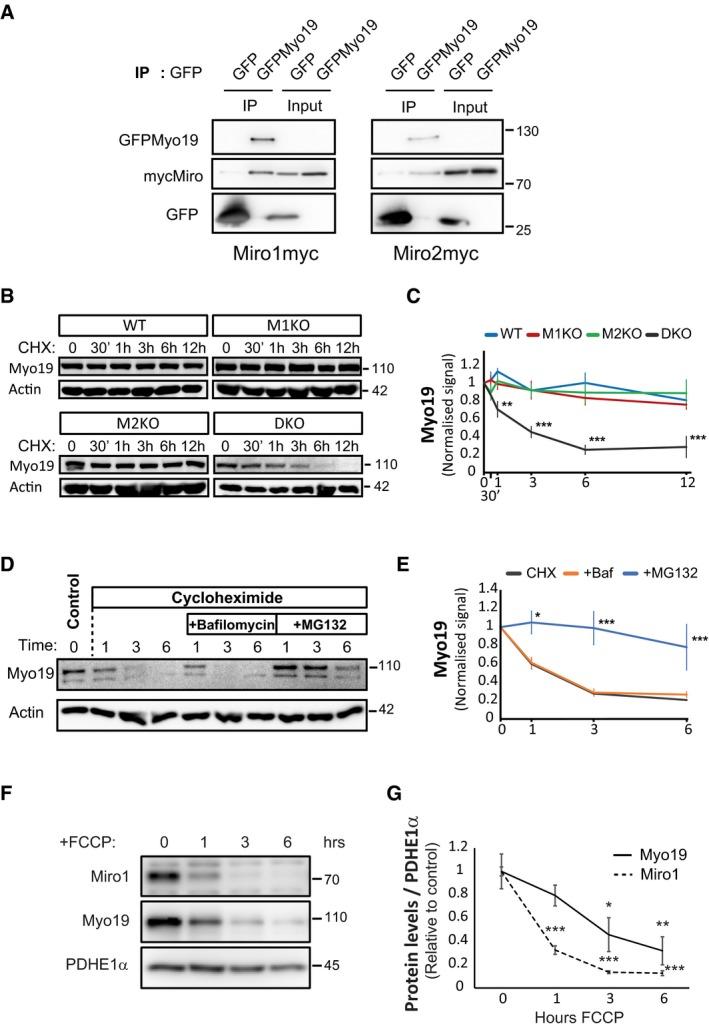
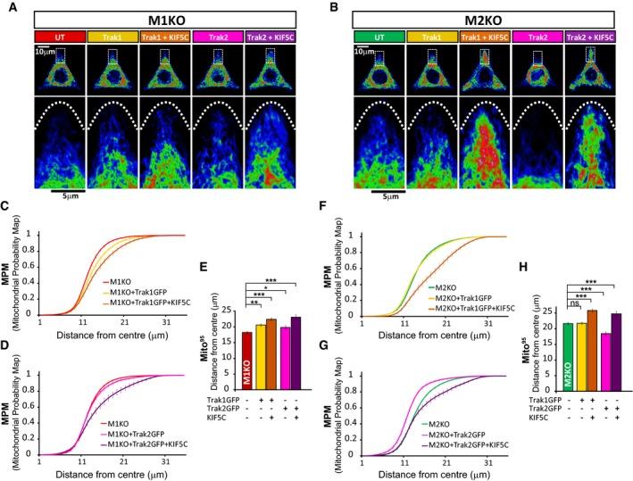
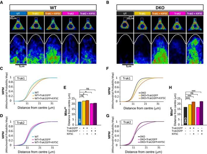
In the current model of mitochondrial trafficking, Miro1 and Miro2 Rho-GTPases regulate mitochondrial transport along microtubules by linking mitochondria to kinesin and dynein motors. By generating Miro1/2 double-knockout mouse embryos and single- and double-knockout embryonic fibroblasts, we demonstrate the essential and non-redundant roles of Miro proteins for embryonic development and subcellular mitochondrial distribution. Unexpectedly, the TRAK1 and TRAK2 motor protein adaptors can still localise to the outer mitochondrial membrane to drive anterograde mitochondrial motility in Miro1/2 double-knockout cells. In contrast, we show that TRAK2-mediated retrograde mitochondrial transport is Miro1-dependent. Interestingly, we find that Miro is critical for recruiting and stabilising the mitochondrial myosin Myo19 on the mitochondria for coupling mitochondria to the actin cytoskeleton. Moreover, Miro depletion during PINK1/Parkin-dependent mitophagy can also drive a loss of mitochondrial Myo19 upon mitochondrial damage. Finally, aberrant positioning of mitochondria in Miro1/2 double-knockout cells leads to disruption of correct mitochondrial segregation during mitosis. Thus, Miro proteins can fine-tune actin- and tubulin-dependent mitochondrial motility and positioning, to regulate key cellular functions such as cell proliferation.

摘要

在目前的线粒体运输模型中,Miro1 和 Miro2 Rho-GTPases 通过将线粒体与驱动蛋白和动力蛋白连接,调节线粒体沿微管的运输。通过生成 Miro1/2 双敲除鼠胚胎和单、双敲除胚胎成纤维细胞,我们证明了 Miro 蛋白对于胚胎发育和亚细胞线粒体分布的必不可少和非冗余作用。出乎意料的是,TRAK1 和 TRAK2 运动蛋白衔接物仍然可以定位到外线粒体膜上,以驱动 Miro1/2 双敲除细胞中的正向线粒体运动。相比之下,我们表明 TRAK2 介导的逆行线粒体运输依赖于 Miro1。有趣的是,我们发现 Miro 对于招募和稳定线粒体肌球蛋白 Myo19 在其上以将线粒体与肌动球蛋白细胞骨架偶联对于线粒体至关重要。此外,在 PINK1/Parkin 依赖性线粒体自噬过程中耗尽 Miro 也会导致线粒体损伤时线粒体 Myo19 的丧失。最后,Miro1/2 双敲除细胞中线粒体的异常定位导致有丝分裂过程中线粒体的不正确分离。因此,Miro 蛋白可以微调依赖肌动蛋白和微管的线粒体运动和定位,以调节细胞增殖等关键细胞功能。

https://cdn.ncbi.nlm.nih.gov/pmc/blobs/37f4/5793800/f7dfd6b48590/EMBJ-37-321-g003.jpg

文献AI研究员

20分钟写一篇综述,助力文献阅读效率提升50倍。

立即体验

用中文搜PubMed

大模型驱动的PubMed中文搜索引擎

马上搜索

文档翻译

学术文献翻译模型,支持多种主流文档格式。

立即体验