Max Planck Institute for Marine Microbiology, Bremen, Germany.
Department of Biological and Environmental Sciences, University of Gothenburg, Göteborg, Sweden.
Appl Environ Microbiol. 2018 Mar 19;84(7). doi: 10.1128/AEM.02267-17. Print 2018 Apr 1.
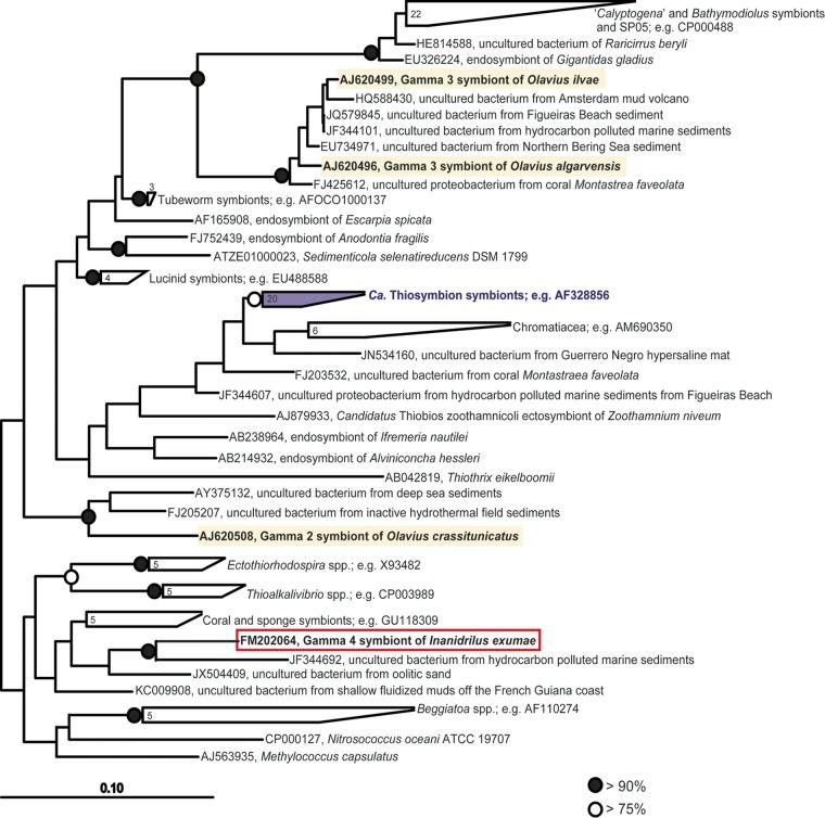
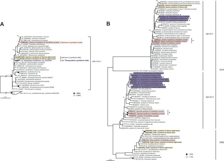
Gutless phallodrilines are marine annelid worms without a mouth or gut, which live in an obligate association with multiple bacterial endosymbionts that supply them with nutrition. In this study, we discovered an unusual symbiont community in the gutless phallodriline that differs markedly from the microbiomes of all 22 of the other host species examined. Comparative 16S rRNA gene sequence analysis and fluorescence hybridization revealed that harbors cooccurring gamma-, alpha-, and deltaproteobacterial symbionts, while all other known host species harbor gamma- and either alpha- or deltaproteobacterial symbionts. Surprisingly, the primary chemoautotrophic sulfur oxidizer " Thiosymbion" that occurs in all other gutless phallodriline hosts does not appear to be present in Instead, harbors a bacterial endosymbiont that resembles " Thiosymbion" morphologically and metabolically but originates from a novel lineage within the class This endosymbiont, named Gamma 4 symbiont here, had a 16S rRNA gene sequence that differed by at least 7% from those of other free-living and symbiotic bacteria and by 10% from that of " Thiosymbion." Sulfur globules in the Gamma 4 symbiont cells, as well as the presence of genes characteristic for autotrophy () and sulfur oxidation (), indicate that this symbiont is a chemoautotrophic sulfur oxidizer. Our results suggest that a novel lineage of free-living bacteria was able to establish a stable and specific association with and appears to have displaced the " Thiosymbion" symbionts originally associated with these hosts. All 22 gutless marine phallodriline species examined to date live in a highly specific association with endosymbiotic, chemoautotrophic sulfur oxidizers called " Thiosymbion." These symbionts evolved from a single common ancestor and represent the ancestral trait for this host group. They are transmitted vertically and assumed to be in transition to becoming obligate endosymbionts. It is therefore surprising that despite this ancient, evolutionary relationship between phallodriline hosts and " Thiosymbion," these symbionts are apparently no longer present in They appear to have been displaced by a novel lineage of sulfur-oxidizing bacteria only very distantly related to " Thiosymbion." Thus, this study highlights the remarkable plasticity of both animals and bacteria in establishing beneficial associations: the phallodriline hosts were able to acquire and maintain symbionts from two very different lineages of bacteria, while sulfur-oxidizing bacteria from two very distantly related lineages were able to independently establish symbiotic relationships with phallodriline hosts.
无肠裸蚓是一种没有口或肠道的海洋环节蠕虫,它们与多种需氧共生细菌形成专性共生关系,这些共生细菌为它们提供营养。在这项研究中,我们在无肠裸蚓中发现了一个不同寻常的共生体群落,与我们研究的 22 种其他宿主物种的微生物组明显不同。比较 16S rRNA 基因序列分析和荧光杂交显示, 中同时存在γ、α和δ变形菌共生体,而所有其他已知的宿主物种都含有γ和α或δ变形菌共生体。令人惊讶的是,虽然所有其他无肠裸蚓宿主中都存在主要的化能自养硫氧化菌“Thiosymbion”,但在 中似乎不存在。相反, 中存在一种与“Thiosymbion”在形态和代谢上相似的细菌内共生体,但它起源于一个在门水平上全新的谱系。这个内共生体在这里被命名为 Gamma 4 共生体,其 16S rRNA 基因序列与其他自由生活和共生细菌的序列至少有 7%的差异,与“Thiosymbion”的序列差异为 10%。Gamma 4 共生体细胞中的硫球以及自养()和硫氧化()特征基因的存在表明,这种共生体是一种化能自养硫氧化菌。我们的研究结果表明,一个新的自由生活细菌谱系能够与 建立稳定和特定的共生关系,并似乎已经取代了最初与这些宿主相关的“Thiosymbion”共生体。迄今为止,所有 22 种无肠海洋裸蚓物种都与一种被称为“Thiosymbion”的内共生、化能自养硫氧化菌密切相关。这些共生体起源于一个单一的共同祖先,代表了这个宿主群体的原始特征。它们通过垂直传播,并被认为正在向专性内共生体过渡。因此,尽管无肠裸蚓宿主和“Thiosymbion”之间存在这种古老的、进化上的关系,但这些共生体显然不再存在于 中,这令人惊讶。它们似乎已经被一种与“Thiosymbion”关系非常疏远的新的硫氧化细菌谱系所取代。因此,这项研究突出了动物和细菌在建立有益共生关系方面的显著可塑性:无肠裸蚓宿主能够从两个非常不同的细菌谱系中获取和维持共生体,而来自两个关系非常疏远的谱系的硫氧化细菌也能够独立地与无肠裸蚓宿主建立共生关系。