Suppr超能文献

鉴定一种新型蛋白复合物对于刚地弓形虫效应子穿过寄生泡膜的易位是必需的。

Identification of a novel protein complex essential for effector translocation across the parasitophorous vacuole membrane of Toxoplasma gondii.

机构信息

Department of Microbiology and Immunology, Stanford University School of Medicine, Stanford, California, United States of America.

Department of Infectious Diseases, J. Craig Venter Institute, Rockville, Maryland, United States of America.

出版信息

PLoS Pathog. 2018 Jan 22;14(1):e1006828. doi: 10.1371/journal.ppat.1006828. eCollection 2018 Jan.

Abstract

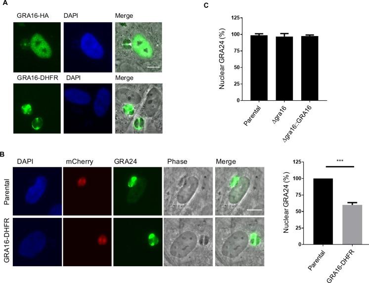
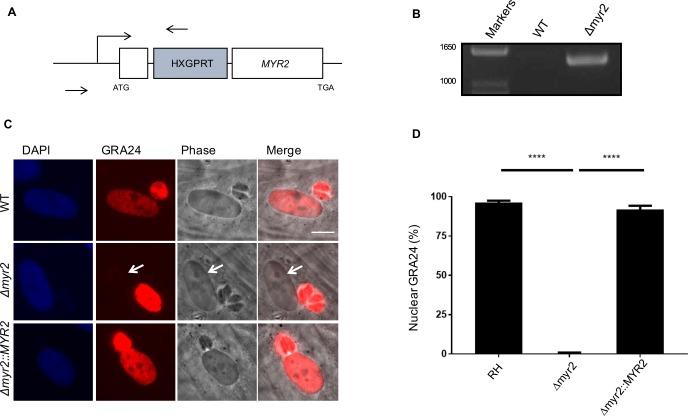
Toxoplasma gondii is an obligate intracellular parasite that can infect virtually all nucleated cells in warm-blooded animals. The ability of Toxoplasma tachyzoites to infect and successfully manipulate its host is dependent on its ability to transport "GRA" proteins that originate in unique secretory organelles called dense granules into the host cell in which they reside. GRAs have diverse roles in Toxoplasma's intracellular lifecycle, including co-opting crucial host cell functions and proteins, such as the cell cycle, c-Myc and p38 MAP kinase. Some of these GRA proteins, such as GRA16 and GRA24, are secreted into the parasitophorous vacuole (PV) within which Toxoplasma replicates and are transported across the PV membrane (PVM) into the host cell, but the translocation process and its machinery are not well understood. We previously showed that TgMYR1, which is cleaved by TgASP5 into two fragments, localizes to the PVM and is essential for GRA transport into the host cell. To identify additional proteins necessary for effector transport, we screened Toxoplasma mutants defective in c-Myc up-regulation for their ability to export GRA16 and GRA24 to the host cell nucleus. Here we report that novel proteins MYR2 and MYR3 play a crucial role in translocation of a subset of GRAs into the host cell. MYR2 and MYR3 are secreted into the PV space and co-localize with PV membranes and MYR1. Consistent with their predicted transmembrane domains, all three proteins are membrane-associated, and MYR3, but not MYR2, stably associates with MYR1, whose N- and C-terminal fragments are disulfide-linked. We further show that fusing intrinsically disordered effectors to a structured DHFR domain blocks the transport of other effectors, consistent with a translocon-based model of effector transport. Overall, these results reveal a novel complex at the PVM that is essential for effector translocation into the host cell.

摘要

刚地弓形虫是一种专性细胞内寄生虫,能够感染温血动物几乎所有有核细胞。刚地弓形虫速殖子感染和成功操纵宿主的能力依赖于其将源自称为致密颗粒的独特分泌细胞器的“GRA”蛋白运输到宿主细胞的能力。GRAs 在弓形虫的细胞内生命周期中具有多种作用,包括篡夺关键的宿主细胞功能和蛋白质,如细胞周期、c-Myc 和 p38 MAP 激酶。这些 GRA 蛋白中的一些,如 GRA16 和 GRA24,被分泌到弓形虫复制的吞噬小体(PV)中,并通过 PV 膜(PVM)运输到宿主细胞中,但转运过程及其机制尚不清楚。我们之前表明,TgMYR1 被 TgASP5 切割成两个片段,定位于 PVM 上,对于 GRA 向宿主细胞的运输是必不可少的。为了鉴定效应物运输所必需的其他蛋白质,我们筛选了 c-Myc 上调缺陷的弓形虫突变体,以鉴定其将 GRA16 和 GRA24 输出到宿主细胞核的能力。在这里,我们报告了 novel 蛋白 MYR2 和 MYR3 在将一组 GRAs 转运到宿主细胞中的关键作用。MYR2 和 MYR3 分泌到 PV 空间并与 PV 膜和 MYR1 共定位。与它们预测的跨膜结构域一致,这三种蛋白质都与膜相关,并且 MYR3 而不是 MYR2 与 MYR1 稳定相关,其 N 端和 C 端片段通过二硫键连接。我们进一步表明,将内在无序效应物与结构 DHFR 结构域融合会阻止其他效应物的运输,这与效应物运输的跨膜运输模型一致。总的来说,这些结果揭示了 PVM 上一个新的复合物,对于效应物向宿主细胞的转运是必不可少的。

https://cdn.ncbi.nlm.nih.gov/pmc/blobs/c1b3/5794187/d5c66d9a58dd/ppat.1006828.g001.jpg

文献AI研究员

20分钟写一篇综述,助力文献阅读效率提升50倍。

立即体验

用中文搜PubMed

大模型驱动的PubMed中文搜索引擎

马上搜索

文档翻译

学术文献翻译模型,支持多种主流文档格式。

立即体验