Suppr超能文献

内体 Rab 循环调节 Parkin 介导的线粒体自噬。

Endosomal Rab cycles regulate Parkin-mediated mitophagy.

机构信息

Ubiquitin Project, Tokyo Metropolitan Institute of Medical Science, Tokyo, Japan.

Biochemistry Section, Surgical Neurology Branch, National Institute of Neurological Disorders and Stroke, National Institutes of Health, Bethesda, United States.

出版信息

Elife. 2018 Jan 23;7:e31326. doi: 10.7554/eLife.31326.

Abstract

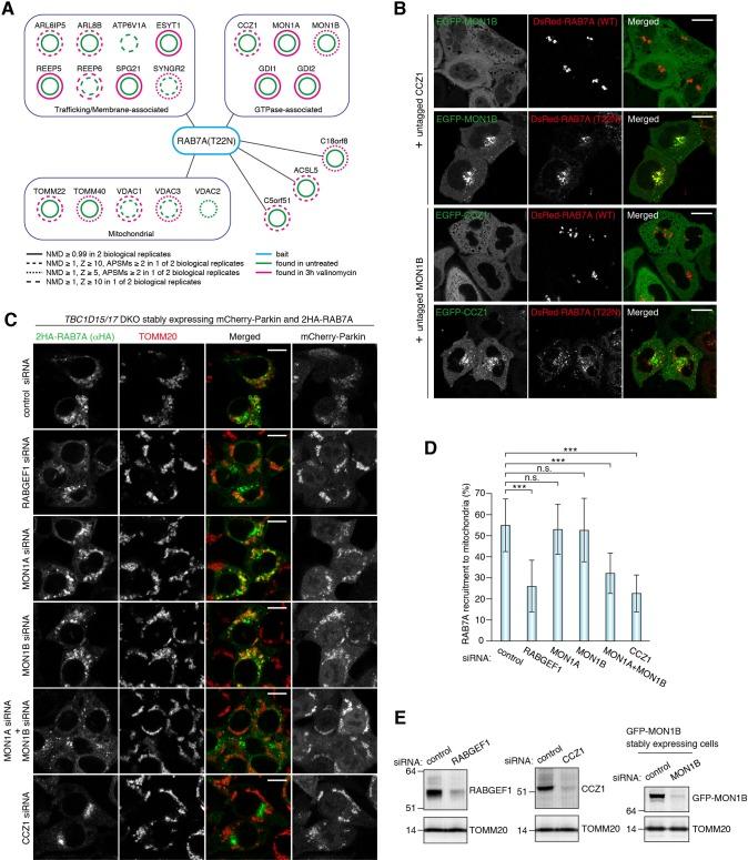
Damaged mitochondria are selectively eliminated by mitophagy. Parkin and PINK1, gene products mutated in familial Parkinson's disease, play essential roles in mitophagy through ubiquitination of mitochondria. Cargo ubiquitination by E3 ubiquitin ligase Parkin is important to trigger selective autophagy. Although autophagy receptors recruit LC3-labeled autophagic membranes onto damaged mitochondria, how other essential autophagy units such as ATG9A-integrated vesicles are recruited remains unclear. Here, using mammalian cultured cells, we demonstrate that RABGEF1, the upstream factor of the endosomal Rab GTPase cascade, is recruited to damaged mitochondria via ubiquitin binding downstream of Parkin. RABGEF1 directs the downstream Rab proteins, RAB5 and RAB7A, to damaged mitochondria, whose associations are further regulated by mitochondrial Rab-GAPs. Furthermore, depletion of RAB7A inhibited ATG9A vesicle assembly and subsequent encapsulation of the mitochondria by autophagic membranes. These results strongly suggest that endosomal Rab cycles on damaged mitochondria are a crucial regulator of mitophagy through assembling ATG9A vesicles.

摘要

受损的线粒体通过自噬被选择性清除。帕金森病相关基因突变的 Parkin 和 PINK1 在通过线粒体泛素化介导自噬中发挥重要作用。E3 泛素连接酶 Parkin 对 cargo 的泛素化对于触发选择性自噬至关重要。尽管自噬受体将 LC3 标记的自噬膜募集到受损的线粒体上,但其他必需的自噬单位(如 ATG9A 整合囊泡)如何被募集仍不清楚。在这里,我们使用哺乳动物培养细胞证明,内体 Rab GTPase 级联的上游因子 RABGEF1 通过 Parkin 下游的泛素结合被募集到受损的线粒体上。RABGEF1 将下游的 Rab 蛋白 RAB5 和 RAB7A 引导到受损的线粒体,其结合进一步受到线粒体 Rab-GAP 的调节。此外,RAB7A 的耗竭抑制了 ATG9A 囊泡的组装以及随后自噬膜对线粒体的包裹。这些结果强烈表明,受损线粒体上的内体 Rab 循环通过组装 ATG9A 囊泡成为自噬的关键调节剂。

https://cdn.ncbi.nlm.nih.gov/pmc/blobs/144a/5780041/92d4413c355c/elife-31326-fig1.jpg

文献AI研究员

20分钟写一篇综述,助力文献阅读效率提升50倍。

立即体验

用中文搜PubMed

大模型驱动的PubMed中文搜索引擎

马上搜索

文档翻译

学术文献翻译模型,支持多种主流文档格式。

立即体验