Suppr超能文献

ROCK2 特异性抑制剂 KD025(SLx-2119)在 3T3-L1 细胞中的抗脂肪生成作用。

Anti-adipogenic effects of KD025 (SLx-2119), a ROCK2-specific inhibitor, in 3T3-L1 cells.

机构信息

Gachon Institute of Pharmaceutical Sciences, College of Pharmacy, Gachon University, Incheon, 21936, Republic of Korea.

Lee Gil Ya Cancer and Diabetes Institute, Gachon University, Incheon, 21999, Republic of Korea.

出版信息

Sci Rep. 2018 Feb 6;8(1):2477. doi: 10.1038/s41598-018-20821-3.

Abstract

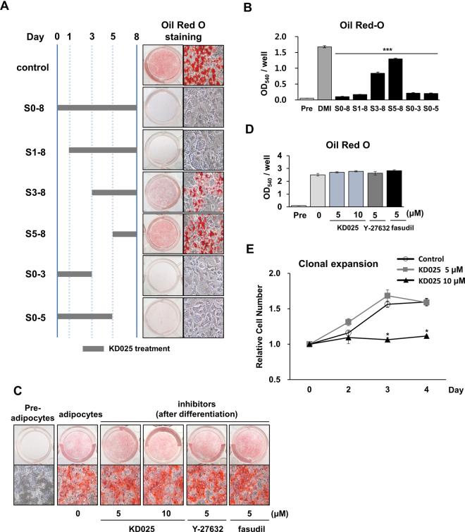
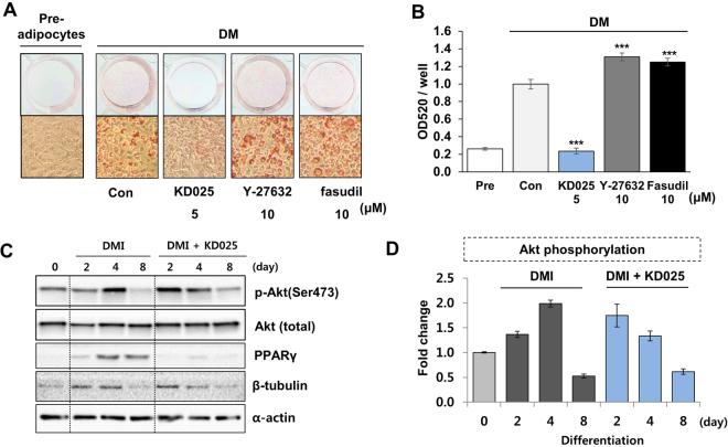
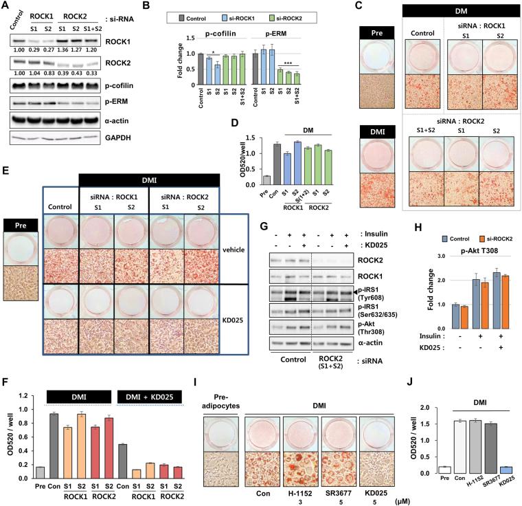
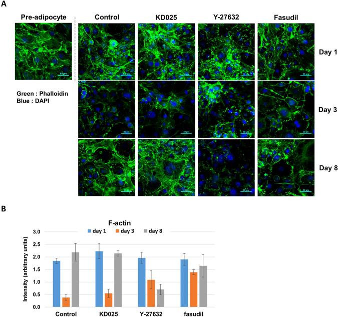
Adipose tissue is a specialized organ that synthesizes and stores fat. During adipogenesis, Rho and Rho-associated kinase (ROCK) 2 are inactivated, which enhances the expression of pro-adipogenic genes and induces the loss of actin stress fibers. Furthermore, pan ROCK inhibitors enhance adipogenesis in 3T3-L1 cells. Here, we show that KD025 (formerly known as SLx-2119), a ROCK2-specific inhibitor, suppresses adipogenesis in 3T3-L1 cells partially through a ROCK2-independent mechanism. KD025 downregulated the expression of key adipogenic transcription factors PPARγ and C/EBPα during adipogenesis in addition to lipogenic factors FABP4 and Glut4. Interestingly, adipogenesis was blocked by KD025 during days 1~3 of differentiation; after differentiation terminated, lipid accumulation was unaffected. Clonal expansion occurred normally in KD025-treated cells. These results suggest that KD025 could function during the intermediate stage after clonal expansion. Data from depletion of ROCKs showed that KD025 suppressed cell differentiation partially independent of ROCK's activity. Furthermore, no further loss of actin stress fibers emerged in KD025-treated cells during and after differentiation compared to control cells. These results indicate that in contrast to the pro-adipogenic effect of pan-inhibitors, KD025 suppresses adipogenesis in 3T3-L1 cells by regulating key pro-adipogenic factors. This outcome further implies that KD025 could be a potential anti-adipogenic/obesity agent.

摘要

脂肪组织是一种专门的器官,它合成和储存脂肪。在脂肪生成过程中,Rho 和 Rho 相关激酶(ROCK)2 被失活,这增强了前脂肪生成基因的表达,并诱导肌动蛋白应激纤维的丧失。此外,泛 ROCK 抑制剂增强 3T3-L1 细胞中的脂肪生成。在这里,我们表明 ROCK2 特异性抑制剂 KD025(以前称为 SLx-2119)通过一种 ROCK2 非依赖性机制部分抑制 3T3-L1 细胞中的脂肪生成。KD025 在脂肪生成过程中下调关键脂肪生成转录因子 PPARγ 和 C/EBPα 的表达,除了脂肪生成因子 FABP4 和 Glut4。有趣的是,KD025 在分化的第 1~3 天阻断了脂肪生成;分化结束后,脂质积累不受影响。克隆扩张在 KD025 处理的细胞中正常发生。这些结果表明,KD025 可以在克隆扩张后的中间阶段发挥作用。ROCK 耗竭的数据表明,KD025 部分独立于 ROCK 的活性抑制细胞分化。此外,与对照细胞相比,KD025 处理的细胞在分化过程中和之后,肌动蛋白应激纤维没有进一步丧失。这些结果表明,与泛抑制剂的促脂肪生成作用相反,KD025 通过调节关键的促脂肪生成因子来抑制 3T3-L1 细胞中的脂肪生成。这一结果进一步表明,KD025 可能是一种潜在的抗脂肪生成/肥胖药物。

https://cdn.ncbi.nlm.nih.gov/pmc/blobs/15e9/5802830/ae70592db666/41598_2018_20821_Fig1_HTML.jpg

文献AI研究员

20分钟写一篇综述,助力文献阅读效率提升50倍。

立即体验

用中文搜PubMed

大模型驱动的PubMed中文搜索引擎

马上搜索

文档翻译

学术文献翻译模型,支持多种主流文档格式。

立即体验