Suppr超能文献

神经元线粒体的内膜电位与 ATP 水平之间的转换相关性。

Transitional correlation between inner-membrane potential and ATP levels of neuronal mitochondria.

机构信息

Centre for Biosciences and Informatics, School of Fundamental Sciences and Technology, Keio University, 3-14-1 Hiyoshi, Kohoku-ku, Yokohama, Kanagawa, 223-8522, Japan.

Graduate Institute of Medicine, College of Medicine, Kaohsiung Medical University, Kaohsiung, Taiwan.

出版信息

Sci Rep. 2018 Feb 14;8(1):2993. doi: 10.1038/s41598-018-21109-2.

Abstract

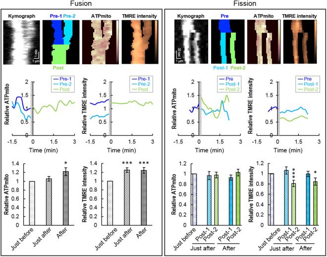
The importance of highly active mitochondria and their contribution to neuronal function has been of recent interest. In most cases, however, mitochondrial activity is estimated using measurements of mitochondrial inner membrane potential (IMP), and little is known about the dynamics of native mitochondrial ATP (ATP). This study conducted simultaneous imaging of IMP and ATP in neurons to explore their behaviour and their correlation during physiological mitochondrial/neuronal activity. We found that mitochondrial size, transport velocity and transport direction are not dependent on ATP or IMP. However, changes in ATP and IMP during mitochondrial fission/fusion were found; IMP depolarized via mitochondrial fission and hyperpolarized via fusion, and ATP levels increased after fusion. Because the density of mitochondria is higher in growth cones (GCs) than in axonal processes, integrated ATP signals (density × ATP) were higher in GCs. This integrated signal in GCs correlated with axonal elongation. However, while the averaged IMP was relatively hyperpolarized in GCs, there was no correlation between IMP in GCs and axonal elongation. A detailed time-course analysis performed to clarify the reason for these discrepancies showed that IMP and ATP levels did not always correlate accurately; rather, there were several correlation patterns that changed over time.

摘要

线粒体的高活性及其对神经元功能的贡献是最近的研究热点。然而,在大多数情况下,线粒体活性是通过测量线粒体内膜电位(IMP)来估计的,对于天然线粒体 ATP(ATP)的动态变化知之甚少。本研究对神经元中的 IMP 和 ATP 进行了同时成像,以探讨它们在生理线粒体/神经元活动期间的行为及其相关性。我们发现,线粒体的大小、运输速度和运输方向与 ATP 或 IMP 无关。然而,在线粒体分裂/融合过程中发现了 ATP 和 IMP 的变化;线粒体分裂导致 IMP 去极化,融合导致 IMP 超极化,融合后 ATP 水平增加。由于生长锥(GC)中的线粒体密度高于轴突过程,因此 GC 中的整合 ATP 信号(密度×ATP)更高。GC 中的这个整合信号与轴突伸长相关。然而,尽管 GC 中的平均 IMP 相对超极化,但 GC 中的 IMP 与轴突伸长之间没有相关性。为了澄清这些差异的原因,我们进行了详细的时程分析,结果表明 IMP 和 ATP 水平并不总是准确相关;相反,存在几种随时间变化的相关模式。

https://cdn.ncbi.nlm.nih.gov/pmc/blobs/9a19/5813116/0629e83e5bb9/41598_2018_21109_Fig1_HTML.jpg

文献AI研究员

20分钟写一篇综述,助力文献阅读效率提升50倍。

立即体验

用中文搜PubMed

大模型驱动的PubMed中文搜索引擎

马上搜索

文档翻译

学术文献翻译模型,支持多种主流文档格式。

立即体验