Suppr超能文献

尼洛替尼通过增加成肌细胞增殖来损害骨骼肌生成。

Nilotinib impairs skeletal myogenesis by increasing myoblast proliferation.

机构信息

Departamento de Biología Celular y Molecular and Center for Aging and Regeneration (CARE-ChileUC), Facultad de Ciencias Biológicas, Pontificia Universidad Católica de Chile, Libertador Bernardo O'Higgins 340, 8331150, Santiago, Chile.

出版信息

Skelet Muscle. 2018 Feb 20;8(1):5. doi: 10.1186/s13395-018-0150-5.

Abstract

BACKGROUND

Tyrosine kinase inhibitors (TKIs) are effective therapies with demonstrated antineoplastic activity. Nilotinib is a second-generation FDA-approved TKI designed to overcome Imatinib resistance and intolerance in patients with chronic myelogenous leukemia (CML). Interestingly, TKIs have also been shown to be an efficient treatment for several non-malignant disorders such fibrotic diseases, including those affecting skeletal muscles.

METHODS

We investigated the role of Nilotinib on skeletal myogenesis using the well-established C2C12 myoblast cell line. We evaluated the impact of Nilotinib during the time course of skeletal myogenesis. We compared the effect of Nilotinib with the well-known p38 MAPK inhibitor SB203580. MEK1/2 UO126 and PI3K/AKT LY294002 inhibitors were used to identify the signaling pathways involved in Nilotinib-related effects on myoblast. Adult primary myoblasts were also used to corroborate the inhibition of myoblasts fusion and myotube-nuclei positioning by Nilotinib.

RESULTS

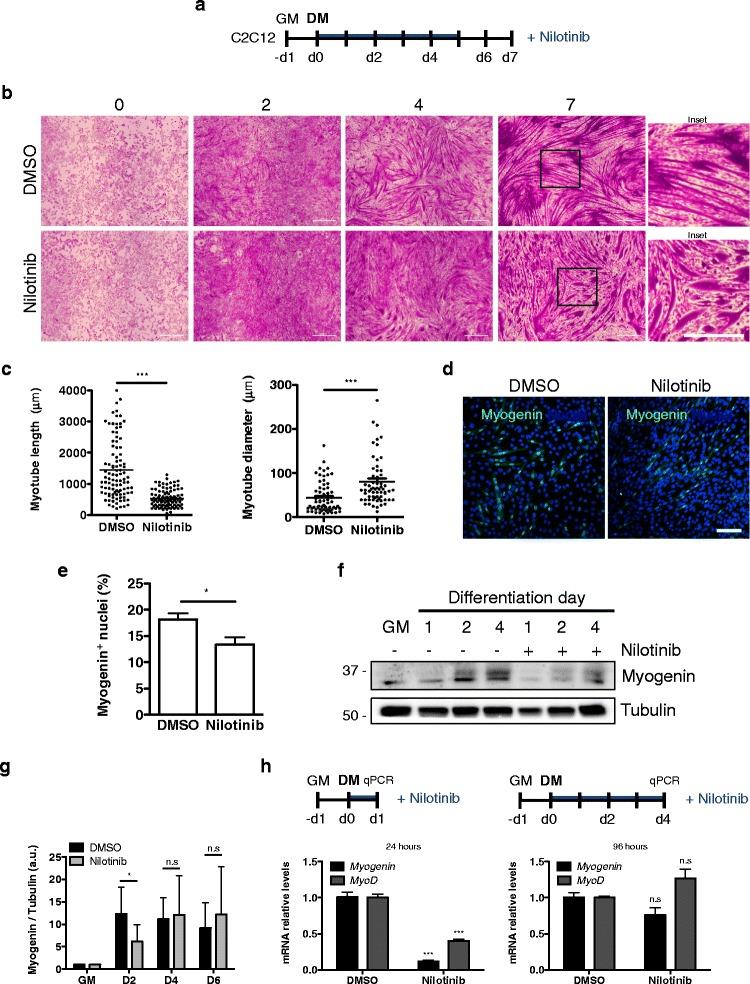
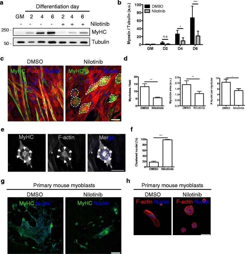
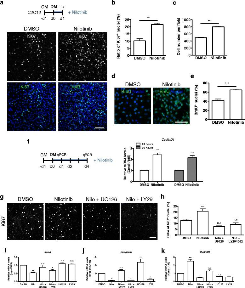
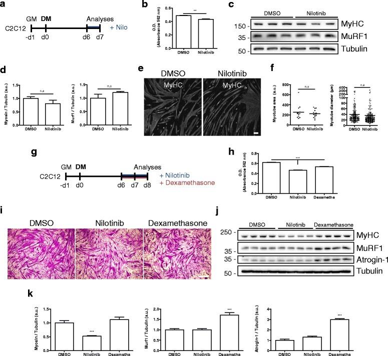
We found that Nilotinib inhibited myogenic differentiation, reducing the number of myogenin-positive myoblasts and decreasing myogenin and MyoD expression. Furthermore, Nilotinib-mediated anti-myogenic effects impair myotube formation, myosin heavy chain expression, and compromise myotube-nuclei positioning. In addition, we found that p38 MAPK is a new off-target protein of Nilotinib, which causes inhibition of p38 phosphorylation in a similar manner as the well-characterized p38 inhibitor SB203580. Nilotinib induces the activation of ERK1/2 and AKT on myoblasts but not in myotubes. We also found that Nilotinib stimulates myoblast proliferation, a process dependent on ERK1/2 and AKT activation.

CONCLUSIONS

Our findings suggest that Nilotinib may have important negative effects on muscle homeostasis, inhibiting myogenic differentiation but stimulating myoblasts proliferation. Additionally, we found that Nilotinib stimulates the activation of ERK1/2 and AKT. On the other hand, we suggest that p38 MAPK is a new off-target of Nilotinib. Thus, there is a necessity for future studies to investigate the long-term effects of TKIs on skeletal muscle homeostasis, along with potential detrimental effects in cell differentiation and proliferation in patients receiving TKI therapies.

摘要

背景

酪氨酸激酶抑制剂(TKIs)是具有抗肿瘤活性的有效治疗药物。尼洛替尼是一种第二代美国食品药品监督管理局批准的 TKI,旨在克服慢性髓性白血病(CML)患者对伊马替尼的耐药性和不耐受性。有趣的是,TKIs 也已被证明是几种非恶性疾病的有效治疗方法,包括影响骨骼肌肉的纤维化疾病。

方法

我们使用成熟的 C2C12 成肌细胞系研究尼洛替尼对骨骼肌发生的作用。我们评估了尼洛替尼在骨骼肌发生过程中的时间进程中的影响。我们比较了尼洛替尼与著名的 p38 MAPK 抑制剂 SB203580 的效果。使用 MEK1/2 UO126 和 PI3K/AKT LY294002 抑制剂来鉴定涉及尼洛替尼对成肌细胞相关作用的信号通路。还使用成人原代成肌细胞来证实尼洛替尼抑制成肌细胞融合和肌管核定位。

结果

我们发现尼洛替尼抑制肌生成分化,减少肌生成素阳性成肌细胞的数量,并降低肌生成素和 MyoD 的表达。此外,尼洛替尼介导的抗肌生成作用会损害肌管形成、肌球蛋白重链表达,并损害肌管核定位。此外,我们发现 p38 MAPK 是尼洛替尼的一种新的脱靶蛋白,它以类似于经过充分研究的 p38 抑制剂 SB203580 的方式抑制 p38 磷酸化。尼洛替尼在成肌细胞中诱导 ERK1/2 和 AKT 的激活,但不在肌管中诱导。我们还发现尼洛替尼刺激成肌细胞增殖,这一过程依赖于 ERK1/2 和 AKT 的激活。

结论

我们的研究结果表明,尼洛替尼可能对肌肉稳态产生重要的负面影响,抑制肌生成分化但刺激成肌细胞增殖。此外,我们发现尼洛替尼刺激 ERK1/2 和 AKT 的激活。另一方面,我们认为 p38 MAPK 是尼洛替尼的新的脱靶蛋白。因此,有必要进行未来的研究来调查 TKI 对骨骼肌肉稳态的长期影响,以及接受 TKI 治疗的患者在细胞分化和增殖方面的潜在有害影响。

https://cdn.ncbi.nlm.nih.gov/pmc/blobs/6ac1/5819301/9453d494333f/13395_2018_150_Fig1_HTML.jpg

文献AI研究员

20分钟写一篇综述,助力文献阅读效率提升50倍。

立即体验

用中文搜PubMed

大模型驱动的PubMed中文搜索引擎

马上搜索

文档翻译

学术文献翻译模型,支持多种主流文档格式。

立即体验