Suppr超能文献

单分子成像揭示应激颗粒中 RNA 结合蛋白的动态双相分配。

Single-molecule imaging reveals dynamic biphasic partition of RNA-binding proteins in stress granules.

机构信息

Department of Neurobiology, University of Osnabrück, Osnabrück, Germany.

Department of Biophysics, University of Osnabrück, Osnabrück, Germany.

出版信息

J Cell Biol. 2018 Apr 2;217(4):1303-1318. doi: 10.1083/jcb.201709007. Epub 2018 Feb 20.

Abstract

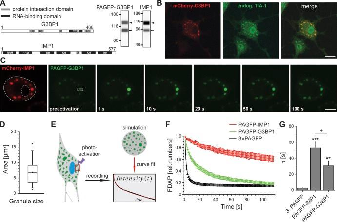
Stress granules (SGs) are cytosolic, nonmembranous RNA-protein complexes. In vitro experiments suggested that they are formed by liquid-liquid phase separation; however, their properties in mammalian cells remain unclear. We analyzed the distribution and dynamics of two paradigmatic RNA-binding proteins (RBPs), Ras GTPase-activating protein SH3-domain-binding protein (G3BP1) and insulin-like growth factor II mRNA-binding protein 1 (IMP1), with single-molecule resolution in living neuronal cells. Both RBPs exhibited different exchange kinetics between SGs. Within SGs, single-molecule localization microscopy revealed distributed hotspots of immobilized G3BP1 and IMP1 that reflect the presence of relatively immobile nanometer-sized nanocores. We demonstrate alternating binding in nanocores and anomalous diffusion in the liquid phase with similar characteristics for both RBPs. Reduction of low-complexity regions in G3BP1 resulted in less detectable mobile molecules in the liquid phase without change in binding in nanocores. The data provide direct support for liquid droplet behavior of SGs in living cells and reveal transient binding of RBPs in nanocores. Our study uncovers a surprising disconnect between SG partitioning and internal diffusion and interactions of RBPs.

摘要

应激颗粒(SGs)是细胞溶质中非膜性 RNA-蛋白复合物。体外实验表明它们是通过液-液相分离形成的;然而,它们在哺乳动物细胞中的特性仍不清楚。我们使用单分子分辨率在活神经元细胞中分析了两个典型的 RNA 结合蛋白(RBPs) Ras GTPase-激活蛋白 SH3 结构域结合蛋白(G3BP1)和胰岛素样生长因子 II mRNA 结合蛋白 1(IMP1)的分布和动力学。两种 RBPs 在 SG 之间表现出不同的交换动力学。在 SG 内,单分子定位显微镜揭示了固定化 G3BP1 和 IMP1 的分布热点,反映了相对不移动的纳米级纳米核的存在。我们证明了纳米核中的交替结合和液相中的异常扩散,两种 RBP 具有相似的特征。G3BP1 中低复杂度区域的减少导致液相中可检测到的移动分子减少,而纳米核中的结合没有变化。这些数据为活细胞中 SG 的液滴行为提供了直接支持,并揭示了 RBPs 在纳米核中的瞬时结合。我们的研究揭示了 SG 分配和内部扩散以及 RBPs 的相互作用之间令人惊讶的不连续性。

https://cdn.ncbi.nlm.nih.gov/pmc/blobs/49a9/5881506/e6efc781ca60/JCB_201709007_Fig1.jpg

文献AI研究员

20分钟写一篇综述,助力文献阅读效率提升50倍。

立即体验

用中文搜PubMed

大模型驱动的PubMed中文搜索引擎

马上搜索

文档翻译

学术文献翻译模型,支持多种主流文档格式。

立即体验