Suppr超能文献

白藜芦醇通过上调 Krüppel 样因子-2 保护晚期内皮祖细胞免受 TNF-α 诱导的炎症损伤。

Resveratrol protects late endothelial progenitor cells from TNF-α-induced inflammatory damage by upregulating Krüppel-like factor-2.

机构信息

Clinical Medical College, Weifang Medical University, Weifang, Shandong 261053, P.R. China.

出版信息

Mol Med Rep. 2018 Apr;17(4):5708-5715. doi: 10.3892/mmr.2018.8621. Epub 2018 Feb 20.

Abstract

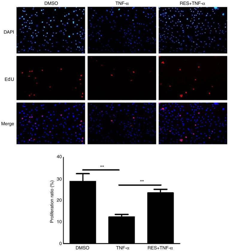
Cardiovascular risk factors can negatively influence late endothelial progenitor cell (EPCs) number and functions, thus EPCs biology is a clinical implications for cardiovascular diseases. The present study aimed to investigate the potential protective effects of resveratrol (RES) on tumor necrosis factor (TNF)‑α‑induced inflammatory damage in late endothelial progenitor cells (EPCs) and to elucidate the underlying mechanisms. Late EPCs at passages 3‑5 were pretreated with RES at a concentration of 20 µmol/l for 12 h and subsequently incubated with TNF‑α (10 ng/ml) for 24 h. The adhesion, migration, proliferation and vasculogenesis of EPCs were subsequently detected. Furthermore, the mRNA expression levels of intercellular adhesion molecule‑1 (ICAM‑1) and monocyte chemoattractant protein‑1 (MCP‑1) were measured by reverse transcription‑quantitative polymerase chain reaction (RT‑qPCR). Nitric oxide (NO) levels in the supernatant were determined using a colorimetric assay kit. Additionally, the mRNA and protein expression of Krüppel‑like factor‑2 (KLF2) was determined by RT‑qPCR and western blot analysis, respectively. The results indicated that TNF‑α markedly inhibited the proliferation, adhesion, migration and vasculogenesis of late EPCs. However, RES ameliorated the effects induced by TNF‑α. Furthermore, exposure of EPCs to TNF‑α decreased the levels of NO secretion and KLF2 expression at the mRNA and protein levels, but upregulated the levels of inflammatory factors, including ICAM‑1 and MCP‑1, compared with the control group. RES significantly inhibited TNF‑α‑induced inflammatory damage through upregulation of KLF2 expression and downregulation of the expression of ICAM‑1 and MCP‑1. In conclusion, RES may exert protective effects on the cardiovascular system, as demonstrated by the amelioration of TNF-α-induced inflammation in EPCs following RES treatment, and may therefore be used in the future for the prevention of cardiovascular disease.

摘要

心血管危险因素可对晚期内皮祖细胞(EPC)的数量和功能产生负面影响,因此 EPC 生物学对于心血管疾病具有重要的临床意义。本研究旨在探讨白藜芦醇(RES)对肿瘤坏死因子(TNF)-α诱导的晚期内皮祖细胞(EPC)炎症损伤的潜在保护作用,并阐明其潜在机制。将第 3-5 代晚期 EPC 用浓度为 20μmol/L 的 RES 预处理 12 h,随后用 TNF-α(10ng/ml)孵育 24 h。随后检测 EPC 的黏附、迁移、增殖和血管生成能力。此外,采用逆转录-定量聚合酶链反应(RT-qPCR)测定细胞间黏附分子-1(ICAM-1)和单核细胞趋化蛋白-1(MCP-1)的 mRNA 表达水平。采用比色法测定上清液中一氧化氮(NO)的水平。此外,通过 RT-qPCR 和 Western blot 分析分别测定 Krüppel 样因子-2(KLF2)的 mRNA 和蛋白表达。结果表明,TNF-α显著抑制晚期 EPC 的增殖、黏附、迁移和血管生成。然而,RES 改善了 TNF-α诱导的作用。此外,与对照组相比,EPC 暴露于 TNF-α可降低 NO 分泌和 KLF2 表达的 mRNA 和蛋白水平,同时上调炎症因子 ICAM-1 和 MCP-1 的水平。RES 通过上调 KLF2 表达和下调 ICAM-1 和 MCP-1 的表达,显著抑制 TNF-α诱导的炎症损伤。综上所述,RES 可能通过改善 RES 处理后 EPC 中 TNF-α诱导的炎症,对心血管系统发挥保护作用,因此将来可能用于预防心血管疾病。

https://cdn.ncbi.nlm.nih.gov/pmc/blobs/f740/5866013/fe589847fa82/MMR-17-04-5708-g00.jpg

文献AI研究员

20分钟写一篇综述,助力文献阅读效率提升50倍。

立即体验

用中文搜PubMed

大模型驱动的PubMed中文搜索引擎

马上搜索

文档翻译

学术文献翻译模型,支持多种主流文档格式。

立即体验