Suppr超能文献

泛癌症基因组和转录组分析 1699 例儿童白血病和实体瘤。

Pan-cancer genome and transcriptome analyses of 1,699 paediatric leukaemias and solid tumours.

机构信息

Computational Biology, St Jude Children's Research Hospital, Memphis, Tennessee 38105, USA.

Department of Cellular and Molecular Medicine and Department of Bioengineering and Moores Cancer Center, University of California, San Diego, La Jolla, California 92093, USA.

出版信息

Nature. 2018 Mar 15;555(7696):371-376. doi: 10.1038/nature25795. Epub 2018 Feb 28.

Abstract

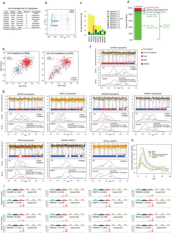
Analysis of molecular aberrations across multiple cancer types, known as pan-cancer analysis, identifies commonalities and differences in key biological processes that are dysregulated in cancer cells from diverse lineages. Pan-cancer analyses have been performed for adult but not paediatric cancers, which commonly occur in developing mesodermic rather than adult epithelial tissues. Here we present a pan-cancer study of somatic alterations, including single nucleotide variants, small insertions or deletions, structural variations, copy number alterations, gene fusions and internal tandem duplications in 1,699 paediatric leukaemias and solid tumours across six histotypes, with whole-genome, whole-exome and transcriptome sequencing data processed under a uniform analytical framework. We report 142 driver genes in paediatric cancers, of which only 45% match those found in adult pan-cancer studies; copy number alterations and structural variants constituted the majority (62%) of events. Eleven genome-wide mutational signatures were identified, including one attributed to ultraviolet-light exposure in eight aneuploid leukaemias. Transcription of the mutant allele was detectable for 34% of protein-coding mutations, and 20% exhibited allele-specific expression. These data provide a comprehensive genomic architecture for paediatric cancers and emphasize the need for paediatric cancer-specific development of precision therapies.

摘要

对多种癌症类型的分子异常进行分析,即泛癌症分析,可识别出不同谱系的癌细胞中失调的关键生物学过程的共性和差异。已对成人癌症而非儿科癌症进行了泛癌症分析,因为儿科癌症通常发生在发育中的中胚层组织中,而不是成人上皮组织中。在这里,我们对 6 种组织类型的 1699 例儿科白血病和实体瘤进行了体细胞改变的泛癌症研究,包括单核苷酸变异、小插入或缺失、结构变异、拷贝数改变、基因融合和内部串联重复,这些研究是在一个统一的分析框架下对全基因组、全外显子组和转录组测序数据进行处理的。我们报告了 142 个在儿科癌症中起作用的基因,其中只有 45%与在成人泛癌症研究中发现的基因匹配;拷贝数改变和结构变异构成了大多数(62%)事件。鉴定出了 11 个全基因组突变特征,其中 8 例非整倍体白血病归因于紫外线暴露。34%的编码蛋白突变的突变等位基因的转录是可检测的,20%表现出等位基因特异性表达。这些数据为儿科癌症提供了一个全面的基因组结构,并强调需要针对儿科癌症特异性地开发精准疗法。

https://cdn.ncbi.nlm.nih.gov/pmc/blobs/07c4/5854542/946b42dd5ba1/nihms939556f5.jpg

文献AI研究员

20分钟写一篇综述,助力文献阅读效率提升50倍。

立即体验

用中文搜PubMed

大模型驱动的PubMed中文搜索引擎

马上搜索

文档翻译

学术文献翻译模型,支持多种主流文档格式。

立即体验