Suppr超能文献

AMPK 通过不同的机制抑制 ULK1 依赖性自噬体形成和溶酶体酸化。

AMPK Inhibits ULK1-Dependent Autophagosome Formation and Lysosomal Acidification via Distinct Mechanisms.

机构信息

Strathclyde Institute for Pharmacy and Biomedical Sciences. University of Strathclyde, Glasgow, Scotland.

Department of Cancer Biology, University of Cincinnati College of Medicine, Cincinnati, Ohio, USA.

出版信息

Mol Cell Biol. 2018 Apr 30;38(10). doi: 10.1128/MCB.00023-18. Print 2018 May 15.

Abstract

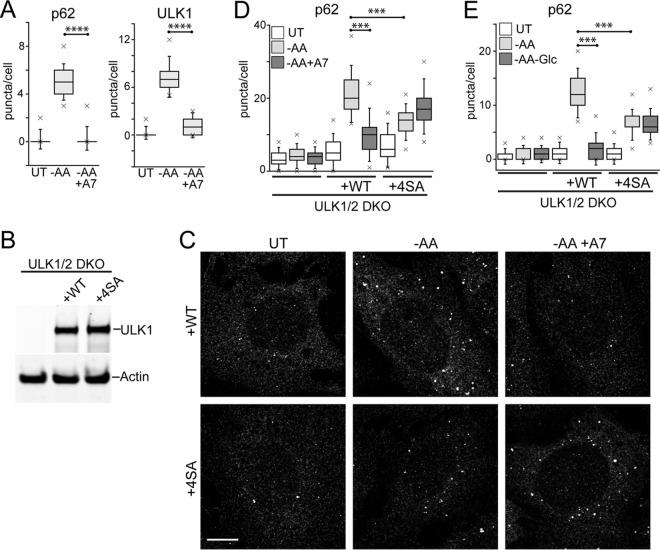
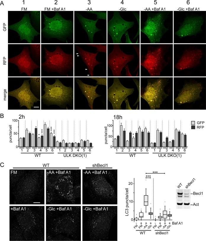
Autophagy maintains metabolism in response to starvation, but each nutrient is sensed distinctly. Amino acid deficiency suppresses mechanistic target of rapamycin complex 1 (MTORC1), while glucose deficiency promotes AMP-activated protein kinase (AMPK). The MTORC1 and AMPK signaling pathways converge onto the ULK1/2 autophagy initiation complex. Here, we show that amino acid starvation promoted formation of ULK1- and sequestosome 1/p62-positive early autophagosomes. Autophagosome initiation was controlled by MTORC1 sensing glutamine, leucine, and arginine levels together. In contrast, glucose starvation promoted AMPK activity, phosphorylation of ULK1 Ser555, and LC3-II accumulation, but with dynamics consistent with a block in autophagy flux. We studied the flux pathway and found that starvation of amino acid but not of glucose activated lysosomal acidification, which occurred independently of autophagy and ULK1. In addition to lack of activation, glucose starvation inhibited the ability of amino acid starvation to activate both autophagosome formation and the lysosome. Activation of AMPK and phosphorylation of ULK1 were determined to specifically inhibit autophagosome formation. AMPK activation also was sufficient to prevent lysosome acidification. These results indicate concerted but distinct AMPK-dependent mechanisms to suppress early and late phases of autophagy.

摘要

自噬在饥饿时维持代谢,但每种营养素都有其独特的感知方式。氨基酸缺乏会抑制雷帕霉素靶蛋白复合物 1(MTORC1),而葡萄糖缺乏则会促进 AMP 激活的蛋白激酶(AMPK)。MTORC1 和 AMPK 信号通路汇聚到 ULK1/2 自噬起始复合物。在这里,我们表明氨基酸饥饿促进了 ULK1 和自噬体 1/p62 阳性早期自噬体的形成。自噬体的起始受 MTORC1 感知谷氨酰胺、亮氨酸和精氨酸水平的共同控制。相比之下,葡萄糖饥饿促进了 AMPK 活性、ULK1 Ser555 的磷酸化和 LC3-II 的积累,但与自噬通量的阻断一致。我们研究了通量途径,发现氨基酸饥饿而非葡萄糖饥饿激活了溶酶体酸化,这独立于自噬和 ULK1 发生。除了缺乏激活外,葡萄糖饥饿还抑制了氨基酸饥饿激活自噬体形成和溶酶体的能力。AMPK 的激活和 ULK1 的磷酸化被确定特异性地抑制自噬体的形成。AMPK 的激活也足以防止溶酶体酸化。这些结果表明协同但不同的 AMPK 依赖机制来抑制自噬的早期和晚期阶段。

https://cdn.ncbi.nlm.nih.gov/pmc/blobs/4aa8/5954193/c9fdb1da59b3/zmb9991017530001.jpg

文献AI研究员

20分钟写一篇综述,助力文献阅读效率提升50倍。

立即体验

用中文搜PubMed

大模型驱动的PubMed中文搜索引擎

马上搜索

文档翻译

学术文献翻译模型,支持多种主流文档格式。

立即体验