Suppr超能文献

Morpholino 介导的隐孢子虫乳酸脱氢酶体内沉默可减少卵囊脱落和感染力。

Morpholino-mediated in vivo silencing of Cryptosporidium parvum lactate dehydrogenase decreases oocyst shedding and infectivity.

机构信息

Department of Pathobiology, College of Veterinary Medicine, University of Illinois, Urbana-Champaign, USA.

Department of Pathobiology, College of Veterinary Medicine, University of Illinois, Urbana-Champaign, USA.

出版信息

Int J Parasitol. 2018 Jul;48(8):649-656. doi: 10.1016/j.ijpara.2018.01.005. Epub 2018 Mar 9.

Abstract

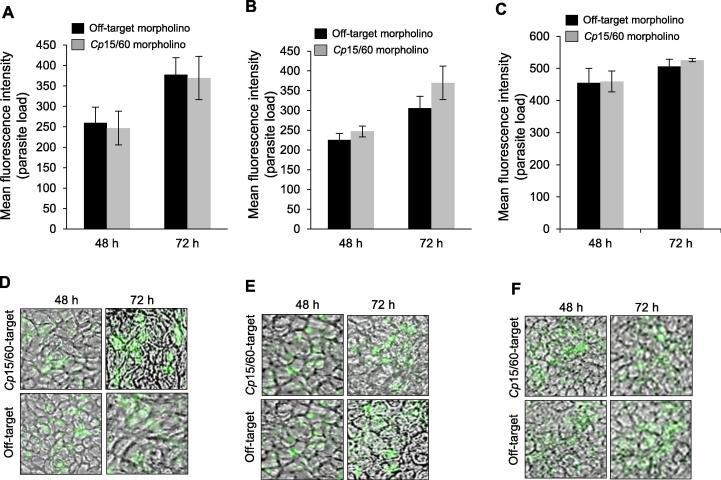
Cryptosporidium is a highly prevalent protozoan parasite that is the second leading cause of childhood morbidity and mortality due to diarrhoea in developing countries, and causes a serious diarrheal syndrome in calves, lambs and goat kids worldwide. Development of fully effective drugs against Cryptosporidium has mainly been hindered by the lack of genetic tools for functional characterization and validation of potential molecular drug targets in the parasite. Herein, we report the development of a morpholino-based in vivo approach for Cryptosporidium parvum gene knockdown to facilitate determination of the physiological roles of the parasite's genes in a murine model. We show that, when administered intraperitoneally at non-toxic doses, morpholinos targeting C. parvum lactate dehydrogenase (CpLDH) and sporozoite 60K protein (Cp15/60) were able to specifically and sustainably down-regulate the expression of CpLDH and Cp15/60 proteins, respectively, in C. parvum-infected interferon-γ knockout mice. Over a period of 6 days of daily administration of target morpholinos, CpLDH and Cp15/60 proteins were down-regulated by 20- to 50-fold, and 10- to 20-fold, respectively. Knockdown of CpLDH resulted in approximately 80% reduction in oocyst load in the feces of mice, and approximately 70% decrease in infectivity of the sporozoites excysted from the shed oocysts. Cp15/60 knockdown did not affect oocyst shedding nor infectivity but, nevertheless, provided a proof-of-principle for the resilience of the morpholino-mediated C. parvum gene knockdown system in vivo. Together, our findings provide a genetic tool for deciphering the physiological roles of C. parvum genes in vivo, and validate CpLDH as an essential gene for the growth and viability of C. parvum in vivo.

摘要

隐孢子虫是一种高度流行的原生动物寄生虫,是发展中国家导致儿童发病率和死亡率的第二大腹泻病因,并且在全球范围内导致小牛、羔羊和山羊幼仔发生严重腹泻综合征。针对隐孢子虫的完全有效的药物的开发主要受到缺乏遗传工具的阻碍,这些工具用于寄生虫中潜在分子药物靶标的功能特征和验证。在此,我们报告了一种基于吗啉代寡核苷酸的隐孢子虫体内基因敲低方法的开发,以促进在小鼠模型中确定寄生虫基因的生理作用。我们表明,当以非毒性剂量腹膜内给药时,针对隐孢子虫乳酸脱氢酶(CpLDH)和孢子体 60K 蛋白(Cp15/60)的吗啉代寡核苷酸能够分别特异性和持续地下调感染干扰素-γ敲除小鼠的隐孢子虫中 CpLDH 和 Cp15/60 蛋白的表达。在每天给予靶标吗啉代寡核苷酸的 6 天期间,CpLDH 和 Cp15/60 蛋白分别下调 20-50 倍和 10-20 倍。CpLDH 的敲低导致小鼠粪便中的卵囊负荷减少约 80%,并且从脱落的卵囊中逸出的孢子的感染性降低约 70%。Cp15/60 的敲低不影响卵囊脱落或感染性,但仍然为体内隐孢子虫基因敲低系统的吗啉代寡核苷酸介导的恢复力提供了原理验证。总之,我们的发现为体内解析隐孢子虫基因的生理作用提供了遗传工具,并验证了 CpLDH 作为体内隐孢子虫生长和活力的必需基因。

https://cdn.ncbi.nlm.nih.gov/pmc/blobs/d41e/6018611/13a18dc03757/fx1.jpg

文献AI研究员

20分钟写一篇综述,助力文献阅读效率提升50倍。

立即体验

用中文搜PubMed

大模型驱动的PubMed中文搜索引擎

马上搜索

文档翻译

学术文献翻译模型,支持多种主流文档格式。

立即体验