Suppr超能文献

机械敏感型 PIEZO 通道的电压门控。

Voltage gating of mechanosensitive PIEZO channels.

机构信息

Department of Neuroscience, Max-Delbrück Center for Molecular Medicine, Robert-Rössle Straße 10, D-13092, Berlin, Germany.

Excellence Cluster Neurocure, Charité Universitätsmedizin, 10117, Berlin, Germany.

出版信息

Nat Commun. 2018 Mar 15;9(1):1096. doi: 10.1038/s41467-018-03502-7.

Abstract

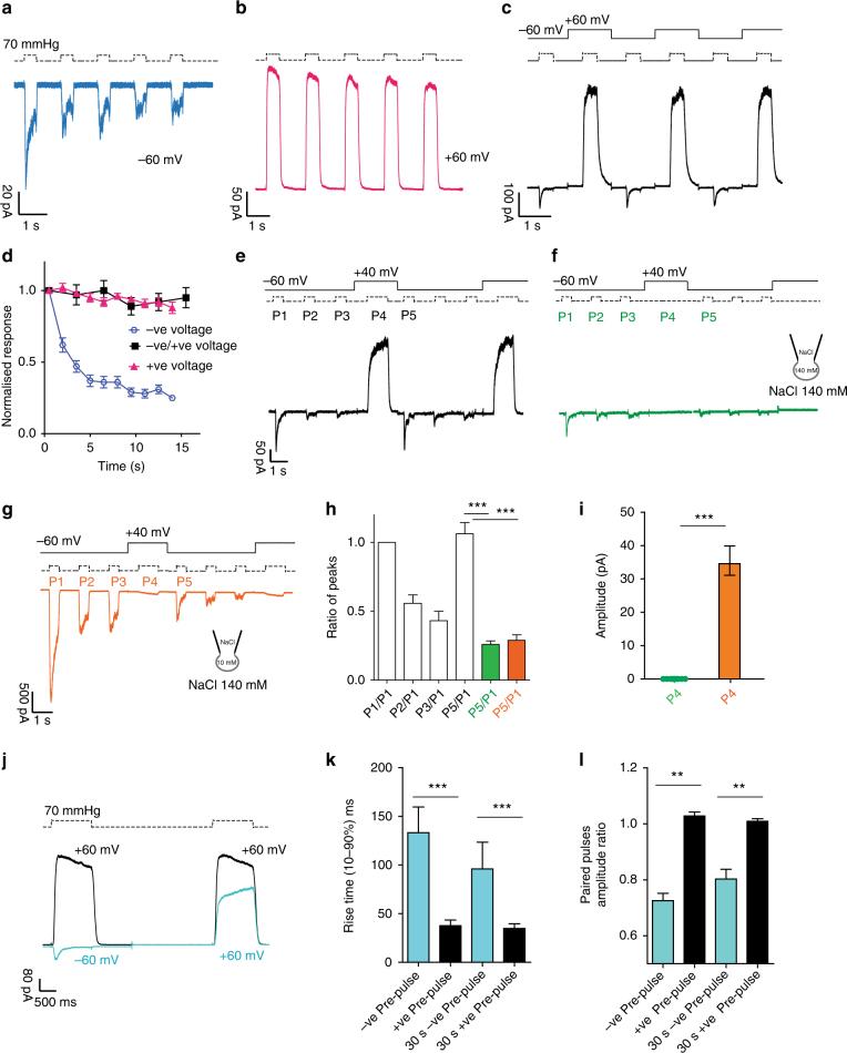
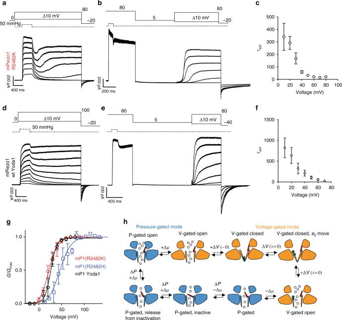
Mechanosensitive PIEZO ion channels are evolutionarily conserved proteins whose presence is critical for normal physiology in multicellular organisms. Here we show that, in addition to mechanical stimuli, PIEZO channels are also powerfully modulated by voltage and can even switch to a purely voltage-gated mode. Mutations that cause human diseases, such as xerocytosis, profoundly shift voltage sensitivity of PIEZO1 channels toward the resting membrane potential and strongly promote voltage gating. Voltage modulation may be explained by the presence of an inactivation gate in the pore, the opening of which is promoted by outward permeation. Older invertebrate (fly) and vertebrate (fish) PIEZO proteins are also voltage sensitive, but voltage gating is a much more prominent feature of these older channels. We propose that the voltage sensitivity of PIEZO channels is a deep property co-opted to add a regulatory mechanism for PIEZO activation in widely different cellular contexts.

摘要

机械敏感的 PIEZO 离子通道是进化上保守的蛋白质,其存在对于多细胞生物的正常生理功能至关重要。在这里,我们表明,除了机械刺激外,PIEZO 通道还受到电压的强烈调节,甚至可以切换到纯电压门控模式。导致人类疾病的突变,如先天性红细胞增多症,极大地改变了 PIEZO1 通道的电压敏感性,使其向静息膜电位强烈促进电压门控。电压调节可以通过通道孔中的失活门来解释,该门的打开受到外向渗透的促进。较旧的无脊椎动物(果蝇)和脊椎动物(鱼类)的 PIEZO 蛋白也是电压敏感的,但电压门控是这些较旧通道的一个更为突出的特征。我们提出,PIEZO 通道的电压敏感性是一种深层次的特性,被共同用来为 PIEZO 激活添加一种在广泛不同的细胞环境中的调节机制。

https://cdn.ncbi.nlm.nih.gov/pmc/blobs/d680/5854696/47ade7af3980/41467_2018_3502_Fig1_HTML.jpg

文献AI研究员

20分钟写一篇综述,助力文献阅读效率提升50倍。

立即体验

用中文搜PubMed

大模型驱动的PubMed中文搜索引擎

马上搜索

文档翻译

学术文献翻译模型,支持多种主流文档格式。

立即体验