Suppr超能文献

上游开放阅读框(uORF)信号提示与妊娠相关疟疾相关的毒力因子的细胞定位。

An upstream open reading frame (uORF) signals for cellular localization of the virulence factor implicated in pregnancy associated malaria.

机构信息

Department of Microbiology and Molecular Genetics, The Institute for Medical Research Israel - Canada, The Kuvin Center for the Study of Infectious and Tropical Diseases, The Hebrew University-Hadassah Medical School, Jerusalem 91120, Israel.

Electron Microscopy Unit, Weizmann Institute of Science, Rehovot 76100, Israel.

出版信息

Nucleic Acids Res. 2018 Jun 1;46(10):4919-4932. doi: 10.1093/nar/gky178.

Abstract

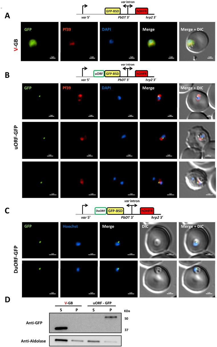
Plasmodium falciparum, the causative agent of the deadliest form of human malaria, alternates expression of variable antigens, encoded by members of a multi-copy gene family named var. In var2csa, the var gene implicated in pregnancy-associated malaria, translational repression is regulated by a unique upstream open reading frame (uORF) found only in its 5' UTR. Here, we report that this translated uORF significantly alters both transcription and posttranslational protein trafficking. The parasite can alter a protein's destination without any modifications to the protein itself, but instead by an element within the 5' UTR of the transcript. This uORF-dependent localization was confirmed by single molecule STORM imaging, followed by fusion of the uORF to a reporter gene which changes its cellular localization from cytoplasmic to ER-associated. These data point towards a novel regulatory role of uORF in protein trafficking, with important implications for the pathology of pregnancy-associated malaria.

摘要

恶性疟原虫(Plasmodium falciparum)是最致命的人类疟疾的病原体,它交替表达由多个拷贝基因家族 var 编码的可变抗原。在与妊娠相关疟疾相关的 var2csa 中,翻译抑制由仅在其 5'UTR 中发现的独特上游开放阅读框(uORF)调节。在这里,我们报告说,这个翻译的 uORF 显著改变了转录和翻译后蛋白质运输。寄生虫可以改变蛋白质的目的地,而无需对蛋白质本身进行任何修饰,而是通过转录本的 5'UTR 中的一个元件来实现。通过单分子 STORM 成像证实了这种 uORF 依赖性定位,随后将 uORF 融合到报告基因中,这会改变其从细胞质到 ER 相关的细胞定位。这些数据表明 uORF 在蛋白质运输中具有新的调节作用,这对妊娠相关疟疾的病理学具有重要意义。

https://cdn.ncbi.nlm.nih.gov/pmc/blobs/c7fa/6007598/8d52567a094a/gky178fig1.jpg

文献AI研究员

20分钟写一篇综述,助力文献阅读效率提升50倍。

立即体验

用中文搜PubMed

大模型驱动的PubMed中文搜索引擎

马上搜索

文档翻译

学术文献翻译模型,支持多种主流文档格式。

立即体验