Suppr超能文献

产前和产后抗生素暴露会影响新生儿重症监护病房早产儿的肠道微生物群。

Prenatal and postnatal antibiotic exposure influences the gut microbiota of preterm infants in neonatal intensive care units.

机构信息

Department of Neonatology, Children's Hospital of Chongqing Medical University, Chongqing, 400014, China.

Department of Neonatology, Sichuan Maternal and Child Health Service Hospital, Chengdu, 610041, Sichuan, China.

出版信息

Ann Clin Microbiol Antimicrob. 2018 Mar 19;17(1):9. doi: 10.1186/s12941-018-0264-y.

Abstract

BACKGROUND

To explore the influences of prenatal antibiotic exposure, the intensity of prenatal and postnatal antibiotic exposure on gut microbiota of preterm infants and whether gut microbiota and drug resistant strains in the neonatal intensive care unit (NICU) over a defined period are related.

METHODS

Among 28 preterm infants, there were two groups, the PAT (prenatal antibiotic therapy) group (12 cases), and the PAF (prenatal antibiotic free) group (12 cases). Fecal samples from both groups were collected on days 7 and 14. According to the time of prenatal and postnatal antibiotic exposure, cases were divided into two groups, H (high) group (11 cases) and L (low) group (11 cases), and fecal samples on day 14 were collected. Genomic DNA was extracted from the fecal samples and was subjected to high throughput 16S rRNA amplicon sequencing. Bioinformatics methods were used to analyze the sequencing results.

RESULTS

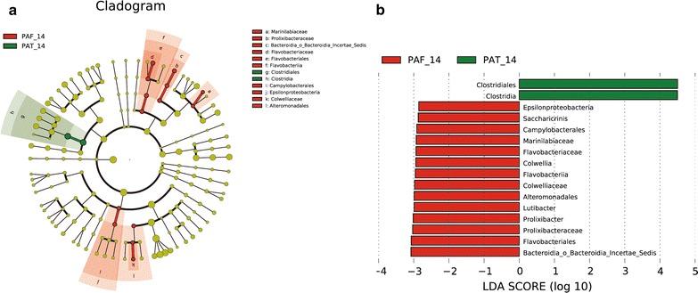
Prenatal and postnatal antibiotic exposure exercised influence on the early establishment of intestinal microflora of preterm infants. Bacteroidetes decreased significantly in the PAT group (p < 0.05). The number of Bifidobacterium significantly decreased in the PAT group and H group (p < 0.05). The early gut microbiota of preterm infants with prenatal and postnatal antibiotic exposure was similar to resistant bacteria in NICU during the same period.

CONCLUSION

Prenatal and postnatal antibiotic exposure may affect the composition of early gut microbiota in preterm infants. Antibiotic-resistant bacteria in NICU may play a role in reshaping the early gut microbiota of preterm infants with prenatal and postnatal antibiotic exposure.

摘要

背景

探讨产前抗生素暴露、产前和产后抗生素暴露强度对早产儿肠道微生物群的影响,以及在特定时间段内新生儿重症监护病房(NICU)中肠道微生物群和耐药菌株是否相关。

方法

在 28 例早产儿中,分为 PAT(产前抗生素治疗)组(12 例)和 PAF(产前无抗生素)组(12 例)。两组均于第 7 天和第 14 天采集粪便样本。根据产前和产后抗生素暴露时间,将病例分为 H(高)组(11 例)和 L(低)组(11 例),并于第 14 天采集粪便样本。从粪便样本中提取基因组 DNA,并进行高通量 16S rRNA 扩增子测序。采用生物信息学方法分析测序结果。

结果

产前和产后抗生素暴露对早产儿肠道微生物群的早期建立有影响。PAT 组中拟杆菌显著减少(p<0.05)。PAT 组和 H 组双歧杆菌数量明显减少(p<0.05)。产前和产后抗生素暴露的早产儿早期肠道微生物群与同期 NICU 中的耐药菌相似。

结论

产前和产后抗生素暴露可能影响早产儿早期肠道微生物群的组成。NICU 中的抗生素耐药菌可能在重塑产前和产后抗生素暴露的早产儿早期肠道微生物群方面发挥作用。

https://cdn.ncbi.nlm.nih.gov/pmc/blobs/0edb/5858143/56b0485c7378/12941_2018_264_Fig1_HTML.jpg

文献AI研究员

20分钟写一篇综述,助力文献阅读效率提升50倍。

立即体验

用中文搜PubMed

大模型驱动的PubMed中文搜索引擎

马上搜索

文档翻译

学术文献翻译模型,支持多种主流文档格式。

立即体验