Suppr超能文献

秀丽隐杆线虫 MRP-5 将维生素 B12 从母体输出到子代,以支持胚胎发育。

C. elegans MRP-5 Exports Vitamin B12 from Mother to Offspring to Support Embryonic Development.

机构信息

Program in Systems Biology and Program in Molecular Medicine, University of Massachusetts Medical School, Worcester, MA 01605, USA.

Program in Systems Biology and Program in Molecular Medicine, University of Massachusetts Medical School, Worcester, MA 01605, USA.

出版信息

Cell Rep. 2018 Mar 20;22(12):3126-3133. doi: 10.1016/j.celrep.2018.02.100.

Abstract

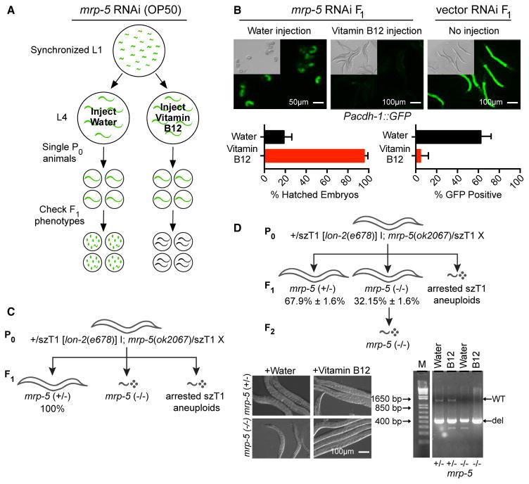
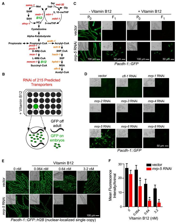
Vitamin B12 functions as a cofactor for methionine synthase to produce the anabolic methyl donor S-adenosylmethionine (SAM) and for methylmalonyl-CoA mutase to catabolize the short-chain fatty acid propionate. In the nematode Caenorhabditis elegans, maternally supplied vitamin B12 is required for the development of offspring. However, the mechanism for exporting vitamin B12 from the mother to the offspring is not yet known. Here, we use RNAi of more than 200 transporters with a vitamin B12-sensor transgene to identify the ABC transporter MRP-5 as a candidate vitamin B12 exporter. We show that the injection of vitamin B12 into the gonad of mrp-5 deficient mothers rescues embryonic lethality in the offspring. Altogether, our findings identify a maternal mechanism for the transit of an essential vitamin to support the development of the next generation.

摘要

维生素 B12 作为蛋氨酸合成酶的辅助因子,产生合成代谢的甲基供体 S-腺苷甲硫氨酸(SAM),并作为甲基丙二酰辅酶 A 变位酶的辅助因子,分解短链脂肪酸丙酸。在线虫秀丽隐杆线虫中,母体提供的维生素 B12 是后代发育所必需的。然而,维生素 B12 从母体向后代输出的机制尚不清楚。在这里,我们使用超过 200 种带有维生素 B12 传感器转基因的转运蛋白的 RNAi,鉴定 ABC 转运蛋白 MRP-5 为候选维生素 B12 外排蛋白。我们表明,将维生素 B12 注射到 mrp-5 缺陷型母体的性腺中,可以挽救后代的胚胎致死性。总之,我们的研究结果确定了一种母体机制,用于转运必需维生素,以支持下一代的发育。

https://cdn.ncbi.nlm.nih.gov/pmc/blobs/6ade/5896776/c286ccfa272c/nihms955391f1.jpg

文献AI研究员

20分钟写一篇综述,助力文献阅读效率提升50倍。

立即体验

用中文搜PubMed

大模型驱动的PubMed中文搜索引擎

马上搜索

文档翻译

学术文献翻译模型,支持多种主流文档格式。

立即体验