Suppr超能文献

载脂蛋白 E4 可损害创伤性脑损伤后血脑屏障的自发修复。

Apolipoprotein E4 impairs spontaneous blood brain barrier repair following traumatic brain injury.

机构信息

Laboratory for Brain Injury and Dementia, Department of Neuroscience, Georgetown University Medical Center, Washington, DC, 20057, USA.

Lombardi Comprehensive Cancer Center, Department of Oncology, Georgetown University Medical Center, Washington, DC, 20057, USA.

出版信息

Mol Neurodegener. 2018 Apr 4;13(1):17. doi: 10.1186/s13024-018-0249-5.

Abstract

BACKGROUND

Traumatic Brain Injury (TBI) is a major cause of disability and mortality, to which there is currently no comprehensive treatment. Blood Brain Barrier (BBB) dysfunction is well documented in human TBI patients, yet the molecular mechanisms that underlie this neurovascular unit (NVU) pathology remains unclear. The apolipoprotein-E (apoE) protein has been implicated in controlling BBB integrity in an isoform dependent manner, via suppression of Cyclophilin A (CypA)-Matrix metallopeptidase-9 (MMP-9) signaling cascades, however the contribution of this pathway in TBI-induced BBB permeability is not fully investigated.

METHODS

We exposed C57Bl/6 mice to controlled cortical impact and assessed NVU and BBB permeability responses up to 21 days post-injury. We pharmacologically probed the role of the CypA-MMP-9 pathway in BBB permeability after TBI using Cyclosporin A (CsA, 20 mg/kg). Finally, as the apoE4 protein is known to be functionally deficient compared to the apoE3 protein, we used humanized APOE mice as a clinically relevant model to study the role of apoE on BBB injury and repair after TBI.

RESULTS

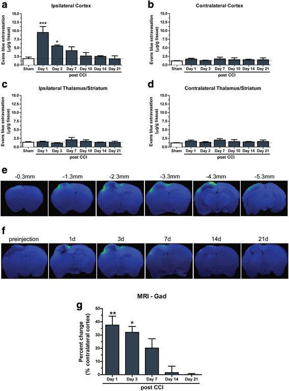
In C57Bl/6 mice there was an inverse relationship between soluble apoE and BBB permeability, such that damaged BBB stabilizes as apoE levels increase in the days following TBI. TBI mice displayed acute pericyte loss, increased MMP-9 production and activity, and reduced tight-junction expression. Treatment with the CypA antagonist CsA in C57Bl/6 mice attenuates MMP-9 responses and enhances BBB repair after injury, demonstrating that MMP-9 plays an important role in the timing of spontaneous BBB repair after TBI. We also show that apoe mRNA is present in both astrocytes and pericytes after TBI. We report that APOE3 and APOE4 mice have similar acute BBB responses to TBI, but APOE3 mice display faster spontaneous BBB repair than APOE4 mice. Isolated microvessel analysis reveals delayed pericyte repopulation, augmented and sustained MMP-9 expression at the NVU, and impaired stabilization of Zonula Occludens-1, Occludin and Claudin-5 expression at tight junctions in APOE4 mice after TBI compared to APOE3 mice.

CONCLUSIONS

These data confirm apoE as an important modulator of spontaneous BBB stabilization following TBI, and highlights the APOE4 allele as a risk factor for poor outcome after TBI.

摘要

背景

创伤性脑损伤(TBI)是残疾和死亡的主要原因,但目前尚无全面的治疗方法。血脑屏障(BBB)功能障碍在人类 TBI 患者中已有充分记载,但尚不清楚这种神经血管单元(NVU)病理学的分子机制。载脂蛋白 E(apoE)蛋白通过抑制亲环蛋白 A(CypA)-基质金属蛋白酶-9(MMP-9)信号级联反应,以依赖于异构体的方式控制 BBB 完整性,然而,该途径在 TBI 诱导的 BBB 通透性中的贡献尚未完全研究。

方法

我们使 C57Bl/6 小鼠受到皮质控制的冲击,并在受伤后 21 天内评估 NVU 和 BBB 通透性反应。我们使用环孢素 A(CsA,20mg/kg)在 TBI 后通过 CypA-MMP-9 途径来探究 CypA-MMP-9 途径在 BBB 通透性中的作用。最后,由于 apoE4 蛋白的功能明显不如 apoE3 蛋白,我们使用人源化 APOE 小鼠作为临床相关模型来研究 apoE 在 TBI 后 BBB 损伤和修复中的作用。

结果

在 C57Bl/6 小鼠中,可溶性 apoE 与 BBB 通透性呈负相关,因此在 TBI 后的几天内,受损的 BBB 会随着 apoE 水平的增加而稳定。TBI 小鼠表现出急性周细胞丢失,MMP-9 产生和活性增加,以及紧密连接表达减少。在 C57Bl/6 小鼠中用 CypA 拮抗剂 CsA 治疗可减轻 MMP-9 反应并增强损伤后的 BBB 修复,表明 MMP-9 在 TBI 后自发 BBB 修复的时间上起着重要作用。我们还表明,apoE mRNA 在 TBI 后存在于星形胶质细胞和周细胞中。我们报告说,APOE3 和 APOE4 小鼠对 TBI 的急性 BBB 反应相似,但 APOE3 小鼠比 APOE4 小鼠具有更快的自发 BBB 修复。孤立的微血管分析显示,与 APOE3 小鼠相比,APOE4 小鼠在 TBI 后 NVU 中 MMP-9 表达增强和持续存在,以及紧密连接处的 Zonula Occludens-1、Occludin 和 Claudin-5 表达稳定受损,提示 APOE4 等位基因是 TBI 后不良预后的危险因素。

结论

这些数据证实了 apoE 是 TBI 后自发 BBB 稳定的重要调节剂,并强调了 APOE4 等位基因是 TBI 后不良预后的危险因素。

https://cdn.ncbi.nlm.nih.gov/pmc/blobs/33c9/5885297/9545c3a201c5/13024_2018_249_Fig1_HTML.jpg

文献AI研究员

20分钟写一篇综述,助力文献阅读效率提升50倍。

立即体验

用中文搜PubMed

大模型驱动的PubMed中文搜索引擎

马上搜索

文档翻译

学术文献翻译模型,支持多种主流文档格式。

立即体验