Suppr超能文献

起源细胞模式主导了 33 种癌症类型的 10000 个肿瘤的分子分类。

Cell-of-Origin Patterns Dominate the Molecular Classification of 10,000 Tumors from 33 Types of Cancer.

机构信息

Department of Genetics, Lineberger Comprehensive Cancer Center, the University of North Carolina at Chapel Hill, Chapel Hill, NC 27599, USA.

Buck Institute for Research on Aging, Novato, CA 94945, USA; Department of Surgery, University of California, San Francisco, San Francisco, CA 94115, USA.

出版信息

Cell. 2018 Apr 5;173(2):291-304.e6. doi: 10.1016/j.cell.2018.03.022.

Abstract

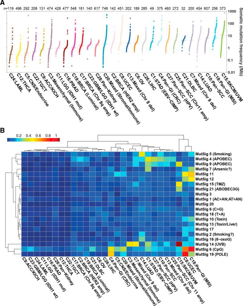
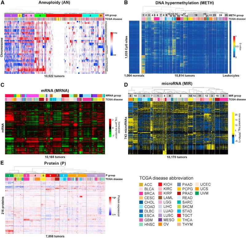
We conducted comprehensive integrative molecular analyses of the complete set of tumors in The Cancer Genome Atlas (TCGA), consisting of approximately 10,000 specimens and representing 33 types of cancer. We performed molecular clustering using data on chromosome-arm-level aneuploidy, DNA hypermethylation, mRNA, and miRNA expression levels and reverse-phase protein arrays, of which all, except for aneuploidy, revealed clustering primarily organized by histology, tissue type, or anatomic origin. The influence of cell type was evident in DNA-methylation-based clustering, even after excluding sites with known preexisting tissue-type-specific methylation. Integrative clustering further emphasized the dominant role of cell-of-origin patterns. Molecular similarities among histologically or anatomically related cancer types provide a basis for focused pan-cancer analyses, such as pan-gastrointestinal, pan-gynecological, pan-kidney, and pan-squamous cancers, and those related by stemness features, which in turn may inform strategies for future therapeutic development.

摘要

我们对癌症基因组图谱(TCGA)中包含的大约 10000 个样本和 33 种癌症的完整肿瘤集进行了全面的综合分子分析。我们使用染色体臂水平非整倍性、DNA 高甲基化、mRNA 和 miRNA 表达水平以及反相蛋白阵列的数据进行分子聚类,除了非整倍性之外,所有这些数据主要根据组织学、组织类型或解剖起源进行聚类。即使在排除了已知具有组织类型特异性甲基化的位点后,基于 DNA 甲基化的聚类也显示出细胞类型的影响。综合聚类进一步强调了起源细胞模式的主导作用。在组织学或解剖学上相关的癌症类型之间的分子相似性为集中的泛癌症分析提供了基础,例如泛胃肠道、泛妇科、泛肾脏和泛鳞状细胞癌,以及那些与干性特征相关的癌症,这反过来又可能为未来的治疗发展策略提供信息。

https://cdn.ncbi.nlm.nih.gov/pmc/blobs/a09f/5957518/7fdfd1a261f3/nihms957746f1.jpg

文献AI研究员

20分钟写一篇综述,助力文献阅读效率提升50倍。

立即体验

用中文搜PubMed

大模型驱动的PubMed中文搜索引擎

马上搜索

文档翻译

学术文献翻译模型,支持多种主流文档格式。

立即体验