Suppr超能文献

异丙酚镇静后成年小鼠海马中长链非编码RNA和mRNA的RNA测序分析

Profiling of Long Non-coding RNAs and mRNAs by RNA-Sequencing in the Hippocampi of Adult Mice Following Propofol Sedation.

作者信息

Fan Jun, Zhou Quan, Li Yan, Song Xiuling, Hu Jijie, Qin Zaisheng, Tang Jing, Tao Tao

机构信息

Department of Anesthesiology, Nanfang Hospital, Southern Medical University, Guangzhou, China.

Department of Neurobiology, School of Basic Medical Sciences, Southern Medical University, Guangzhou, China.

出版信息

Front Mol Neurosci. 2018 Mar 23;11:91. doi: 10.3389/fnmol.2018.00091. eCollection 2018.

Abstract

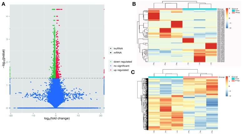
Propofol is a frequently used intravenous anesthetic agent. The impairment caused by propofol on the neural system, especially the hippocampus, has been widely reported. However, the molecular mechanism underlying the effects of propofol on learning and memory functions in the hippocampus is still unclear. In the present study we performed lncRNA and mRNA analysis in the hippocampi of adult mice, after propofol sedation, through RNA-Sequencing (RNA-Seq). A total of 146 differentially expressed lncRNAs and 1103 mRNAs were identified. Bioinformatics analysis, including gene ontology (GO) analysis, pathway analysis and network analysis, were done for the identified dysregulated genes. Pathway analysis indicated that the FoxO signaling pathway played an important role in the effects of propofol on the hippocampus. Finally, four lncRNAs and three proteins were selected from the FoxO-related network for further validation. The up-regulation of lncE230001N04Rik and the down-regulation of lncRP23-430H21.1 and lncB230206L02Rik showed the same fold change tendencies but changes in Gm26532 were not statistically significant in the RNA-Seq results, following propofol sedation. The FoxO pathway-related proteins, PI3K and AKT, are up-regulated in propofol-exposed group. FoxO3a is down-regulated at both mRNA and protein levels. Our study reveals that propofol sedation can influence the expression of lncRNAs and mRNAs in the hippocampus, and bioinformatics analysis have identified key biological processes and pathways associated with propofol sedation. Cumulatively, our results provide a framework for further study on the role of lncRNAs in propofol-induced or -related neurotoxicity, particularly with regards to hippocampus-related dysfunction.

摘要

丙泊酚是一种常用的静脉麻醉剂。丙泊酚对神经系统尤其是海马体造成的损害已被广泛报道。然而,丙泊酚对海马体学习和记忆功能影响的分子机制仍不清楚。在本研究中,我们通过RNA测序(RNA-Seq)对成年小鼠在丙泊酚镇静后的海马体进行了lncRNA和mRNA分析。共鉴定出146个差异表达的lncRNA和1103个mRNA。对鉴定出的失调基因进行了生物信息学分析,包括基因本体(GO)分析、通路分析和网络分析。通路分析表明,FoxO信号通路在丙泊酚对海马体的影响中起重要作用。最后,从FoxO相关网络中选择了4个lncRNA和3种蛋白质进行进一步验证。丙泊酚镇静后,lncE230001N04Rik的上调以及lncRP23-430H21.1和lncB230206L02Rik的下调显示出相同的倍数变化趋势,但Gm26532的变化在RNA-Seq结果中无统计学意义。丙泊酚暴露组中FoxO通路相关蛋白PI3K和AKT上调。FoxO3a在mRNA和蛋白水平均下调。我们的研究表明,丙泊酚镇静可影响海马体中lncRNA和mRNA的表达,生物信息学分析已确定了与丙泊酚镇静相关的关键生物学过程和通路。总的来说,我们的结果为进一步研究lncRNA在丙泊酚诱导或相关神经毒性中的作用提供了一个框架,特别是关于海马体相关功能障碍方面。

https://cdn.ncbi.nlm.nih.gov/pmc/blobs/a799/5876304/3d97e951a9db/fnmol-11-00091-g0001.jpg

文献AI研究员

20分钟写一篇综述,助力文献阅读效率提升50倍。

立即体验

用中文搜PubMed

大模型驱动的PubMed中文搜索引擎

马上搜索

文档翻译

学术文献翻译模型,支持多种主流文档格式。

立即体验