Suppr超能文献

基于超高效液相色谱-四极杆-轨道阱高分辨质谱代谢组学分析揭示的民族药血必净的抗菌活性

Antiseptic Activity of Ethnomedicinal Xuebijing Revealed by the Metabolomics Analysis Using UHPLC-Q-Orbitrap HRMS.

作者信息

Zuo Lihua, Zhou Lin, Xu Tanye, Li Zhuolun, Liu Liwei, Shi Yingying, Kang Jian, Gao Guanmin, Du Shuzhang, Sun Zhi, Zhang Xiaojian

机构信息

Department of Pharmacy, The First Affiliated Hospital of Zhengzhou University, Zhengzhou, China.

Henan Key Laboratory of Precision Clinical Pharmacy, Zhengzhou University, Zhengzhou, China.

出版信息

Front Pharmacol. 2018 Mar 29;9:300. doi: 10.3389/fphar.2018.00300. eCollection 2018.

Abstract

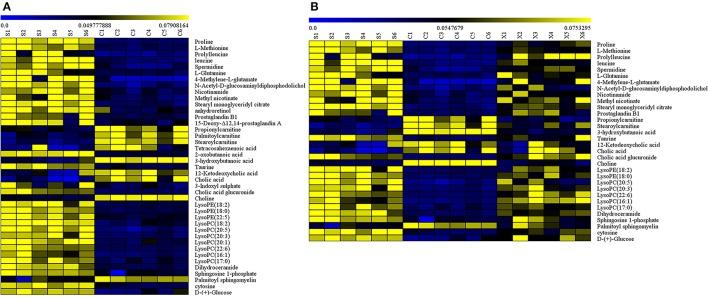
Xuebijing (XBJ) injection is an ethnomedicinal formula that has been widely used in the therapy of sepsis in China. However, the underlying theraputic mechanisms remain uninvestigated. In this research, a metabolomic method based on UHPLC-Q-Orbitrap HRMS was applied to make a holistic evaluation of XBJ on septic rats which were induced by the classical cecal ligation and puncture (CLP) operation. The plasma metabolic changes were profiled and evaluated by multivariate analytical (MVA) methods. In the results, a total of 41 differential metabolites were identified between CLP-operated group and sham-operated group, which were mainly involved in amino acid metabolism and lipid metabolism. After pathway analysis, it was finally discovered that the majority of the influenced metabolic pathways caused by sepsis mainly involved in energy metabolism, oxidative stress, and inflammation metabolism. When intervened by XBJ injection, 32 of the 41 disordered metabolites had been adjusted in reverse, which suggested that XBJ could mediate the abnormal metabolic pathways synergistically. In conclusion, the present study systematically investigated the efficacy and its underlying therapeutic mechanisms of XBJ on sepsis, while offering a new insight for the subsequent relevant exploration of other Chinese medicine at the same time.

摘要

血必净(XBJ)注射液是一种民族医药配方,在中国已广泛用于脓毒症的治疗。然而,其潜在的治疗机制仍未得到研究。在本研究中,采用基于超高效液相色谱-四极杆-轨道阱高分辨质谱(UHPLC-Q-Orbitrap HRMS)的代谢组学方法,对通过经典盲肠结扎穿孔(CLP)手术诱导的脓毒症大鼠进行血必净的整体评价。通过多变量分析(MVA)方法对血浆代谢变化进行分析和评估。结果显示,CLP手术组和假手术组之间共鉴定出41种差异代谢物,主要涉及氨基酸代谢和脂质代谢。经过通路分析,最终发现脓毒症影响的大多数代谢通路主要涉及能量代谢、氧化应激和炎症代谢。当给予血必净注射液干预后,41种紊乱代谢物中有32种得到反向调节,这表明血必净可协同调节异常代谢通路。总之,本研究系统地研究了血必净治疗脓毒症的疗效及其潜在治疗机制,同时为后续其他中药的相关探索提供了新的思路。

https://cdn.ncbi.nlm.nih.gov/pmc/blobs/5bc3/5884946/7a390191bfc9/fphar-09-00300-g0001.jpg

文献AI研究员

20分钟写一篇综述,助力文献阅读效率提升50倍。

立即体验

用中文搜PubMed

大模型驱动的PubMed中文搜索引擎

马上搜索

文档翻译

学术文献翻译模型,支持多种主流文档格式。

立即体验