Suppr超能文献

KCNQ1OT1促进黑色素瘤的生长和转移。

KCNQ1OT1 promotes melanoma growth and metastasis.

作者信息

Guo Bingyu, Zhang Qian, Wang Hongyi, Chang Peng, Tao Kai

机构信息

Department of Reconstructive and Plastic Surgery, The General Hospital of Shenyang Military Region, Shenyang, China.

出版信息

Aging (Albany NY). 2018 Apr 17;10(4):632-644. doi: 10.18632/aging.101418.

Abstract

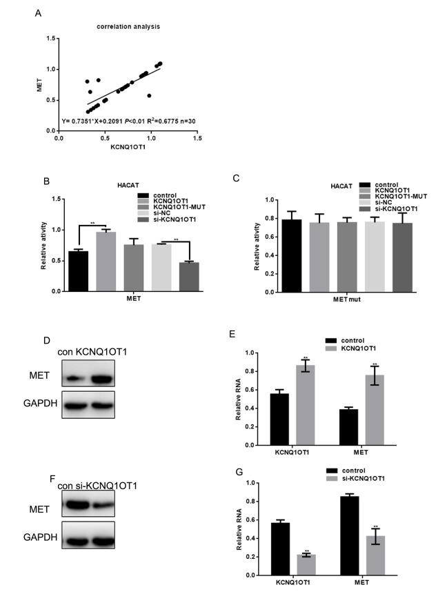
Melanoma is the deadliest cutaneous neoplasm. To prevent metastasis, early diagnosis and surgical treatment is vital. Long non-coding RNAs (lncRNAs) may serve as biomarkers and therapeutic targets in tumors. We investigated the molecular mechanisms of lncRNA KCNQ1OT1 in melanoma. Real time PCR demonstrated that KCNQ1OT1 expression is up-regulated in melanoma tissues and cells. KCNQ1OT1 promoted cell proliferation and metastasis in melanoma. By directly bindin to miR-153, KCNQ1OT1 acted as a competing endogenous RNA (ceRNA) to de-repress MET expression. Our results may provide the basis for a novel strategy for early detection and/or treatment of melanoma.

摘要

黑色素瘤是最致命的皮肤肿瘤。为防止转移,早期诊断和手术治疗至关重要。长链非编码RNA(lncRNA)可能作为肿瘤的生物标志物和治疗靶点。我们研究了lncRNA KCNQ1OT1在黑色素瘤中的分子机制。实时定量聚合酶链反应表明,KCNQ1OT1在黑色素瘤组织和细胞中表达上调。KCNQ1OT1促进黑色素瘤细胞的增殖和转移。通过直接与miR-153结合,KCNQ1OT1作为竞争性内源性RNA(ceRNA)发挥作用,解除对MET表达的抑制。我们的结果可能为黑色素瘤早期检测和/或治疗的新策略提供依据。

https://cdn.ncbi.nlm.nih.gov/pmc/blobs/74a5/5940105/d6f0cdab2f3c/aging-10-101418-g001.jpg

文献AI研究员

20分钟写一篇综述,助力文献阅读效率提升50倍。

立即体验

用中文搜PubMed

大模型驱动的PubMed中文搜索引擎

马上搜索

文档翻译

学术文献翻译模型,支持多种主流文档格式。

立即体验